时间:2022-06-29 16:42
人气:
作者:admin
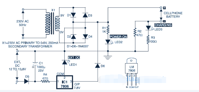
下图是一个简单的手机电池充电器电路。设计简单,易于构建且价格低廉。它使用LM78xx稳压器使输出电压稳定稳定。

市场上提供的手机充电器非常昂贵。此处显示的电路显示为一种低成本选项,可为额定电压为 7.2 伏的手机或电池组充电,例如诺基亚 6110/6150。
220-240V AC 电源通过变压器 X1 降压至 9V AC。变压器输出由桥式连接的二极管 D1 至 D4 整流,正直流电源直接连接到充电器的输出触点,而负端通过限流电阻 R2 连接。
LED2 用作电源指示灯,电阻 R1 用作电流限制器,LED3 表示充电状态。在充电期间,电阻 R2 上发生约 3 伏的压降,通过电阻 R3 打开 LED3。
外部直流电源(例如,来自汽车电池)也可用于为充电器供电,其中电阻器 R4 在极性保护二极管 D5 之后将输入电流限制在安全值。3 端子正电压调节器 LM7806 (IC1) 提供 7.8V DC 的固定电压输出,因为在 IC1 的公共端子(引脚 2)和接地轨之间互连的 LED1 将输出电压增加到 7.8V DC。LED1 还用作外部直流电源的电源指示灯。
在 veroboard 上构建电路后,将其封装在适当的机柜内。强烈建议 IC1 使用一点散热片。