时间:2021-04-01 17:39
人气:
作者:admin
尽管无处不在的LM386 IC被设计为用作音频放大器,但它具有许多未记录的特性,可用于创建简单的无线电接收器电路,从而提供令人惊讶的高性能。这些电路可用于接收中波和短波波段的AM,CW和SSB RF传输,而无需外部天线。
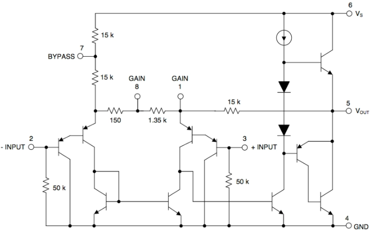
仔细观察图1所示LM386的内部原理图,可以发现其电压增益由其内部反馈电阻与可选的(外部)旁路电阻的比值决定。如果未添加旁路电阻,则该器件的单输入电压增益等于15,000 /(1350 + 150)= 10。当在差分模式下使用时(输入到引脚2和3),其增益将是该值的两倍。

图1此LM386原理图摘自Texas Instruments数据表。
当在引脚1-8上放置一个10 F电容器时,它将旁路1350 Ohm反馈电阻,从而导致单输入增益变为15,000 / 150 = 100。将旁路电容器在引脚1和地之间移动可有效绕过负反馈电阻,该电阻完全确定了AC音频。这会导致15,000 /?的极高的不确定音频增益,但可以通过在10μF旁路电容上串联一个小电阻来定义。值为10欧姆的电阻将获得15,000 / 10 = 1,500的增益。在这种配置中,可以实现的最大电压增益超过70 dB。
用您独特的设计让工程界赞叹不已:设计理念提交指南
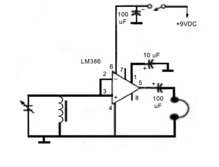
一个简单的TRF接收器
LM386作为无线电接收器的潜力是在几年前发现的,当时他在调查使用这些设备之一的接收器中的异常行为。在故障排除过程中,很明显LM386充当了高增益RF包络检波器,只需将调谐电路连接到其输入端,它就可以用作AM接收器。事实证明,通过实现前面提到的LM386的两个功能并在输入端使用调谐的标准MW铁氧体棒状电感器,可以创建一个简单的调谐射频(TRF)接收器。尽管不是很敏感,但在城市环境中使用时,它可以在不使用外部天线的情况下接收一些本地电台。该接收器的电路如图2所示。

图2LM386可用作调谐射频接收器。
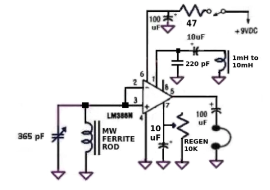
再生中波接收机
LM386的数据表表明,在超过1 MHz的频率下,其增益大于1(10 dB)(图3)。因此,LM386能够在中波AM波段(540至1600 kHz)中振荡,从而有可能将其用作中波AM再生接收器。这显着提高了TRF版本的灵敏度和选择性。结果如图4所示。

图3此电压与频率的关系图取自Texas Instruments数据表。

图4此示意图显示了如何将LM386用作中波再生接收器。
如果取消了再生控制,则该电路将成为Colpitts振荡器。储罐两端需要的两个Colpitts反馈电容器是LM386引脚3上的固有输入电容,与从引脚1到地的220 pF电容器串联。通过将一个扼流圈与一个10μF电容器串联来最大程度地提高音频增益地面。它的值可能在1到10 mH之间。较高阻值的扼流圈将具有一定的内部电阻,这将稍微降低最大音频增益。如果使用较小值的扼流圈,并且音频增益过大,则可以在扼流圈上串联一个较小值的电阻(10至100欧姆)。与10μF电容器串联的扼流圈绕过内部反馈电阻,该内部反馈电阻确定放大器在音频频率下的增益,但对RF频率具有高阻抗,因此该电路可以用作Colpitts RF振荡器。为了控制增益,以便可以改变振荡器的再生能力,使其能够用作再生接收器,一个10K可变电阻器会改变引脚7上的电压,从而降低了同相引脚3上振荡晶体管汲取的电流,反过来,降低了振荡器的增益。
再生短波接收器
基于LM386的接收器的短波版本如图5所示。使用具有高L / C比的3英寸铁氧体棒,当使用9V电源时,该电路能够以超过8 MHz的频率工作。振荡电路由一个3英寸铁氧体棒上的20匝匝和一个100 pF可变电容器组成,其调谐范围约为3.5至6.5 MHz。可以通过使用较大值的可变电容器并从电感器上去除几匝来增加上限调谐范围。使用National Semi或Samsung制造的LM386进行构造时,此配置可以同时接收高达8 MHz的80米和40米业余频段。

图5LM386可用于创建短波再生接收器。
接收器的性能出奇地好,具有出色的灵敏度和选择性,可与使用其内置鞭状天线的最佳商用手持式短波接收器相媲美。它可以引入许多北美短波,而无需外部天线以及80米和40米业余频段上的许多CW和SSB传输。如果需要,可以使用缠绕在铁氧体棒上的单匝链环将外部天线宽松地耦合到接收器(以防止振荡器加载)。可以使用单个JFET或晶体管RF缓冲器来隔离天线,并且由于使用了铁氧体棒状电感器,还可以将其电感耦合到大型环形天线。与直接转换接收器不同,
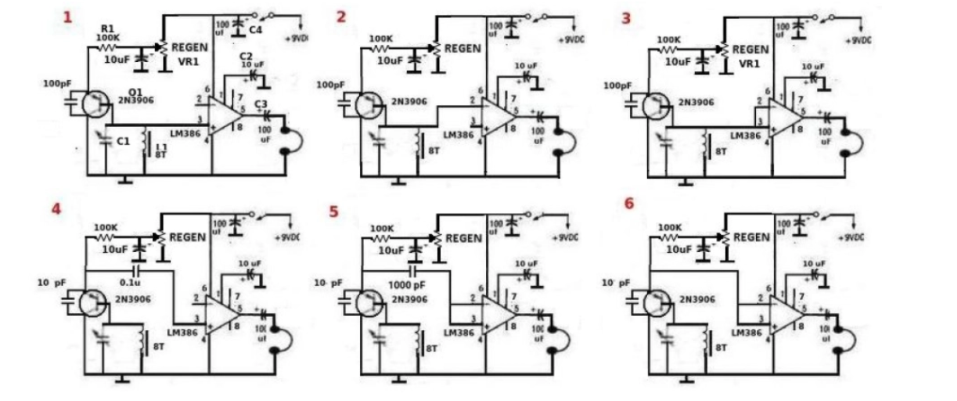
更高的频率和更多的功能
可以通过添加基本上是单个晶体管Q乘数的器件来实现在较高接收频率下使用LM386的高增益和RF包络检波器特性。图6所示的最后一组电路在Colpitts振荡器配置中添加了一个晶体管,该晶体管与LM386的高增益和RF包络检测属性一起,产生了高性能的再生接收器。当与铁氧体棒状电感器一起使用时,它们能够在超过14 MHz的频率下振荡,并在接收强大的商用SW电台时产生分耳的音量。示意图显示了带有2N3906通用PNP晶体管的电路,但2N2907和2N4403也已成功使用。
在电路1、2和3中,LM386输入直接连接到振荡电路两端,并将LM386用作RF包络检波器。具有较大耦合电容值的电路4使用LM386作为音频放大器和RF包络检波器,两个信号均出现在前端晶体管的发射极上。电路5具有一个较小值的输入耦合电容器,并使用LM386作为RF包络检波器,该检波器仅检测前端晶体管发射极上的RF。电路6充当RF包络检波器,并且通过将LM386的差分输入连接在一起而消除了对输入耦合电容器的需求。这样可以防止晶体管的发射极上存在的直流输入电压(约0.6V)使LM386饱和。

图6使用高增益和RF包络检波器模式创建LM386短波再生接收器。
在8英寸的3英寸铁氧体棒上构建一个振荡电路,两个成组的标准MWpolyvaricon可变调谐电容器使电路6的调谐范围约为3.5到10.5 MHz,覆盖80和40米的业余频段。当接收器振荡且再生控制发生变化时,频率会有轻微的偏移,这在接收SSB信号时实际上是一项资产,因为再生控制可用于微调。
施工注意事项
尽管这些电路已经成功地在塑料原型板上制造,但是它们的高增益却表明它们最好使用曼哈顿型或可靠的虫子式组件布局在良好的铜接地板上构建。注意,对于这些电路,重要的是要防止输出引脚5上的任何RF泄漏回馈到铁氧体棒状电感器的可能性。如果使用的物理布局在音频啸叫方面造成了问题,则值得在耳机中串联一个值在1到10 mH之间的扼流圈。
接收器可以与标准的32欧姆立体声耳塞耳机配合使用。它们可以并联使用以获得更大体积的16欧姆负载阻抗,也可以串联使用64欧姆阻抗。当使用标准的32欧姆立体声耳塞时,可以通过使用立体声输出插孔而不连接接地线来实现。
纯粹主义者可能会希望增加电压调节和变容二极管微调以提高电路的可用性,但是我发现,即使以最简单的形式,其性能也足以满足随意聆听的需要。
马丁·麦金尼(Martyn McKinney)是一名电气工程师,现已退休,曾在IBM,Collins Radio和Motorola工作,并在加拿大多伦多的一所社区大学教授电子理论,通信和汇编语言编程。
编辑:hfy