时间:2019-10-12 09:16
人气:
作者:admin
音频放大器的一种简单模拟实现方案是采用线性模式的晶体管,得到与输入电压成比例的输出电压。正向电压增益通常很高(至少40dB)。如果反馈环包含正向增益,则整个环增益也很高。因为高环路增益能改善性能,即能抑制由正向路径的非线性引起的失真,而且通过提高电源抑制能力(PSR)来降低电源噪声,所以经常采用反馈。
1、电源纹波抑制比(PSRR)
电源纹波抑制比(power supply rejection rate)是音频放大器的输入测量电源电压的偏差偶合到一个模拟电路的输出信号的比值。PSRR反映了音频功率放大器对电源的纹波要求,PSRR值越大越好,音频放大器输出音质就越好。

表一 常用的音频放大器性能比较
2、总谐波失真加噪声(THD+N)
总谐波失真(total harmonic distortion)是指一个模拟电路处理信号后,在一个特定频率范围内所引入的总失真量。噪声(noise)是指通常不需要的信号。有时是由于由于热或者其它物理条件产生的在线路板上的其它电气行为(干扰)。从THD+N的定义中不难看出总谐波失真和噪声越小越好。
3、信噪比(SNR)通常指一个模拟信号中有用信号和噪声之间的比值。
4、增益(AO)是对音频功率放大器来说增益通常指放大器输出功率和输入功率之间的比值。增益越大说明放大器的效率越高。
5、最大输出功率(POCM)输出功率反映了一个音频功率放大器的负载能力,通常音频放大器厂家会提供产品的在工作电压一定条件和额定负载下的的最大输出功率。

表二:常用的音频放大器性能比较
6、关断电流(Shutdown current)和输出偏移电压(Output Offset Voltage)。
关断电流越小,说明在待机条件下的放大器功耗小。输出偏移电压小有利于电池寿命的延长。
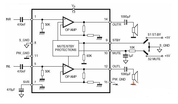
TDA7495是飞利浦公司生产的11W+11W立体声音频功率放大器,采用MULTIWATT 15脚封装,设有静音、待机功能,可对中置通道及主通道设置独立静音,无通电、去电脉冲噪声,短路保护,热过载保护,内部混合增益,软限幅等,广泛应用于家用高保真音响、电视音响、汽车音响及多媒体音响。
11+11W输出放大
RL=8 @THD= 10% VCC=28V
单供电电压可达35V
待机和静音功能
噪声抑制功能
短路保护
热过载保护
TDA7495SSA引脚兼容:TDA7496, TDA7496S, TDA7496SA, TDA7495,TDA7495SA, TDA7494S, TDA7494SA,TDA7496SSA。
TDA7495内部框图及应用电路

TDA7495放大器引脚功能

下一篇:手机常用音频放大器介绍