时间:2019-10-12 09:24
人气:
作者:admin
如果你是一名“吃鸡”游戏爱好者,根据敌人脚步听声辩位恐怕已经成为一项基本技能,以至于很多手机厂商在发布新产品的时候格外强调音频体验,如华为Mate 20 X。超动态、全景立体声场、双扬声器、宽广音域、智能优化等,成为智能手机音频品质好坏的重要评判标准。
简单介绍目前手机设计中音频放大器有AB类放大器也有D类,主要的生产厂家有美国国家半导体公司(NS)、美国德州仪器(TI)、意法半导体公司 (ST)、美国安森美公司(ONSEMI)。他们代表性的产品及其性能比较如表1 和表2所示。其中NCP2890和NCP2809为美国安森美公司产品,LM4890和LM4911为美国国家半导体公司产品,TS4890为意法半导体公司产品,TPA6203A1为美国德州仪器的产品,MAX4410为美信公司产品(MAXIM)。
下面以ONSEMI公司产品为例介绍一下音频功率放大器在手机中的应用,电路图如图6、7所示。

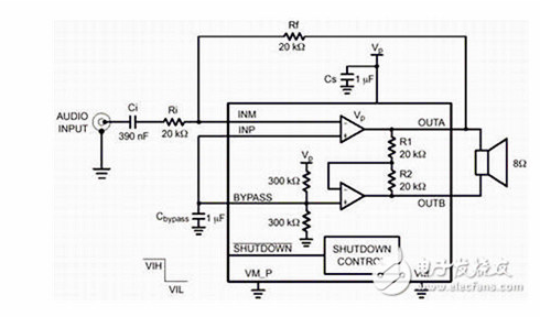
图六:NCP2890放大电路典型设计
NCP2890在工作电压5V时能够给8欧姆负载持续提供1W的最大输出功率,而在工作电压2.6V时能够给4欧姆负载提供320 mW 的输出功率。如图5所示NCP2890能够提供高质量的音质,芯片自身带的逻辑关断设计模式,使电路设计中芯片的周围器件少和自身功耗小。在 NCP2890内部专门设计了消噪声电路,消除了功率放大器在开启和关闭过程中会产生人耳可听到的噪声。开机时,逻辑高电平加到开关控制端,旁路电容上的直流电压值开始按指数规律增加,当电压值达到共模电压值(Vp/2)时,开始输出功率(此过程大约50ms);而关机时,控制端接低电平,负载被连接到接地端,输出功率为零,此时电路的直流静态电流小于100nA。尽管NCP2890内部含有过流和过热保护电路,但是在使用时,一定要注意供电电源电压不能超过其极限值,以免造成芯片损坏。

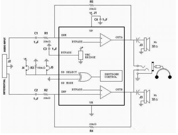
图七:NCP4894放大电路立体声设计
NCP4894是ONSEMI公司专门为移动设备设计的一款全微分音频功率放大器。NCP4894 做为一款优秀的音频功率放大器能够提供高质量的声音,尤其用在手机设计中优点尤为突出。NCP4894的总谐波失真加噪声(THD + N)比小于0.01% 。在工作电压5V,负载8欧姆时它的输出最大功率为1W,在工作电压2.6V时,输出功率为250mW.
NCP2890和NCP4894以及NCP4896,都可用在手机设计中,他们的小封装形式可以提高PCB的利用率。
1. 采用了全差分输入及输出的音频功率放大器,提高电源抑制比。
2. 尽量采用效率高,功耗低,内部升温小的设计,这样可以延长电池和芯片的使用寿命。在有限带宽设计时,建议使用D类放大器。
3. 音频放大器在使用时一定要注意供电电源电压不能超过其极限值,以免造成芯片损坏。
现在消费者追求着小巧的外型、低功耗、低价格以及听力的舒适感。供应商也逐渐认识到,必须在这些方面有所改进,才能使消费者愿意花钱来购买这些音频设备。同时,他们也努力减小噪声的干扰。然而数字电路和模拟电路的同时存在,使得这项任务变得更加困难。
凭借诸如极佳的功率效率、较小的热量以及较轻的供电电源等优点,D类放大器正在音频世界掀起风暴,随着技术的成熟以及其所达到越来越好的声音重现效果, D类放大器将主导音频放大器市场。
Cirrus Logic公司就推出一款业内尺寸最小、功耗最低的智能升压音频放大器CS35L41,也许很多人还不清楚音频放大器是什么东西,简单来讲就是多媒体产品中重要组件之一,主要作用是如实、有效、低失真地还原声音。
Cirrus Logic CS35L41采用了高级电源管理提高音频清晰度和响度,其封装尺寸几乎是其他主流DSP智能放大器的一半。通过解决立体声移动音频设计本身复杂的机械问题,Cirrus Logic使智能手机和电池供电便携式设备的OEM不仅实现了单声道和立体声应用听觉体验的提升,还延长了电池寿命。
对于终端设备而言,光有好的音频硬件只是前提。想要达到绝佳的听觉体验,还需要专业的播放软件提供助力。为此,Cirrus Logic 将CS35L41与公司的SoundClear®播放软件配合,可提高音频质量并增加智能手机的扬声器输出响度,使用硬件和软件技术保护扬声器。
另一方面,Cirrus Logic CS35L41的高级电池管理系统和预测算法程序能适应不断变化的音频、扬声器和电池条件,在保持音频性能的同时可最大限度地降低功耗和电池电流。
在制造工艺方面,Cirrus Logic CS35L41采用该类放大器中最前沿的技术——55 纳米工艺技术,可实现5.64mm2节约空间的WLCS封装。这对于追求双扬声器设计及尽可能多新功能的OEM来说非常重要。
上一篇:音频放大器重要参数