全球最实用的IT互联网信息网站!

AI人工智能P2P分享&下载搜索网页发布信息网站地图

当前位置:诺佳网 > 电子/半导体 > 音视频/家电 >

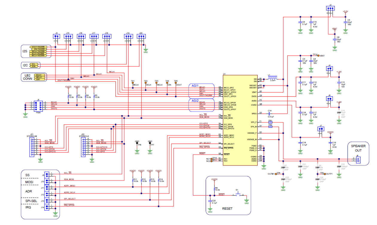
TAS2557测试电路

时间:2018-04-19 13:34

人气:

作者:admin

标签:

导读:TAS2557测试电路-TAS2557测试电路 TAS2557器件是一款先进的 D 类音频放大器,也是一套功能完备的片上系统 (SoC)。该器件 具有 超低噪声音频 DAC 以及具备扬声器电压和电流感测反馈的 D类功率...

TAS2557测试电路

TAS2557器件是一款先进的 D 类音频放大器,也是一套功能完备的片上系统 (SoC)。该器件 具有 超低噪声音频 DAC 以及具备扬声器电压和电流感测反馈的 D类功率放大器。片上低延迟 DSP 支持德州仪器 (TI) 的SmartAmp 扬声器保护算法,能够在维持扬声器处于安全状态的同时,最大限度提高扬声器的音量。



温馨提示:以上内容整理于网络,仅供参考,如果对您有帮助,留下您的阅读感言吧!
相关阅读
本类排行
相关标签
本类推荐

CPU | 内存 | 硬盘 | 显卡 | 显示器 | 主板 | 电源 | 键鼠 | 网站地图

Copyright © 2025-2035 诺佳网 版权所有 备案号:赣ICP备2025066733号
本站资料均来源互联网收集整理,作品版权归作者所有,如果侵犯了您的版权,请跟我们联系。

关注微信