全球最实用的IT互联网信息网站!

AI人工智能P2P分享&下载搜索网页发布信息网站地图

当前位置:诺佳网 > 电子/半导体 > 音视频/家电 >

超霸气2.1通道功放DIY闪亮登场

时间:2014-09-02 11:53

人气:

作者:admin

标签: 变压器  功放技术 

导读:介绍一款纯手工制作的2.1通道功放,外观十分抢眼。...

纯手工打造,童鞋们可以看看效果图:

超霸气2.1通道功放DIY闪亮登场
超霸气2.1通道功放DIY闪亮登场
超霸气2.1通道功放DIY闪亮登场
超霸气2.1通道功放DIY闪亮登场

这才是配的变压器,输入电阻11.5欧姆,输出双7.5V双15V(大电流)双20V(小电流)和一个小电流独立5V输出。预计输出一百多瓦没问题。

超霸气2.1通道功放DIY闪亮登场

总体效果图:

超霸气2.1通道功放DIY闪亮登场
超霸气2.1通道功放DIY闪亮登场

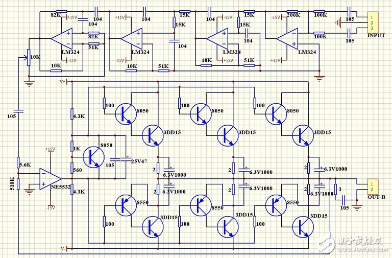
下面附上电路原理图:

超霸气2.1通道功放DIY闪亮登场

电源原理图
超霸气2.1通道功放DIY闪亮登场
超霸气2.1通道功放DIY闪亮登场
左右声道

温馨提示:以上内容整理于网络,仅供参考,如果对您有帮助,留下您的阅读感言吧!
相关阅读
本类排行
相关标签
本类推荐

CPU | 内存 | 硬盘 | 显卡 | 显示器 | 主板 | 电源 | 键鼠 | 网站地图

Copyright © 2025-2035 诺佳网 版权所有 备案号:赣ICP备2025066733号
本站资料均来源互联网收集整理,作品版权归作者所有,如果侵犯了您的版权,请跟我们联系。

关注微信