时间:2014-09-22 10:49
人气:
作者:admin
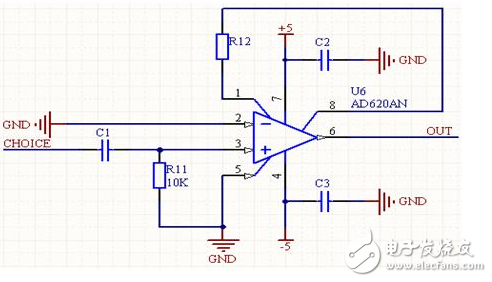
人体呼吸信号具有生物电信号阻抗高、信号微弱、频率低等特点,所以呼吸信号模拟测量电路中前置放大是整个信号放大电路设计中至关重要的环节,关系到整个模拟采集部分的工作性能。前置放大器的选择要考虑高输入阻抗、低噪声和低温漂等要素。AD620是一种低功耗的仪用放大器,特别适合做小信号的前置放大级,经AD620放大后的小信号失真度很小,加一级AD620组成的前置放大,同样可以把系统误差控制在系统设计要求的范围内,前置放大电路如图。

由于正弦信号发生器的输出信号峰峰值在1V左右,和网络负载串联的取样电阻上的电压降很小,要对取样后的信号进行放大。运用两级放大,前置放大级使用 AD620。AD620是一种低功耗的仪用放大器,特别适合做小信号的前置放大级,经AD620放大后的小信号失真度很小,加一级AD620组成的前置放大,同样可以把系统误差控制在系统设计要求的范围内。