时间:2014-09-24 16:19
人气:
作者:admin
自制小音箱(1)
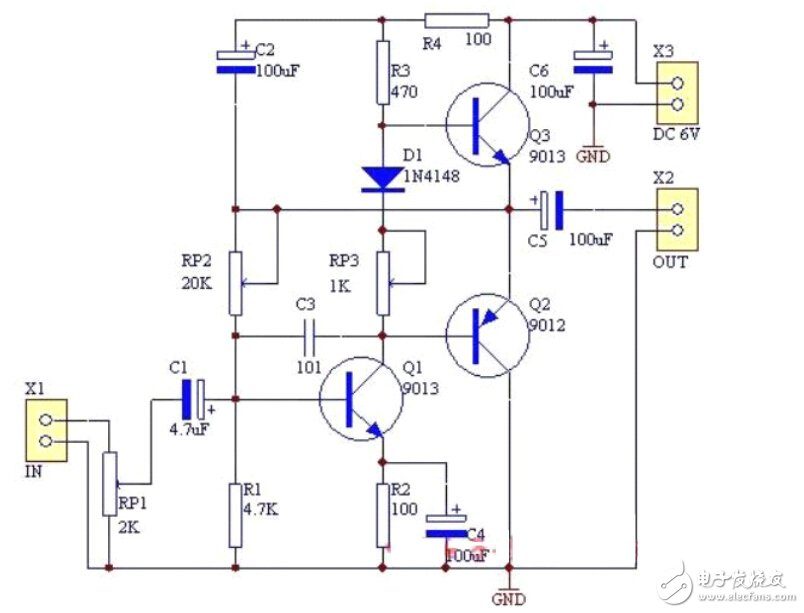
一、电路说明 Q1是激励放大管,它给功率放大输出级以足够的推动信号;R1、RP2是Q1的偏置电阻;R3、D1、RP3串联在Q1集电极 电路上,为Q3提供偏置,使其静态时处于微导通状态,以消除交越失真;C3为消振电容,用于消除电路可能产生的自激; Q2、Q3是互补对称推挽功率放大 管,组成功率放大输出级;C2、 R4组成“自举电路”,R4为限流电阻。
二、电路调试 接上3-6V直流电源,调节RP2,使Q2、Q3中点电压为1/2电源电压; 调节RP3,使功放输出级静态电流为5-8mA;反复调节RP2、RP3使其两个参数均达到上述值。
本功放套件与电子类基础课教材同步,适合学生实习使用。
三、元件清单

四、电路原理图

以下内容为:OTL分立元件功放套件焊接过程
1、根据元件清单检查元件数量,确认无误后方可焊接
2、焊接电阻和二极管
3、 焊接两个可调电阻
4、焊接接线座
5、焊接三极管
6、焊接电解电容和瓷片电容,电路板上电解电容符号的阴影部分为负极,焊接时要注意
7、最后焊接音量电位器,到这里OTL分立元件功放套件就焊接好了
自制小音箱(2)
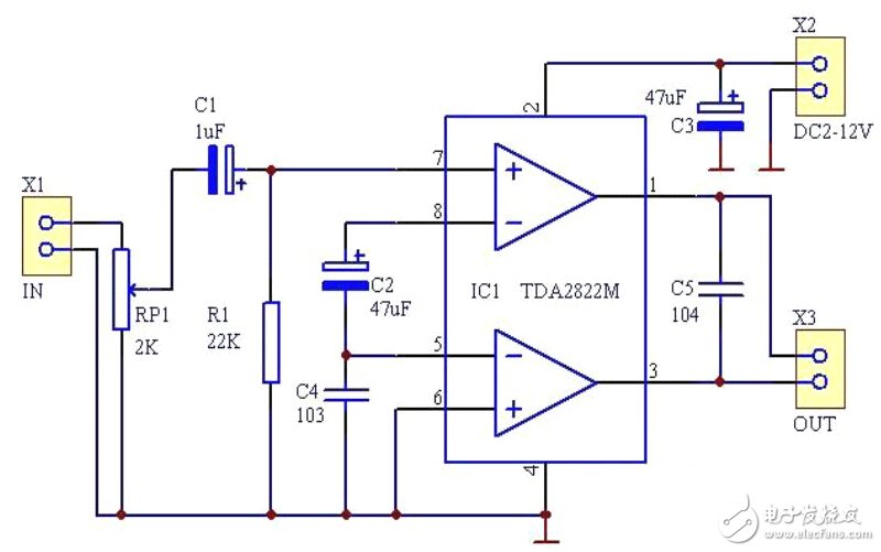
TDA2822M是意法半导体(ST)早期专门为便携式录放音设备开发的双通道单片功率放大集成电路, 具有低交越失真和低静态电流 的特点, 适用于立体声和桥式放大(BTL)方式。TDA2822M还有一个独特之处就是工作电压范围很宽,在2V-12V范围内都可以正常工作,不过除非 是用于耳机放大器,最好还是让TDA2822M工作于3V以上电压。
本电路是用一块TDA2822M功放集成电路接成单声道的桥式放大(BTL)方式, 很少的外围元件,不用装散热器,放音效果也令人满意。
二、参数 电源电压: 2V-12V 输出功率: 2W (1KHz,8Ω,9V,10%总失真) 静态电流:≤9mA (Vcc=3V) 谐波失真: 0.2% (1kHz,8Ω~32Ω) 闭环增益: 39dB (典型值) 负载范围: ≥4Ω
三、电路原理图

四、元件清单

以下内容为:2822单声道功放套件焊接过程
1、根据元件清单检查元件数量
2、首先焊接瓷片电容电阻插针等小元件
3、焊接集成电路插座,焊接时注意别弄反了
4、焊接电解电容,电解电容有正负极,引脚较长端为正极
5、焊好音量电位器,装上2822单声道功放的关键元件TDA2822M,焊接就完成了
自制小音箱(3) (双声道)
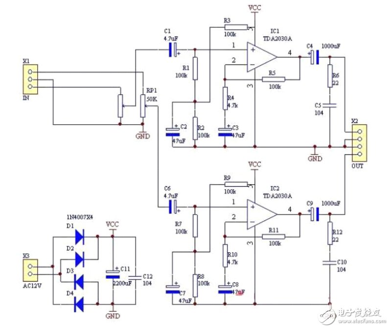
一、 电路说明: 本套件是以集成电路TDA2030A为中心组成的功率放大器, 具有失真小、 外围元件少、装配简单、功率大、保真度高等特点,很适合无线电爱好者和音响发烧友自制, 学生组装。电路中D1—D4为整流二极管,C11为滤波电容,C12为高频退耦电容;RP1为音量调节电位器;IC1、IC2是两个声道的功放集成电路;R1、R2、 R3、C2(R7、R8、R9、C7)为功放IC输入端的偏置电路,由于本电路为单电源供电,功放IC输入端直流电压为1/2电源电压时电路才能正常工 作;R4、R5、C3(R10、R11、C8)构成负反馈回路,改变R4(R10) 的大小可以改变反馈系数。C1(C6)是输入耦合电容,C4(C9)是 输出耦合电容;在电路接有感性负载扬声器时,R6、C5(R12、C10)可确保高频稳定性。 信号流程:音频信号从X1输入经音量电位器RP1,再由C1(C6)耦合,进入IC1(IC2)的1脚,由集成电路放大后从4脚输出,经输出耦合电容C4(C9)到达X2。
二、性能参数
输入电压:AC≤15V 输出功率:Po=5W+5W(RL=4Ω) 输出阻抗:4—8 Ω
三、元件清单

四、电路原理图

以下内容为:2030双声道功放套件焊接过程
1、对着元件清单看看元件名称数量有无差错,最好对每个元件进行测量,确认无误后方可焊接
2、首先焊接电阻和二极管 3、焊接信号输入插针
4、焊接接线座,信号输出的接线座要把两个接线座扣在一起再焊接
5、焊接电解电容和独石电容,独石电容是无极性,电解电容有极性,电路板上阴影部分为电容的负极
6、焊接电源滤波电容和输出耦合电容,这三个电容更要注意其极性,装反了可能引起电容过热爆裂
7、焊接音量电位器,电位器的外壳要外接一根“接地”线,如图所示,焊接这根线时要用钢锉打磨一下电位器的外壳,以便焊接牢固
8、电位器上的“接地”线焊接后的效果
9、最后焊接散热片和 TDA2030A,这样 2030 双声道功放套件就焊接好了