时间:2011-12-22 15:36
人气:
作者:admin
手机应急充:
PT1301 手机应急充方案是一款低启动电压(低至 0.8V),高效率的升压 DC-DC 转换器。用 PT1301 实现的手机应急充电器具有以下优点:
1.启动电压低:这一特点在单节干电池输入时得到了很好的体现。在实际应用中,用户经常在充电过程中需要打电话,当把充电器拔下后重新插上时发现不能继续充电。这是因为有的手机具有对初始充电电流检测的功能,当初始充电电流小于设定值时,就不能完成充电功能。用 PT1301 实现的单节方案在输入电压为 1.2V 启动后还能带载 180mA,很好的解决了这一问题。
2.较大的充电电流:单节能充电电流 300mA,双节 500mA.
3.极高的电池利用率:充电过程中,PT1301 手机应急充方案会对输入电压进行检测,当输入电压降低时,输出电流会同时降低。这样,在连续充电时,即使电池电压低到 0.7V(单节),1.5V(双节),还能维持充电。
4.输出功率保护:PT1301 手机应急充方案具有动态负载调整率功能。根据输出电流的大小来调整输出功率,当输出电流过大时,降低输出电压以维持恒定的输出功率。
5.高效率:PT1301 手机应急充方案具有很高的效率。单节方案在输入 1.5V 时,效率大于 75%;即使 1V输入电压时也有 70%以上的效率。双节方案的效率甚至高达 87%.
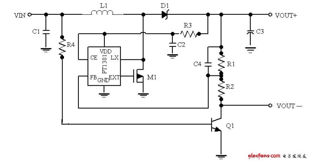
单节应急充方案

电路图
元器件清单:

双节充电方案

电路图
元器件清单

测试电路及测试注意事项

1.由于输出端的寄生电阻会影响到充电电流的大小,测试时,输入输出端所用电流表应用 20A 档,并用端而粗的导线(<10cm),以减小寄生电阻。
2.输出端电流表应串在手机之前。
3.单节方案中,用户可以通过减小电阻 R6 来加大充电电流,但建议不要大于 500mA,否则会烧毁 Q1.
同样,对于双节方案,用户可以通过减小 R4 来加大充电电流,但手机通常会有最大充电电流的限制。
当手机由于充电电流过大而保护以后,手机仍然会维持一个较小的电流进行充电,但此时的效率会极低。所以,建议充电电流不要大于 500mA.