时间:2011-07-21 14:16
人气:
作者:admin
“从今年参展的产品来看,便携式领域的热点当属智能手机和平板电脑。”飞兆半导体高级市场业务推广经理李文辉指出,“不过,随着产品设计日益人性化,功能越来越丰富,耗电成为手机制造厂商面临的主要难点。例如,如今的手机电池容量较过去增加了1倍,但是待机时间却缩短了2-3倍。”
李文辉表示,“过去,我们的节能设计大部分集中在RF和功率放大器、多媒体应用处理器以及LED背光这三个环节,但日益严苛的功耗需求使得音频系统成为下一个节能设计的目标。”音频部分的功率约占普通智能电话功率预算的12%左右,通过改善设计能够有效地帮助提高音频品质并减小对电池寿命的影响。
因此,智能手机和平板电脑制造商对音频IC供应商提出了很高的期望:必须具有先进的音频处理能力,高性能升压设计,节省成本的CSP封装以及低功耗音频 IC,才能够同时满足对于更清晰的音频,更响亮的扬声器、小占位面积以及长电池运行时间的高要求。但是,更响亮的音频通常会影响电池寿命和提高失真;延长电池寿命通常会影响音量;失真控制则会影响音质和电池寿命。飞兆半导体开发的带有先进的扬声器保护功能的升压放大器,高级音频处理技术、音频编解码器、封装技术以及用G类放大器取代主流的AB类放大器,将能够在三者之间取得很好的平衡。
从2009年收购一家便携音频公司至今,飞兆半导体不断扩展具备更高的输出功率、动态范围压缩、扬声器保护功能、信噪比改善、失真控制和功率管理的新型产品,通过提供差异化的增值便携音频产品来满足消费者的需求。
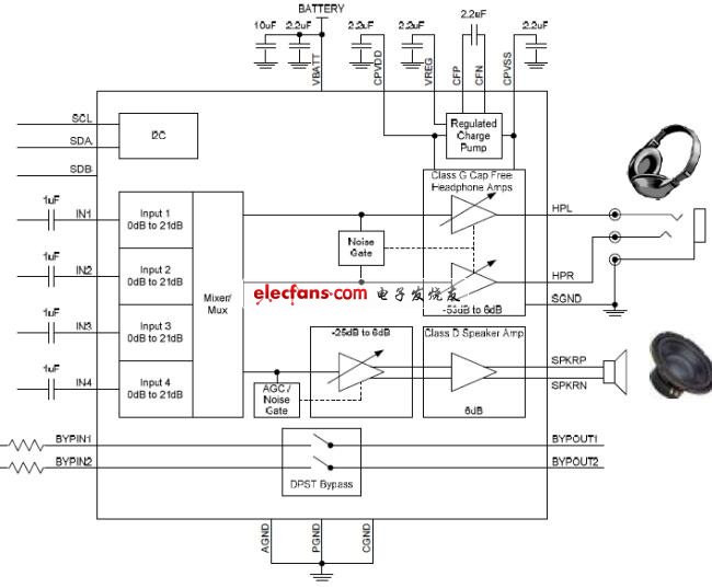
该公司最新推出的便携音频IC解决方案能够让小型扬声器更响亮、更清晰。这两款新产品包括带有集成降压转换器的FAB1200立体声Class-G接地参考(ground-referenced)耳机放大器,以及带有立体声Class-G耳机放大器和1.2W Class-D单声道扬声器放大器的FAB2200音频子系统。李文辉指出,与传统的AB类放大器相比,G类放大器的优势是能够按音源的大小改变工作电压,但其架构复杂,进行切换时的反应速度以及如何防止干扰是关键问题。飞兆半导体的新产品采用其专有技术实现了快速的两路切换,其信噪比(SNR)为 106dB,电源抗干扰能力(PSR)为77dB(扬声器)和94dB(耳机),可达到堪比MP3的音频效果,并在常见的音源大小范围内达到了优于 Class-AB的效率。
图1:飞兆半导体FAB1200立体声Class-G耳机放大器/FAB2200 Class-G/Class-D音频子系统。
FAB1200 的特性是带有能够生成负电源电压的充电泵,可让耳机以接地居中(ground-centered)输出且无需电容器,可以省去多达两个外部电容器。器件使用一个集成式感应降压调节器来直接连接电池,并基于输出信号电平来调节两个不同电平之间的供电电压,从而降低功耗。该特性能够有效降低系统成本并延长电池使用时间,同时维持高音频质量水平.
FAB2200是结合一个无电容器立体声Class-G耳机放大器和一个Class-D 扬声器放大器的音频子系统。这一解决方案采用专有的集成式充电泵生成多个供电轨,以提供接地居中的Class-G耳机输出。相比Class-AB设计实现方案,新产品能够显著降低功耗,同时提供高电源抑制比。
图2:飞兆半导体在手机产品领域拥有悠久历史。
无滤波器Class-D放大器可以直接连接至一个扬声器,省去两个外部滤波器网络,从而降低总体系统成本。该器件还具有自动增益控制(Automatic Gain Control, AGC)功能,可以限制扬声器的最大输出电平以保护扬声器,防止引入失真。它还可在电池电压下降时以动态方式限制幅度。

图3:FAB2200音频子系统(耳机+扬声器放大器)框图。
FAB1200 和 FAB2200便携音频IC能够使得手机、平板电脑/ MID和其它便携音频应用产品的音质更响亮清晰,同时降低总体系统成本并最大限度地减小对电池运行时间的影响。“我们的目标是帮助手机供应商改善耗电效率,并增加产品本身的功能。”据李文辉透露,在排名全球前五的手机厂商中,采用FAB2200的智能手机产品已经开始出货,FAB1200也正在评估当中。“我相信,在高端智能手机和平板电脑中,Class-G放大器将会成为市场主流,而在1500元以下的低端产品中,大多仍将采用Class-AB放大器。”他最后强调。
更多展会精彩请查看:2011便携产品创新技术展专题
上一篇:基于CXD3142R监控系统设计