时间:2010-09-30 16:40
人气:
作者:admin
本文介绍了Si2704/05/06/07主要特性, 功能方框图, 典型应用电路图和材料清单,以及多种系统配置图与Si270x-EVB D类放大器开发套件主要特性.
Silabs公司的Si2704/05/06/07是降EMI的数字音频处理D类放大器,集成了功率级,PWM DAC和数字音频处理(DAP),以简化低成本高效率系统的设计. Si270x具有数字输入Delta-Sigma PWM,正在申请专利的降EMI,AM波段无噪音陷波滤波器,能向3欧姆BTL输出2x5W功率,PSRR大于50dB时的效率88%,THD优于0.1%时的动态范围为95dB,主要应用在PMP/MP3坞站,手持消费类电子,有源/无线扬声器,TV和监视器以及TV声卡等.
Si2704/05/06/07应用:
PMP/MP3 docking stations
Portable consumer audio electronics
Table top and portable radios
Active/wireless speakers
TVs and monitors
TV sound bars
图1.Si2704/05/06/07功能方框图
图2.Si2704/05/06/07典型应用电路图
典型应用电路材料清单(BOM):

图3.Si270x PMP坞站系统基本配置图
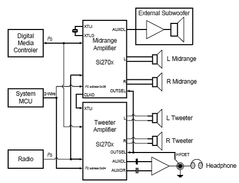
图4.Si270x 带无线电和数字媒体控制的PMP坞站系统配置图
图5.Si270x立体声双向扬声器系统配置图
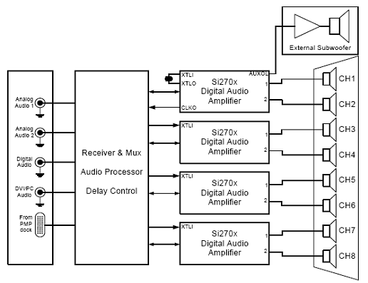
图6.Si270x TV声卡系统配置图
Si270x-EVB D类放大器开发套件
Si270x-EVB Class D Amplifier Development Kit
图7.Si270x-EVB D类放大器开发套件外形图
The Si270x Class D amplifier EVB consists of a baseboard and a daughter card. The baseboard is common and shared among all the Si270x 5 W per channel Class D audio amplifier daughter cards. The Si270x-EVB kit addresses the entire Si270x family of Class D amplifier products.
The daughter card is populated with the Si2707 Class D amplifier which provides the following:
EMI mitigation
Volume and tone controls
EQ and Dynamic Range Compressor DSP functions
Tunable noise-free notch for AM radio coexistence
The Si270x Class D amplifier EVB is supported by a full function graphical user interface (GUI) that runs on a standard PC and is connected to the EVB via USB. The baseboard includes the Si4730 AM/FM tuner, a stereo analog input, as well as an optical SPDIF input for digital audio sources. The daughter card also includes the required output filtering network. Speakers with impedances of 4 Ω and larger may be directly driven from this board; a separate line level output is provided.
The Si270x-EVB Class D Amplifier development kit includes:
Si270x Evaluation Board
External power supply
AM/FM adapter card and antennas cable
Audio cable
Documentation and software CD