TDA1517ATW是
NXP公司的8W BTL或2 × 4 W SE
音频功率放大器,在H
TSSOP20封装内集成了AB类输出
放大器,可用作单声道桥接负载(BTL)或立体声单端(SE)连接,具有良好的波纹抑制以及
AC和
DC短路安全。本文介绍了TDA1517ATW主要特性,方框图以及BTL和SE连接应用框图。
TDA1517ATW:8 W BTL
or 2 × 4 W SE power amplifier
The TDA1517ATW is an in
tegrated class-AB output amplifier cont
ained in a plast
ic heatsink thin shrink small outline package (HTSSOP20). The device is primarily developed for multimedia applications.
TDA1517ATW 主要特性:
• Requires very few external components
• Flexibility in use: mono Bridge-
Tied Lo
ad (BTL) and stereo Single-Ended (SE); it should be noted that in stereo applications the outputs of both amplifie
rs are in opposite phase
• High output power
• Low offset voltage at output (important for BTL)
• Fixed gain
• Good ripple rejection
• Mode select switch (operating, mute and standby)
• AC and DC short-circuit safe to ground and VP
• Electrostatic discharge protection
• Thermal protection
• Reverse polarity safe
• Capable of handling high energy on outputs (VP = 0 V)
• No switch-on/switch-off plop
• Low thermal resistance.

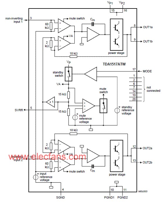
图1。TDA1517ATW 方框图

图2。TDA1517ATW BTL 应用方框图

图3。TDA1517ATW SE 应用方框图