时间:2009-05-13 00:31
人气:
作者:admin
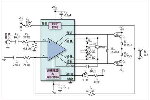
LME49810双极输入放大器应用电路图
LME49810是一款双极输入放大器,其输入阻抗的匹配性相当重要。受来自正输入埠和负输入埠的偏置电流的影响,输入阻抗的失配会导致输入偏移电压。该输入偏移电压将按照死循环增益放大。当然,LME49810的输入偏置电流很低,对于一般的应用来说,出现在输出的偏移电压可以忽略。

图1:输入级和反馈应用示意图。
一般来说,通常采用的的音讯输入设计有两种:交流或直流耦合输入。交流耦合输入的优点是来自前置放大器、滤波器级或编译码器级的放大器输入直流偏移一般都是零,且无需在放大器中加入任何的直流伺服电路来防止直流故障。而直流耦合输入的优点则是无需使用大尺寸和昂贵的交流耦合电容;不会出现由交流耦合电容所产生的低频失真;可减轻交流耦合RC网络的噪声。
负反馈系数:功率放大器的负反馈设置可为系统带来较高的稳定性和线性度。当放大器在高频工作时会出现相位位移,而较大的负反馈系数可减轻在高频时的不稳定性和振荡。在分离放大器系统中,高反馈系数将会引起很差的瞬态响应或高频不稳定性。然而,LME49810拥有一个较高的开环增益,因此它的死循环增益误差和电源纹波抑制会较小,可以最大化电路中的负反馈,因而提高系统的线性度。通常,建议采用30dB至40dB的电压增益。

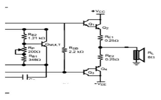
图2:输出偏置电路结构。
补偿:放大器的补偿是用来调节开环增益和相位性能,以便当反馈被关闭时能把系统稳定下来。一般来说,要获得较高的稳定性补偿越大越好。可是,补偿越大,音讯芯片的频宽和压摆率就越低,而较低的压摆率会使系统产生出较柔和的音讯特性,相反较高的压摆率则可产生较清晰和真实的音讯特性。LME49810的密勒补偿是透过在‘Comp’和‘BiasM’接脚之间加插一个电容来实现的,最适合的电容取值范围是10p到100p。此外,补偿电容的等效串联电阻(ESR)应较低,以避免电容的等效串联电阻引发潜在零点。在一般情况下,采用陶瓷电容要比采用电解电容的效果更好。
静音:MUTE接脚是由流进的电流量所控制。从50uA到100uA为‘PLAY’模式,而低于50uA的为‘MUTE’模式。建议不要让流进MUTE接脚的电流超出200uA。
输出偏置:LME49810有两个用来设定偏置的专用接脚(BIASP和BIASM),可以提供一定的输出偏置电流。可变电阻器Rpot可用来调节输出级的偏置电流,将Rpot+ R b1的电阻降低可以提高偏置电压。倍增器QMULT用来补偿偏置电压以防止双极输出晶体管出现热漂移。QMULT必须与输出晶体管连接在相同的散热器上。
输出晶体管:音讯功率放大器中最常见的输出级是图3所示的射极跟随器。它通常都被称为双射极跟随器或达林顿管。其中第一个跟随器会作为输出级的驱动器。

图3:输出射级跟随器。
射极跟随器的大讯号线性度主要取决于负载的大小。随着负载增加(即负载电阻减少),输出电流亦同时会增加。受RE和位于高电流密度的β滚降的影响,BJT电流增益会减少。这种情况下,可能会降低线性度并增加在输出级的失真。对于比较高功率的应用来说,建议采用多级输出来维持高电流和更佳的线性度。LME49810音讯驱动器拥有约50mA的输出电流,它可以根据要求配置成达灵顿管或平行晶体管输出。
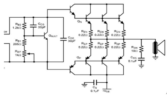
输出级晶体管放大匹配:双射极-跟随器或达林顿管通常都拥有一个高的电流增益系数Ic=βIb。为了提高输出级的稳定性,负极端和正极端的电流放大必须匹配。

图4:射级负反馈电阻的应用。
对平行晶体管配置来说,必须确定中等功率晶体管的驱动能力。中等功率晶体管的输出电流(Ic)必须大于高功率晶体管的最小驱动电流(Ib)以免在中等功率晶体管级上出现过载。
输出晶体管的电压范围:VCBO和VCEO电压的最大范围必须大于电源电压的轨到轨范围。对于一个有+/-100V电压供应的放大器,晶体管的电压额定应该高一点以保证它能够在规定以内正常地运作。
射极电阻器RE:在高功率的音讯放大器应用中,输出晶体管的匹配性、电流平衡和保护对于功率放大器的线性度来说非常重要。建议采用射极负反馈电阻器RE来改善输出晶体管的匹配性和电流平衡能力。因此,我们建议在实际的高功率音讯放大器应用中加入这种电阻。然而,将RE与输出晶体管串联在一起会降低放大器的线性度。电阻RE是交越失真的主要失真来源。当输出晶体管的一端关闭而另一端开启时便会出现这种失真。因此,必须最佳化RE值并且尽可能的将RE维持在较低水平,这样可以降低对非线性度的影响。

图5:音讯放大器的输出可配置结构。
改善交越失真的最有效方法便是减少RE的电阻。对于相同数值的RE,一个平行形式的输出可降低用来改善线性度的整体RE电阻值。同时,假如每一个级的RE都较大,那便可为输出晶体管带来更佳的匹配性和电流平衡。此外,RE也关系到输出的功率损耗。对于一个相同的RE,较大的输出电流会导致较大的功率损耗。RE的值取决于并联输出晶体管的数量和扬声器的负载。建议采用足够功率的0.1到0.5Ω电阻器。
输出网络:功率放大器最常用的输出网络为‘Zobel’,所有的输出网络都只有一个目标,这便是改善系统的稳定性。‘Zobel’网络的另一个功能是保护放大器的输出以免受到扬声器线圈内电感所影响。这里建议的‘Zobel’网络中电阻器和电容串联在一起,并且从放大器的输出连接到接地。
上一篇:专业的音响放大器输出匹配电路