Headphone Attenuator Includes Microphone Monitor(耳机麦克风衰减器带监控)
Abstract: This application note presents a circuit that reduces input amplitude and amplifies a microphone input. Designed for use with earbuds, the circuit enables clear sound for conversation even when the earbuds are used with low-cost, less-sensitive headphones. The MAX4411 headphone amplifier and MAX9821 microphone amplifier are featured.
Attend this brief webcast by Maxim on TechOnline
| |
This design idea appeared in the May 29. 2006 issue of EE
Times.
Headphones that fit into the ear, sometimes cal
led earbuds, provide excellent fidelity and some intrinsic
cancellation of ambient b
ackground noise. Noise cancellation is useful on
airplane flights and other situations where the user wants to concentrate or sleep. Cancelling that noise also makes verbal communication difficult. Muting the music source provides some help, but the earbuds can still interfere with conversation.
The minimum volume setting of an audio source is also sometimes an issue. The headphone outputs of a modern airliner, for example, are optimized for use with inexpensive disposable headphones. The sensitivity of low-cost headphones (i.e., the output sound pressure level, SPL, for a given power input) is lower than that of better-quality headphones. Consequently, using high-quality headphones and setting the control console for minimum volume can yield audio that is too loud to tolerate.
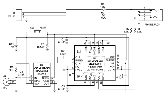
Fortunately, both of these problems are solved with a single circuit (Figure 1). R1 and R2 reduce the input amplitude. The other circuitry amplifies the microphone input and injects that amplified signal into the left and right headphone-signal paths, thus producing an audible feedback when you speak.

Figure 1. This headphone attenuator/amplifier has a microphone monitor and allows easy conversation while wearing earbuds.
Both the headphone amplifier (U1, the
MAX4411) and microphone amplifier (U2, the MAX9812) connect directly to a 3V battery. During normal operation both devices are in shutdown, drawing mere microamperes from the battery. To speak with someone, you need only depress the momentary switch, SW1, to activate the microphone. That action enables the microphone amplifier's bias output which allows it to amplify the external sound. The headphone amplifier connects to this amplified sound and injects it into the headphone audio with resistors R3 and R4. As an added benefit of this mixing, the headphone amplifier's low-output imp
edance (when enabled) further attenuates the original audio stream.
The monitor circuit's sensitivity is adjusted by changing the values of R3 and R4. The audio-input attenuation is adjusted by changing the values of R1 and R2. Microphone, headphone jack, momentary switch, battery, and other circuitry fit in an enclosure the size of a key fob, with a ~1m cable and headphone plug attached.