摘要:本文讨论的简单电路能够调节高亮度
LED的驱动
电流,该电路采用非定制、高度集成的降压型开关调节器(MAX5035),能够准确地控制流过LED的电流。MAX5035
DC/DC转换器在7.5V至76V宽输入电压范围内保持125kHz固定工作频率,是汽车应用的理想之选。亮度控制可以通过
模拟(线性调节)或低频占空比(PWM调节)方式实现。
高亮度LED发展背景
近几年,高亮度LED (HB LED)在各种照明系统中作为光源日益受到青睐,这是由于高亮度LED具有高度的可靠性,使用寿命可以达到几十甚至几万小时,比传统的白炽灯或卤素灯的使用寿命高出几个数量级。基于这一优势,高亮度LED在汽车照明、公共标示与
信号标志以及建筑照明中得到普遍应用。
高亮度LED是经过特殊处理的PN结
半导体器件,正向偏置时可发出白光、红光、绿光或蓝光(也可能产生其它颜色光)。作为PN结它们表现出类似于传统
二极管的V-I特性,但具有较高的结压降。在正向电压达到VF (从红光LED的2.5V到蓝光LED的4.5V),流过LED的电流很小;一旦正向电压达到VF,电流将迅速上升(与传统二极管相同)。因此,必须采用限流措施限制电流的上升,以防LED损坏。目前有三种基本的限流方式,表1对这三种方式进行了对比:
表1. 限流方式比较
| 限流方式 |
优点 |
缺点 |
功耗¹ |
| 电阻 |
价格低;
只需一个器件(虽然较大); |
不能准确地控制电流;
电流某种程度上跟随电源电压变化;
电阻上的功耗较大,必须据此确定电阻尺寸; |
2.8W |
| 有源线性控制 |
线性控制环路准确地控制LED电流;
控制调光电流;
可实现幅值和低频PWM调节;
能够实现LED特性的自动温度补偿; |
比简单的电阻限流成本高;
电源的功耗与电阻限流方案相同;
可能需要散热器; |
2.8W |
| 开关调节控制 |
控制环路可准确调节LED电流;
可实现幅值和低频PWM 调节;
能够实现LED特性的自动温度补偿;
宽输入电压范围;
基本上不需散热器,可节省成本,降低装配复杂性;
对于高输入电压和大工作电流,其它驱动方案会导致非常高的损耗,此模式则能保持高效工作。 |
与电阻和线性控制方式相比,电路成本较高;
需考虑EMI,须谨慎设计电路;
有源电路可能需要更多空间。但其他限流方式需要更大的散热器和物理空间。 |
<0.8W |
¹假设一个白色LED:VF = 4V、ILED = 350mA、VIN = 12V。
高亮度LED开关电源
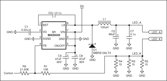
图1是基于固定频率、高集成度PWM开关转换器MAX5035的高亮度
LED电源原理图,输出电流可达1A。另一类似器件MAX5033的输出电流可以达到500mA。这款基于电感的buck调节器能够准确控制流过LED (或几个串联LED,总电压为12V)的电流。MAX5035的开关频率为125kHz,输入电压范围高达76V (需使用更高额定电压的输入
电容和二极管)。此电路可以在较宽的输入电压范围内控制并保持恒定的LED电流。表2总结了该电路的设计规格。

图1. 通过调节控制电压(0V至3.9V),MAX5035 LED电流
驱动器能够在LED_A和LED_K端产生近似350mA至0mA的输出电流。
表2. 图1电路的基本
参数
| 参数 |
值 |
| 最小输入电压(V) |
7.5 (大多数单LED) |
| 最大输入电压(V) |
30 (受D1和C8、C9限制) |
| 最大输出电流(mA) |
350 (VCONTROL= 0V) |
| 最大输出电压(V) |
12 (由MAX5035内部限制,输出电流350mA) |
| 控制电压范围(VCONTROL) (V) |
0 (满电流)至3.9 (全部调暗) |
利用图1电路在控制端作用一个电压调节LED电流(图2)。图3给出了这一控制架构的效率。

图2. 图1电路中LED电流随控制电压的变化关系曲线,电流测量值通过连接在LED_A端和LED_K端的电流表得到。

图3. 图1电路在驱动一只、两只或三只绿色350mA串联LED时,调节器效率与LED电流的关系曲线。
控制电压与三个并联检流电阻的电压共同作用到
IC的反馈(FB)引脚。IC的内部控制环路使FB引脚的电压保持在大约1.22V,因此,由于控制电压与
电流检测电压都必须保持在1.22V (由电阻R1和R5设置),更高的控制电压将产生更小的电流。
以下等式除了适用于本例外,还可用来设计其它的输出电流和控制电压:

其中:
VREF = 1.22V、
RSENSE是R2、R3与R4的并联电阻值(= 5Ω)。
在许多情况下,利用低频(50Hz至200Hz) PWM方式调节LED电流非常方便,通过控制脉冲宽度调节亮度(图4)。虽然LED在每个脉冲期间保持相同亮度,肉眼能够察觉到短暂的亮度变化,但是,这种调节方法的优点在于光谱保持不变,采用幅度调节时光谱会随着流过LED电流的变化而改变。

图4. 图1电路低频PWM亮度调节的控制和LED电流波形。Ch1:VCONTROL,Ch3:ILED。负载为三个串联绿色LED,总电压近似为9.5V。替换小的输出电容,可以减小关断时的振荡幅度。
采用100Hz、0V至约3.9V的方波控制波形时,LED电流的脉冲如图4所示。一般来说,低频PWM调光电路的效率比线性LED调光电路(图2)更高。

图5. 图1所示电路的
PCB布局图
结论
图1所示IC (MAX5035、MAX5033)为恒流驱动高亮度LED提供了一种高性价比方案,该方案具有以下优势:
- 高开关频率(125kHz)允许选择小电抗器件(L1和C2)。
- 能够在宽输入电压范围内实现高转换效率。
- 输出电压可达12V,能够驱动三个串联的高亮度绿色LED。
- 无需机械散热器。
- 电压范围可扩展至76V,适用于驱动汽车高亮度LED。
- 可用于24V信号标志灯和建筑照明。
- 通过变化电流检测电阻R2、R3与R4值,输出电流可达到1A。
- 内置开关功率MOSFET,简化设计。
- 可通过控制输入引脚,利用模拟电压幅度(线性调光)调节LED的亮度。
- 通过控制输入,利用低频PWM信号调节亮度。