摘要:连接到I²C总线上任何器件,希望在闲置状态下将
SDA数据线和SCL
时钟线处于逻辑高电平,MAX9877
音频子系统
IC的设计即满足这一需求。正是由于SDA和SCL的逻辑高电平状态,器件可获得最小关断
电源电流。本篇应用笔记给出了当MAX9877处于关断状态时,在SDA和SCL必须置为逻辑低电平的系统中获得最小关断电流的3种方法。
引言
在任何典型应用中,期望连接到I²C总线上的器件的SDA数据线和SCL时钟线在闲置状态下输出逻辑高电平,MAX9877音频子系统IC即可满足这一需求。将SDA和SCL线保持高电平以获得最小关断电源电流。本应用笔记介绍了3种方法,能够在MAX9877处于关断状态,而SDA和SCL可能被置为逻辑低电平的情况下获取最小关断电流。
方法1—增加弱上拉
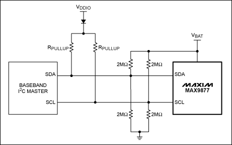
第一种方法是在常规的上拉
电阻无效时,在SDA和SCL上增加额外的弱上拉分压电阻,以建立总线上的电压,图1给出了这种方法的原理图。

图1. 弱上拉分压电阻用来设置SDA数据线和SCL时钟线的电压;隔离
二极管可以防止上拉电压被强制到地电位时的电流损耗
SDA和SCL线上的一对2MΩ电阻对电池电压进行分压,使SDA和SCL线上的电压不超过I²C主机的最大承受电压。电池电压范围为4.2V至3.2V,因此SDA和SCL线上电压设置在2.1V至1.6V之间,足以支持MAX9877输入高电平的电压。
当VDDIO的输出强制连接至地时,二极管可以被禁止的VDDIO电源消耗电流。如果电源禁止时具有高阻输出,则可省去该二极管。
这种方法还假定在关断情况下I²C主机的输出和总线上所有其它器件均为高阻态。有一个原因可能使该假设不成立:如果I²C主机的电源掉电,输出通过集成的
ESD保护钳位至0V电压。这种情况不常见,但如果出现,就必须用方法2或方法3拉高SDA和SCL。
方法2—电平转换器
如果总线上其它器件在系统
接口关断时不能确定置于高阻态,则可用单个n沟道增强型
MOSFET将每条总线与系统其它部分隔离开。可在总线的MAX9877侧增加额外的上拉电阻,使逻辑电平设为高电平。
图2给出了实现这一方案的电路。VDDIO是系统的I²C上拉电压,所有四个电阻必须基于系统I²C时序要求进行选择。n沟道MOSFET用作双向电平转换器,允许MAX9877和基带的逻辑电平不同,不会影响正常工作。当VDDIO电源禁止时,电平转换器允许MAX9877的SDA和SCL引脚保持高电平,因此降低了关断电流。.

图2. 增加n-沟道MOSFET 电平转换器以隔离系统总线
方法3—高边功率开关
降低MAX9877关断电流的最后一种方法是在MAX9877电源上串联一个高边开关,必要时电源可以完全与电池断开,并将MAX9877的关断电流降至1µA以内。
图3给出了高边开关与MAX9877的连接。MAX9877带有两个电源引脚(VDD和PVDD),两者之间的压差必须保持在0.3V以内。利用一个
电源开关保持两路电源电压相同,并减少元件数量。

图3. 高边电源开关与MAX9877电源串联,可完全消除关断电流