全球最实用的IT互联网信息网站!

AI人工智能P2P分享&下载搜索网页发布信息网站地图

当前位置:诺佳网 > 电子/半导体 > 音视频/家电 >

陶瓷扬声器系统的放大器设计

时间:2009-05-05 09:56

人气:

作者:admin

标签: 扬声器 

导读:陶瓷扬声器系统的放大器设计-摘要:新型蜂窝电话设计在要求小外形尺寸的同时还需要保持良好的音质,扬声器是制约超薄设计的主要因素。陶瓷扬声器或压阻扬声器...
摘要:新型蜂窝电话设计在要求小外形尺寸的同时还需要保持良好的音质,扬声器是制约超薄设计的主要因素。陶瓷扬声器或压阻扬声器为新一代手机设计打开了方便之门,考虑到陶瓷扬声器的电容特性,在选择驱动扬声器的放大器时需要注意一些事项。




本文还发表在Maxim工程期刊,第62期(PDF, 1.1MB)。

如今的便携式设备需要更小、更薄、更省电的电子元器件。对于设计小巧的手机,动圈式扬声器成为了制造商能否生产出超薄手机的制约因素。在这一需求的推动下,陶瓷或压电扬声器迅速兴起,成为动圈式扬声器的替代方案。陶瓷扬声器能以超薄、紧凑的封装提供极具竞争力的声压电平(SPL),具有取代传统的动圈式扬声器的巨大潜力。动圈式扬声器和陶瓷扬声器的区别如表1所示。

表1. 陶瓷扬声器和动圈式扬声器的优点和缺点
Ceramic Speakers Dynamic Speakers
Advantages Disadvantages Advantages Disadvantages
 • High efficiency
 • Very thin form factor
 • Tight manufacturing tolerances
 • Smaller acoustic cavity required
 • Large drive voltage required
 • Restricted low-frequency response
 • Capacitive load
 • Inexpensive
 • Proven technology
 • Smooth frequency response
 • Wide manufacturing tolerances
 • Inefficient
 • Thick solution size
 • Larger acoustic cavity required

驱动陶瓷扬声器的放大器电路具有与驱动传统动圈式扬声器不同的输出驱动要求。陶瓷扬声器的结构要求放大器驱动大电容负载,并在较高的频率下输出更大的电流,同时保持高输出电压。

陶瓷扬声器的特性

陶瓷扬声器的生产工艺与多层陶瓷电容器类似,与动圈式扬声器相比,这种制造技术可以使扬声器厂商更加严格地控制扬声器的容差。严格的容差控制对于权衡扬声器的选择非常重要,也影响着不同生产批次产品音频特性的可重复性。

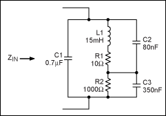
陶瓷扬声器在驱动放大器端的等效阻抗可以近似为主要由一个大电容组成的RLC电路(图1)。在音频频率范围内,陶瓷扬声器通常呈现容性。扬声器的电容特性决定了其阻抗随频率的提高而降低。图2为陶瓷扬声器阻抗随频率的变化关系,与1µF电容相似。阻抗有一个谐振点,在这个频点扬声器的发声效率最高。1kHz频率附近阻抗曲线的下降表示扬声器的谐振频率。

图1. 陶瓷扬声器主要表现为一个大的容性负载
图1. 陶瓷扬声器主要表现为一个大的容性负载

图2. 陶瓷扬声器阻抗与频率的关系,与1µF电容非常相似
图2. 陶瓷扬声器阻抗与频率的关系,与1µF电容非常相似

声压与频率及振幅的关系

陶瓷扬声器两端的交流电压导致扬声器内压电薄膜变形和振动;位移量与输入信号的幅度成正比。压电薄膜的振动使周围空气流动,从而发出声音。扬声器电压升高时,压电元件变形加剧,形成更大的声压,从而增加了音量。

陶瓷扬声器制造商通常规定了扬声器的最大驱动电压,典型值15VP-P。电压最大时陶瓷器件的偏移量达到极限。外加电压大于额定电压时不会导致声压升高,反而增加了输出信号的失真度。图3为电压最大时,陶瓷扬声器输出声压(SPL)与频率的关系曲线。通过对比SPL与频率的关系曲线图以及阻抗与频率的关系曲线图,可以明显看出压电扬声器产生高SPL时,在自激频率处效率最高。

图3. 当电压大于扬声器额定电压时输出信号失真加剧
图3. 当电压大于扬声器额定电压时输出信号失真加剧

驱动陶瓷扬声器对放大器的要求

陶瓷扬声器制造商规定电压取最大值,即14VP-P至15VP-P时声压最大。这样一来,问题就转换成如何在单电源供电时产生这些电压。解决方法之一是用开关稳压器将电池电压升至5V。借助于5V电压,系统设计师可以选择桥接负载(BTL)的单电源放大器。桥接负载能够在扬声器上产生倍压效果。然而,用5V单电源为BTL放大器供电时,输出电压在理论上只有10VP-P摆幅。在该电压下陶瓷扬声器无法输出最高的SPL。为了得到更高的SPL,必须采用更高的电源电压。

另一种做法是采用升压转换器将电池电压调节至5V或更高,这种方案本身也存在问题—即所需器件的尺寸。根据电感电流峰值可以判断总体方案的尺寸,为了保证磁芯不会饱和,电感尺寸必须足够大。市场上也可以找到大电流、小尺寸的电感。但这类电感的磁芯饱和电流额定值可能不足以满足要求,在高频条件下不能提供驱动扬声器所需的高压和大负载电流。

驱动陶瓷元件需要大电流,同时还要避免出现限流。这是由于高频时陶瓷扬声器阻抗非常低。用来驱动陶瓷扬声器的放大器必须有足够大的驱动电流,当大量高频成分进入扬声器时器件不会进入限流模式。

图4为采用MAX9788 G类放大器的应用电路。G类放大器有两个电源电压幅度,高压和低压。当输出信号较小时采用低压供电;当输出信号需要较高的电压摆幅时,将高压切换到输出级供电。由于G类放大器具有低压电源,因此,当输出信号较小时,效率比AB类放大器高。由于具有高压电源,G类放大器可承受瞬态峰值电压。

图4. 采用MAX9788的典型陶瓷扬声器应用电路
图4. 采用MAX9788的典型陶瓷扬声器应用电路

图4中的MAX9788采用一个片上电荷泵产生与VDD相反的负电源电压。当输出信号需要高压驱动时,负电源电压作用于输出级。MAX9788提供了一种驱动陶瓷扬声器的优化方案,比采用AB类放大器和升压转换器的传统方案更高效。

扬声器制造商通常推荐给陶瓷扬声器串联一个固定电阻(RL),如图4所示。当信号包含大量高频成分时,用该电阻限制放大器的电流输出。在某些应用中,如果传输到扬声器的音频信号的频率响应带宽受到限制,也可以不使用这个固定电阻。对于放大器来说,使用电阻可确保扬声器不发生短路。

现有的陶瓷扬声器电容约为1µF。图4中扬声器的阻抗在8kHz时为20Ω,在16kHz时为10Ω。未来的陶瓷扬声器可能具有更大电容,使放大器在相同频率能够提供更大的电流。

陶瓷扬声器与动圈式扬声器的效率

传统动圈式扬声器的效率很容易计算。音频线圈绕组可以近似为固定电阻与一个大电感串联。如果已知扬声器电阻,可用欧姆定律计算负载功率(P): P = I²R,或P = V × I。扬声器的大部分功率被转变成线圈的热量。

由于陶瓷扬声器具有电容特性,因此消耗功率时产生的热量不高。陶瓷扬声器消耗的是“无功”功率。无功功率非常小,与陶瓷器件的损耗因子有关。无功功率产生的热量很少。计算无功功率时不应直接采用公式P = V × I;¹应采用以下公式计算:

P = (πfCV2) × (cosΦ + DF)

其中:
C = 扬声器的容值
V = RMS驱动电压
f = 驱动电压频率
cosΦ = 扬声器电流与电压间的相角
DF = 扬声器损耗因子,DF值很低,取决于信号频率及扬声器的ESR

由于理想的电容器电压和电流之间的相角为90°,并且陶瓷扬声器基本呈容性,cosΦ等于零,因此,陶瓷扬声器模型中的电容部分不会产生任何功耗。陶瓷材料和电介质的自身缺点造成扬声器电压落后于扬声器电流一个相位角,该相位角并非精确等于90°。理想相移(90°)与实际相移之间的微小差别定义为损耗因子(DF)。

陶瓷扬声器的DF可以等效为一个小的等效串联电阻(ESR)与理想电容器串联。不要将串联电阻与放大器和扬声器之间的隔离电阻混淆。DF是所需频率下ESR和容抗的比值:2,3

DF = RESR/XC

举例来说,电容为1.6µF,ESR为1Ω的陶瓷扬声器,由5VRMS、5kHz信号驱动时,无功功率为:

P = (π × 5000 × 1.6e-6 × 52) × (0 + 0.05) = 31.4mW

有功功率

与动圈式扬声器不同的是,虽然陶瓷扬声器本身不消耗有功功率,但是,在驱动放大器输出级以及功放和扬声器之间的外部电阻(RL) (图4)上会产生热量。外部电阻值越大,为放大器分担的耗散功率越大,它以牺牲低频响应特性为代价。

驱动10Ω串联电阻的陶瓷扬声器时,总负载功率中无功功率占的比重并不大。大部分功率耗散在外部电阻上,图5为放大器功率与频率的关系曲线。

图5. 无功功率在陶瓷扬声器总负载功率中占的比重很小,主要功率耗散在外部电阻上
图5. 无功功率在陶瓷扬声器总负载功率中占的比重很小,主要功率耗散在外部电阻上

为了获得较好的低频响应,应选择小的外部电阻,但会要求放大器输出级耗散更大的功率。放大器的效率决定了放大器输出级功率。为获得大功率放大器,需要采用高效解决方案,如D类和G类放大器。负载端串联一个电阻,可以使功率消耗在负载网络,而不是扬声器。即使放大器效率为100%,功率也会消耗在串联电阻上,而非扬声器上。

以图5为例,5kHz时,提供给负载的总功率为629mW。效率为53%的放大器功耗为558mW。放大器功耗决定了实际器件的封装尺寸,如果必须用高频正弦波驱动陶瓷扬声器,则会消耗大量功率。

结束语

便携式设备的小巧、轻薄设计是推动小型陶瓷扬声器应用需求的主要动力。陶瓷扬声器不同于传统动圈式扬声器,应考虑采用新的设计方案。陶瓷扬声器的电容特性要求放大器具有高输出电压和大输出电流,从而在工作频率范围内保持高压驱动。选择驱动陶瓷扬声器的放大器时,必须能够为复杂负载提供无功功率和有功功率。为了支持小尺寸、低成本方案,要求放大器具有较高的工作效率。为满足以上要求,需要采用与传统AB类放大器不同的拓扑结构。更有效的解决方案,如G类或D类放大器,成为极具吸引力的方案,综合考虑成本、元件数量等指标,G类放大器是能够获得最佳折衷的解决方案。

参考文献
  1. "Blind Power Dissipation in a Piezo Ceramic Load (for a Sine Wave)," Sonitron NV.
  2. "Piezoelectric Transducers: Distributed Mode Actuators," National Semiconductor, www.techonline.com/learning/techpaper/193600345
  3. "Application Notes for Multilayer Ceramic Capacitors," Kemet Electronics, www.kemet.com/kemet/web/homepage/kechome.nsf/weben/6FB56FCB5EBB9053CA2570A500160913/$file/F3101ECerLdPerfChar.pdf


温馨提示:以上内容整理于网络,仅供参考,如果对您有帮助,留下您的阅读感言吧!
相关阅读
本类排行
相关标签
本类推荐

CPU | 内存 | 硬盘 | 显卡 | 显示器 | 主板 | 电源 | 键鼠 | 网站地图

Copyright © 2025-2035 诺佳网 版权所有 备案号:赣ICP备2025066733号
本站资料均来源互联网收集整理,作品版权归作者所有,如果侵犯了您的版权,请跟我们联系。

关注微信