摘要:过去,可以采用大型外部
滤波器和屏蔽电缆来解决
音频/
视频产品的EMI/
EMC (电磁干扰或
电磁兼容性)问题。这些方法不仅增加了成本,而且还会影响终端产品的性能并增大尺寸。随着这些产品的尺寸不断缩小,演变为当前的音频/视频播放器,EMI/EMC解决方案也必须在保持甚至改善系统性能的同时减小方案尺寸。为实现这一目的,开发出了诸如MAX9511图形
视频接口和MAX9705 D类音频放大器等小型器件,这些器件能够以更小的尺寸提供优异的EMI性能。为了说明这种性能改进是如何实现的,我们来考察一台普通电脑的音频和显示器
接口,以了解这些小尺寸器件所提供的EMI性能。本文讨论了音频/视频接口设计中必须解决的各种EMI问题,然后给出解决这些问题的方法。
引言
全球销售的所有
电子产品在上市之前必须进行EMI/EMC测试,证明它们不会产生干扰,或不会受到其他设备的干扰。出于测试目的,可将这些产品分成两类:主动辐射产品和非主动辐射产品,例如,蜂窝电话和对讲机主动辐射能量,而电视、
电脑和膝上型电脑则不应该辐射能量。
产品的种类和测试机构不同,EMI/EMC的测试要求也不同。但还是可以将EMI/EMC测试大致分为两类:
- 辐射:该测试限定了某产品辐射或传导的信号幅度和频率,从而使其不会对其它产品产生干扰。
- 敏感度(也称为抗扰度):该测试通过限定会干扰设备正常工作的辐射和传导信号的幅度和频率,说明产品的辐射抑制能力。
如上所述,EMI可分为传导干扰和辐射干扰两种。由于所有的EMI辐射都是由
电流产生的,因此这两种干扰彼此相关。但并不是所有的电流都会产生辐射。因此,首先要分析和抑制辐射干扰问题,然后再处理传导干扰问题。对于这两种干扰来说,辐射干扰更难预测和抑制。因此它是造成大多数非主动辐射产品EMI测试失败的主要原因。在此,我们将着重讨论如何解决众多产品中普遍存在的音频/视频接口的辐射干扰问题。
可以采用多种方法来满足EMI/EMC规则中所限定的条件。但这些方法大都可以归入屏蔽和滤波两大类。在实际产品中,这些方法都要与特定的应用相结合,实现全面的EMI解决方案。例如,在大多数产品中,都会用一个金属壳体来屏蔽辐射,同时利用L-C或R-C滤波器来降低输入/输出线的传导干扰。此外,还可以使用一个抖动
时钟来扩展频谱范围,以降低特定应用的滤波或屏蔽要求。
当产品的EMI性能基本达到要求时,都会被拿到
认证实验室进行正规测试。如果产品通过了测试,就可以投放市场;而不能通过测试就意味着存在问题。解决问题时,即使一个小小的改动也要花费很长时间。这样就可能耽误产品的上市时间,因为国际和国内市场都要求产品必须通过EMI/EMC兼容性测试¹。这样一来,EMI设计常常要牺牲产品的视频性能,以确保其通过测试。在现代设计中,需要考虑通过EMI测试所需要的
元器件的物理尺寸和成本,因此更会以牺牲视频性能作为代价。
现代音频/视频模拟接口的尺寸不断减小,而性能期望值却很高,这对设计提出了非常严峻的挑战。要解决这一问题,首先要找出大多数EMI/EMC测试失败的源头;然后再探究可行的解决方案。
测试失败的源头
EMI/EMC测试失败通常发生在产品设计中最薄弱的环节—信号(和干扰)从这个环节进入或离开经过屏蔽和滤波的机构。在音频/视频接口中,最薄弱的地方就是连接设备的电缆,它们相当于
天线。对于电脑来说,将显示器和扬声器连接至PC的电缆是最薄弱的环节,它常常会引起EMI/EMC问题。我们可能会认为只有高带宽的视频接口才会产生这种问题,而低频
音频接口不会有这种问题。所有
放大器都采用A类音频放大器时确实是这样。然而,目前所采用的高效D类放大器²都具有高频开关信号,如果不进行适当的滤波和屏蔽,也会存在EMI问题。
过去,可以采用大型外部滤波器和/或屏蔽电缆来解决这些问题。但是这些方法不仅增加了成本,而且还影响了产品性能和增大了产品尺寸。随着这些产品的尺寸不断缩小,演变为当前的音频/视频播放器,EMI/EMC解决方案必须在保持甚至改善系统性能的同时减小产品尺寸。为实现这一目的,开发出了诸如MAX9511图形视频接口和MAX9705 D类音频放大器等小型器件,这些器件能够提供优异的EMI性能。为了展示这种改进是如何实现的,可以考察一台普通PC的音频和显示器接口7³,以及这些纤巧的器件所提供的EMI性能。首先,我们应该了解音频/视频接口设计中必须解决的各种EMI问题,然后给出解决这些问题的方法。
视频和EMI
计算机普遍采用的视频格式,也就是我们所说的“图形”,和电视的视频形式是不一样的4。计算机视频具有红、绿和蓝色(R、G、B)
模拟视频信号,以及包括行、场同步和DDC5组成的逻辑信号,所有这些信号都具有快速上升/下降时间。
视频连接器通常采用高密度超微D型
连接器,用来连接显示器和PC (图1)。虽然这个方案结合了视频信号屏蔽(同轴)和共模扼流圈(CMC)等措施来降低辐射和传导EMI,但还是需要增加滤波环节,才能够确保满足EMI要求。在广播视频应用中,采用类似的滤波措施来消除电视图像中的混叠瑕疵。然而在图形视频中却不能这么做,因为图形视频的目的是在尽可能高的分辨率下重现“开” “关”像素的棋盘状图案。因此,为实现最佳的显示性能,我们希望带宽越大越好。但在实际应用中,必须权衡考虑EMI和视频性能,因此只好牺牲视频带宽。对于多信号视频接口,多种因素需要权衡考虑。

图1. 典型的VGA连接方式以及产生辐射EMI的视频信号
例如,对视频信号进行滤波时,会产生时间延迟,而如果各视频通道(R、G和B)的延迟时间不能精密匹配,就会产生彩色边缘效应。为了避免这一现象,必须精密控制视频通道的群延迟和群延迟匹配6。RGB视频极容易受到这些
参数的影响7。若要获得最佳性能,群延迟必须与频率保持一致,通道之间的最小群延迟匹配必须保持在±0.5个像素时间之内。如果匹配能如此精密,那么同步信号也必须跟踪通道延迟,从而正确地显示图像帧。做到了这一点后,还需要解决PC支持的多视频分辨率问题。
在此应用中,采用固定频率滤波器实现最佳性能是非常困难的。如果我们设计一款滤波器来抑制最低分辨率情况下的EMI,滤波器的阻带会介入较高分辨率格式的信号带宽内,从而影响较高分辨率的视频性能。如果针对最高分辨率格式设计滤波器,就可能满足不了EMI要求。显然,最佳的解决方案就是采用一个频率响应能够跟踪显示分辨率的“可调”滤波器,但这种方法会增加成本,而且还可能增大产品尺寸。另外,同步和DDC
驱动器的快速上升/下降时间对EMI性能的影响也很重要。因此,在任何一个完整的EMI方案中,都必须包括能延缓这些上升/下降时间的方法。还有一些历史遗留问题,诸如为了满足即插即用要求的视频
DAC负载
检测功能。
MAX95118可以实现所有这些功能。如图2所示,分别给出了高分辨率图形卡输出采用MAX9511,采用L-C滤波器方案,以及无滤波原始输出的EMI特性。

图2. 三种情况下辐射的EMI:a) 无滤波,b) 采用无源LC滤波器,c) 采用MAX9511
完备的EMI解决方案(MAX9511)
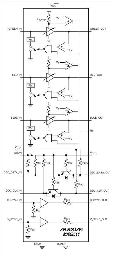
图3所示的MAX9511图形视频接口为RGB视频提供了一个匹配的、三通道可调EMI滤波器,分辨率范围涵盖VGA至UXGA,通道间偏斜误差小于0.5ns。通过改变单个
电阻(Rx)的阻值来实现摆率调整功能。对应不同的VESA分辨率及其采样时钟范围,表1列出了阻值与摆率之间的关系。在图4的电路中,通过I²C控制的
电位器MAX54329可提供32级滤波器控制。然而,从表1可以看出,在大多数应用中仅需要3级或4级控制。在最终的EMI/EMC测试中,无需任何
机械或
电气更改,就可以改善一个产品的EMI性能。

图3. 具有EMI抑制功能的MAX9511 VGA接口

图4. MAX9511驱动多路输出。通过MAX5432 I²C
数字电位器控制可调滤波。
表1. MAX9511的摆率、带宽以及Rx电阻值
| Rx (kΩ) |
MAX9511 Slew Rate vs. Rx |
| Slew Rate (V/ms) |
Pixel Clock Frequency (MHz) |
VESA Resolution |
| 7 |
1408 |
160 to 230 |
UXGA (1600 x 1200) |
| 10 |
1255 |
160 to 230 |
UXGA (1600 x 1200) |
| 12 |
1050 |
100 to 150 |
SXGA (1280 x 1024) |
| 15 |
810 |
100 to 150 |
SXGA (1280 x 1024) |
| 20 |
613 |
45 to 95 |
XGA (1024 x 768) |
| 25 |
470 |
45 to 95 |
XGA (1024 x 768) |
| 30 |
368 |
45 to 95 |
XGA (1024 x 768) |
| 35 |
298 |
35 to 50 |
XGA (1024 x 768) |
| 40 |
255 |
35 to 50 |
SVGA (800 x 600) |
| 45 |
203 |
35 to 50 |
SVGA (800 x 600) |
| 50 |
158 |
25 to 30 |
VGA (640 x 480) |
| > 50 |
< 150 |
< 25 |
QCIF |
RGB视频输出为低阻抗(ZOUT < 1Ω),加上75Ω的反向端接电阻后,可在远程监视器和坞站之间提供45dB至50dB的隔离。以前,采用这种方法驱动两路不同的输出时,需要一个开关,以避免L-C滤波器输出连接较长的未端接分支。如图4所示,可以看出MAX9511是如何检测输出负载的,输出负载连接与否会使输入端的DAC端接阻抗产生的明显变化。驱动RGB输入的视频控制器能检测到这种阻抗变化,如果未接负载,则通过关断引脚来关闭视频输出和同步输出。DDC一直处于常开状态,以支持即插即用,驱动器还具有电平转换功能,可将低压控制器电平转换为标准的5V接口电平。同步驱动器具有50Ω (典型)输出阻抗,可采用外部电容来限制边沿摆率(图4)。同步抖动(不加电容情况下)一般小于0.5ns。视频性能还包括:+6dB增益,50dB的SNR,0.036%的线性误差和小于1%的过冲/下冲(具有出色的阻尼响应特性)。
音频和EMI
音频接口要在不产生EMI的情况下获得效率和性能,要解决一系列不同的问题。在便携式应用中,我们想要最大限度延长电池寿命,而不期望效率低下的设计产生热量,因此D类放大器得到了广泛应用。问题是D类放大器使用PWM来实现高效率,这与
开关电源很相似。使用非屏蔽扬声器连线接至输出端时,连线会像天线一样辐射EMI。尽管时钟频率(典型值为300kHz至1MHz)高于音频频谱,但它是一个具有大量谐波分量的方波。用来滤除该谐波分量的滤波器尺寸比较大,而且成本又高。在膝上型电脑等便携应用中,由于尺寸原因,这不是一个可行的解决方案10。
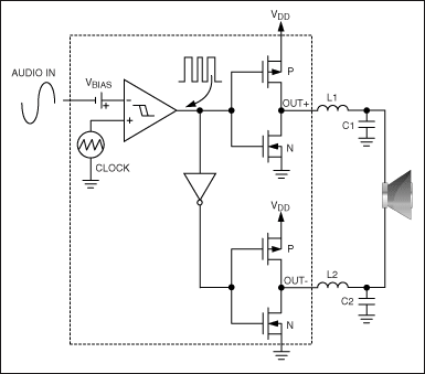
一般的设计拓扑无法同时解决这两个问题。为使输出音频功率达到最大,便携式应用采用桥接负载(BTL)的连接方式,此时扬声器的两根连线都得到有效驱动(图5)。在D类放大器中,利用
比较器监视模拟输入电压,将输入电压与一个三角波进行比较。当三角波的幅度高于音频输入电压时,比较器翻转,同时反相器产生互补的PWM波型来驱动BTL输出级的另一侧。由于采用了这种BTL拓扑,输出滤波器实际上需要两倍于单端音频输出的元件数量:两个电感(L1和L2)和两个
电容(C1和C2)。这两个电感需要处理峰值输出电流,因此尺寸都比较大,并占据了大部分空间。

图5. 典型的
Maxim D类音频放大器所采用的有源辐射限制技术。
D类放大器可利用扬声器的线圈电感和分立电容构成滤波器,从而省掉额外的滤波器。由于扬声器连线仍会辐射相当数量的能量,这种方式仅限于内部扬声器。有一种做法就是改变开关过程,使得放大器保持高效的同时又能减少EMI,从而只需要一个小型滤波器。要实现这一目的,可以调制时钟频率,以降低基于每赫兹带宽的能量11。这种方法称为时钟扩谱调制12,或时钟频率抖动。然而,频谱扩展的有效性是有一定范围的。图6所示的典型辐
射频谱说明了这种技术的效果。

图6. 采用MAX9705EVKIT (12英寸长的非屏蔽双绞线)得到的MAX9705辐射数据,展示了扩谱调制的作用。
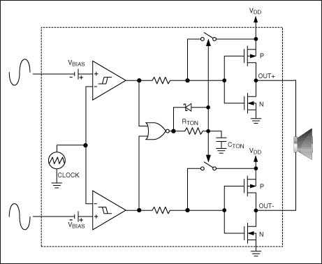
对于只提供扩谱调制功能的器件,当输出功率高于数百毫瓦时,超过几英寸长的扬声器连线就会辐射太多的能量。此时增加时钟频率也于事无补,随着频率的升高,D类放大器的输出频谱会降低。然而,扬声器的连线会变得像天线一样高效,从而抵消了任何性能上的改善。为进一步改善EMI性能,就要求改变D类放大器自身所采用的PWM波形。可采用一种称为有源辐射限制的特定方法来实现这一点。
有源辐射限制电路设置放大器的最小脉宽,而图5中的设计不对最大边界进行限制。再结合交叉切换、上升/下降时间以及时钟频率的控制,则可以将工作过程中产生13的功率谱限制在一个给定的输出功率电平下。这样做的目的就是将频谱降低到某一水平,使得设备在无任何外部滤波以及接有长达24in外部扬声器连线的情况下,其EMI特性仍能满足辐射限制要求。
我们还希望能够获得良好的音频性能,为此需要大于2W的峰值功率输出。与此同时,还希望发热最小和最大限度延长电池寿命。因此,需要设备在低压单
电源下实现高效率,同时具有适合耳机应用的低功耗关断模式。THD+N必须很低,SNR必须很高,要具有咔嗒声抑制功能,输入必须能与单端或差分输入相兼容。MAX9705不但能够完成以上任务,还具有更多功能,从下文中会看到这一点。
有源辐射限制(MAX9705)
Maxim
公司D类放大器所采用的有源辐射限制技术如图7所示。从该图中不能清楚地看出开关是如何操作的。通过
驱动电路的精心设计和零死区时间控制,MAX9705 D类放大器的效率可超过85%。独特、专有的扩谱调制模式展平了频谱分量,降低了连接电缆和扬声器产生的EMI辐射。在立体声或多声道应用中,同步输入可将所有放大器的时钟频率锁定在800kHz至2MHz通用时钟范围内,从而最大程度地降低互调,否则多个独立时钟源会产生互调。Maxim公司的D类音频放大器结合了两项独特的技术:扩谱调制和有源辐射限制。可以在“无滤波器”的情况下连接长达24in非屏蔽扬声器连线,而辐射干扰仍然保持在FCC第15部分规定的EMI限制范围之内(图8)。

图7. MAX9705 D类放大器内部产生锯齿波,并提供差分输入。如果使用单端输入,可由内部产生差分输入。

图8. 扩谱调制模式下,MAX9705连接24in非屏蔽双绞线时的辐射数据
除了EMI之外,音频性能同样非常出色,THD+D在1W时为0.02%,在2.3W时增至1%,SNR为90dB。输入可以是差分输入,也可以是单端输入,提供+6dB、+12dB、+15.6dB或+20dB固定增益,可满足任何应用(图7)。关断模式下功耗降至最低。此外,同步输入允许MAX9705提供单声道、立体声或者多声道高性能音频,在连接外部扬声器而无滤波器的情况下仍能满足EMI辐射要求。
结语
MAX9511和MAX9705代表了EMI/EMC控制的先进技术。将这些器件应用于产品当中可以有效降低EMI。不必像以前那样依靠大尺寸外部滤波器和屏蔽等会增加成本和尺寸的方法,这些器件采用了当今最先进的技术,有效保证了电磁兼容性和性能。