摘要:本文对脉宽调制(PWM)和扩谱调制两种不同的D类(转换模式)
放大器技术进行了探讨。从传统意义上来讲,PWM型D类放大器需要庞大且昂贵的滤波元件来降低由其满摆幅转换和快速开关频率所引起的电磁干扰(EMI)。而当今的D类放大器采用的扩谱调制技术则允许设计者省去这些滤波元件,又不会降低
音频性能或放大功效。
引言
由于功效高于AB类放大器,D类放大器对便携式音频应用设计人员来说更具吸引力。但是,也有一些设计者并未在便携式应用中使用D类放大器,因为传统的PWM型D类放大器需要庞大且昂贵的滤波元件来降低电磁干扰。
Maxim公司的D类放大器扩谱调制技术则让设计者可以省去这些滤波元件,又不会降低音频性能或放大功效,因此有效推动了高效D类放大器在便携式音频应用中的推广。
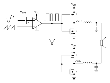
传统的脉宽调制放大器拓扑
图1展示了一款典型的PWM型、桥接负载(BTL) D类放大器。PWM方案通常利用一个内部生成的锯齿波作为其输入级的基准。其中有一个
比较器监视
模拟输入电压,并将其与锯齿波进行比较。当锯齿波输入超过输入电压时,比较器输出就变为低电平。在比较器输出端利用一个反相器来生成一个互补的PWM波形,用于控制BTL输出的第二桥臂。
因为其满摆幅转换特性和快速开关频率会产生较高的
射频(
RF)辐射和干扰,PWM型放大器的输出一般需要庞大的滤波元件。此时一般需要一个LC
滤波器来降低这种高频干扰,并从PWM
信号的占空比
信息中提取音频内容。

图1. 传统的脉宽调制拓扑
扩谱调制放大器拓扑
有一种方法可以取代这种昂贵的大尺寸LC滤波器方案,那就是改进开关过程,使放大器在保持高效的同时降低EMI。Maxim公司的D类放大器恰好做到了这一点。这种D类放大器采用独特的、享有专利的扩谱调制模式,以展宽宽带频谱分量,从而使扬声器和电缆辐射的EMI降至最低。图2通过Maxim公司的MAX9700展示了这种D类放大器的拓扑。
Maxim的D类放大器调制方案采用了一个内部生成的锯齿波,并在输入部分采用一个互补信号对。如果没有互补输入信号,则会在
IC内部产生一个差分输入。

图2. 单声道D类放大器拓扑
比较器监视D类放大器的输入,并将互补的输入电压与锯齿波进行比较。当锯齿波的幅度超过输入电压时,比较器A会输出一个低电平,将相应的D类输出(OUT+)拉高至VDD。当锯齿波的幅度超过其输入电压时,比较器B也会输出低电平,同样将相应的D类输出(OUT-)拉高至VDD。两个D类输出都被拉高之后,一个处于或非门输出端的
定时器开始计时,时间常数为tau,相当于1 / (RTON * CTON)。固定时间(tau)结束后,两个D类输出都被拉低至GND,而两个比较器均被复位。这个过程在第二个比较器输出端产生一个最小脉冲宽度tON (MIN)。随着输入电压的升高或降低,其中一个输出(第一个比较器会触发翻转)的脉冲持续时间会增加,而另一个输出的脉冲持续时间则维持在tON(MIN),从而导致扬声器两端的净电压(VOUT+ - VOUT-)发生改变。

图3. FFM模式下,Maxim的D类BTL放大器加载输入信号后的输出
固定频率调制和扩谱调制
Maxim的D类放大器采用两种调制模式:(1) 固定频率调制(FFM)模式;(2) 扩谱调制模式。FFM模式下(图3),锯齿波的周期保持不变,这一点和传统的PWM方案是一样的。扩谱调制模式(图4)下,锯齿波的周期会逐周期发生改变(变化范围达±10%)。图4对锯齿波的周期变化进行了夸大,以更好地展示其效果。

图4. 扩谱调制模式下,Maxim的D类BTL放大器加载输入信号后的输出
扩谱调制模式下,其周期的逐周期变化可降低基波频率下(fo ±10%)的频谱能量,同时扩展特定带宽(nfo ±10%,n为正整数)内的谐波分量。这时大量的频谱能量并不是集中在开关频率的各倍频处,而是在一个随频率而增加的带宽内展宽。频率超过数兆赫兹后,宽带频谱看起来就像是白噪声,从而达到降低EMI之目的。在FFM模式下,能量包含在较窄的频带内,并具有较高的峰值(图5a)。而在扩谱调制模式下,能量包含在较宽的频带内,峰值能量也得以降低(图5b)。请注意,图5b中的三次谐波几乎被噪声底遮盖了。

图5a. Maxim的FFM模式

图5b. Maxim的扩谱调制模式
扩谱调制模式将EMI辐射降至最低
Maxim的扩谱调制技术允许D类放大器真正“免除滤波器”,只要扬声器电缆不是太长。传统的PWM架构通常需要大尺寸的输出LC滤波器,以确保使用D类放大器的消费类
产品能够满足EMI规范要求。Maxim专有的扩谱调制技术降低了D类放大器的辐射,因此输出不需要滤波或仅需要最小的滤波元件,即可满足EMI规范要求(见附录)。
EMI规范要求终端产品必须通过现有的准峰值
检测限制—例如由CE (欧洲共同体,欧洲标准)和FCC (联邦
通信委员会,美国标准)所制定的限制标准,以确保最低程度的电磁干扰。按照这些机构的定义,电磁干扰会中断、阻碍或降低
电子和/或
电气设备的有效性能。在准峰值检测中,所测定的信号等级是由信号频谱分量的重复频率来衡量的。重复频率越低,准峰值读数也就越低。¹
扩谱调制充分利用了准峰值检测的平均特性,从而大大降低EMI的测量结果(表1)。在扩谱调制模式下,D类放大器的峰值基波频率在一定范围内随机变化—通常在其基本开关频率的±10%范围内。假设分析仪使用120kHz分辨率带宽进行准峰值检测,那么除了开关频率基波和几个高次谐波外,开关能量在任何单个
中心频率下都只出现一段时间。
表1. MAX9759的辐射数据(MAX9759EVKIT,扩谱调制模式下使用3"双绞线扬声器电缆并且“无滤波器”)
结论
D类放大器的近似满摆幅转换特性和快速开关频率会产生较强的射频辐射和干扰。在扬声器等发声装置重现音频内容之前,一般都需要使用庞大且昂贵的LC滤波器来降低这种高频干扰。但是现在,如果采用有效的
PCB布局以及短的扬声器电缆,Maxim的扩谱调制技术可以真正实现低功率应用的“无滤波器”工作。
¹若需了解准峰值检测的更多详情,请参考国际
电工委员会下属的国际无线电干扰特别委员会(CISPR)出版的Reference Publication 16。
附录
滤波拓扑概况
用于D类
功率放大器的滤波器拓扑共有三种:(1) FB-C,铁氧体磁珠和
电容;(2) LC,电感和电容;以及(3) “无滤波器”。某个特定设计应该选择哪种滤波技术,取决于应用的扬声器电缆长度和PCB布局。下面是这三种滤波器拓扑的优缺点:
FB-C滤波
如果扬声器电缆长度适中,FB-C滤波足以满足EMI限制。与LC滤波相比,FB-C滤波方案更为精简,成本效益更高。但是,由于只能在频率大于10MHz的情况下生效,FB-C滤波的应用范围受到很大的限制。而且,在频率低于10MHz的情况下,如果扬声器电缆走线不合理,也会导致传导辐射超标。
LC滤波
相比之下,LC滤波可以在频率大约为30kHz的情况下即开始起到抑制作用。当某设计中所用的电缆线较长,而PCB布局又不是很好时,LC滤波无疑是一个“保险的”选择。但是,LC滤波需要昂贵而庞大的外部元件,这显然不适合便携式设备。而且,当频率大于30MHz,主电感会自谐振,还会需要额外的元件来抑制电磁干扰。
“无滤波器”滤波
“无滤波器”放大器拓扑是最具成本效益的方案,因为它省去了额外的滤波元件。采用较短的双绞线扬声器电缆时,D类放大器完全可以满足
电磁兼容性标准。但是,和FB-C滤波一样,如果扬声器电缆走线不合理,可能出现传导辐射超标。还需注意,Maxim的D类放大器也可以实现“无滤波”工作,只要在放大器的开关频率下扬声器是感性负载。在输出电压进行转换时,转换频率下的大电感值可使过载
电流保持相对恒定。