摘要:越来越多的便携式设备,例如
数码相机、蜂窝电话和便携式媒体播放器等,都开始逐渐增加复合
视频输出的连接功能。这类设备中,视频数/模
转换器(
DAC)产生复合视频
信号,在送至输出
连接器之前必须经过视频滤波和放大。设计工程师在选择视频滤波器时已经考虑了功耗、总体成本、尺寸以及图像质量等因素,本文重点介绍了下一代视频滤波
放大器如何延长电池使用时间以及了下一代便携设备中的其它需求。

本文还发表于
Maxim工程期刊,第61期(PDF,1MB)。

类似文章发表于2007年10月的Electron
ic Products。

越来越多的便携式设备,例如数码相机、蜂窝电话和便携式媒体播放器等,都开始逐渐增加复合视频输出的连接功能。这类设备中,连接在视频数/模转换器(DAC)之后的视频滤波放大器产生视频信号。现有的3.3V视频滤波放大器处理视频信号时,功耗为45mW,消耗了电池较大的功率。
电池使用时间是便携设备的关键,任何可以延长电池使用时间的系统IC都有重要的意义。这将使手持设备对用户更具吸引力,由于设备无需频繁充电,因此使用户的使用更便利。延长电池使用时间还意味着减少废旧电池的数量,以及充电电池铅板的使用次数,以上两点均有利于环保。Maxim新一代视频滤波放大器采用1.8V
电源供电,功耗仅为12mW,与目前3.3V的视频滤波放大器相比,功耗降低了近70%。
能量消耗在哪里?
简单地说,每个电路的功耗包括自身工作的损耗和驱动负载的损耗。图1中,电源为电路提供总
电流(IT),其中IQ是
运算放大器的静态电流,IL是负载电流。

图1. 单电源运算放大器,带有一个对地
电阻负载。
电流和电源电压相乘得出功率。首先按照以下公式计算静态功耗(PQ)、负载功耗(PL)以及总功耗(PT):
PQ = VDD × IQ
PL = VDD × IL
PT = PQ + PL = VDD × (IQ + IL)
为降低实际消耗的功率,必须同时减小PQ和PL。减小VDD、IQ和IL都可以达到这一目的。
通常情况下,IC数据
资料会给出IQ或PQ
参数,但很少提到典型信号和典型负载条件下的平均功耗。对于便携式视频滤波放大器,由于电路不是处于关断状态,就是完全开启,因此,PQ几乎是无用
信息。完全开启时,视频滤波放大器为负载提供视频信号驱动。没有视频负载时,为了节省电池能量,应关断视频滤波放大器;如果在没有视频负载时开启视频滤波放大器,会造成电池能量的浪费。
3.3V视频滤波放大器的功耗
当3.3V视频滤波放大器向负载提供视频信号驱动时,功耗增大,如表1所示。平均功耗定义为视频滤波放大器以50%平场视频信号驱动150Ω对地负载时的功耗。50%平场信号作为典型的视频信号,在电视上显示为灰屏(PL取决于图像内容,黑屏时功耗最低,白屏时功耗最大)。表1中需要注意的是,尽管元件的PQ差别很大,平均功耗却非常接近。
表1. 各种视频滤波放大器的平均功耗和静态功耗
| Company |
Part |
Supply Voltage (V) |
Average Current (mA) |
Average Power (mW) |
IQ (mA) |
PQ (mW) |
Output Style |
| Maxim |
MAX9502 |
3.3 |
13.5 |
44.6 |
5.3 |
17.5 |
Positive DC bias |
| TI® |
OPA360 |
3.3 |
12.2 |
40.1 |
6 |
19.8 |
Zero DC bias |
| Maxim |
MAX9503 |
3.3 |
13.2 |
43.4 |
12 |
39.6 |
DirectDrive® |
将视频信号驱动至视频负载造成功耗增大,这在很大程度上取决于
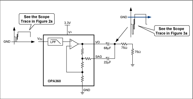
视频放大器的输出方式。MAX9502输出视频信号采用了正向直流偏置(参见图2)。维持输出信号的正向直流偏置会使总功耗增大。因此,MAX9502必须供出大约8.7mA的电流(图2b中以蓝色粗线表示的电压除以150Ω)。

图2. MAX9502G应用电路,输入、输出为50%平场信号。

图2a. 50%平场信号波形,输入到需要测试的视频滤波放大器。

图2b. MAX9502G的输出波形,蓝色线段表示50%平场信号的近似平均直流电平。
OPA360 (表1)的输出可以配合SAG
网络工作,它由两个交流
耦合电容组成(图3)。这些电容阻断了输出和负载之间的直流连接。因此,放大器不需要源出或吸入维持输出偏置的电流,从而降低了功耗。

图3. 对于50%的平场信号,由于电容阻断了输出和负载之间的直流连接,因此,OPA360应用电路可有效降低功耗。

图3a. OPA360输出波形中的蓝色线段表示50%平场信号的近似平均直流电平。
利用Maxim受专利保护的DirectDrive技术*,MAX9503能够输出接近零直流偏置的视频信号,无需任何交流耦合电容(参见图4)。由于片内反向
电荷泵可产生负电压,因此,这一技术使MAX9503能够输出地电平以下的信号。尽管DirectDrive增大了PQ,但由于PL降低,MAX9503的平均功耗能够与MAX9502和OPA360保持在同一水平。由于直流偏置接近地电平,MAX9503只需源出较小的电流。

图4. 50%平场信号通过MAX9503G的应用电路。

图4a. MAX9503G输出波形中的蓝色线段表示50%平场信号的近似直流平均值。
新一代产品的功耗:1.8V视频滤波放大器
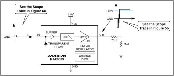
MAX9509是Maxim新一代视频滤波放大器系列的首款器件,大大降低了平均功耗和PQ,如图5所示。其电源电压(VDD)由3.3V降到了1.8V,1.8V是移动电话正在逐渐使用的数字I/O电压;静态电源电流(IQ)也由12mA降到了3.1mA (参见表2)。

图5. MAX9509 1.8V应用电路处理50%平场信号,大大降低了功耗。

图5a. 50%平场波形输入到MAX9509;其振幅是图2a中波形振幅的四分之一。

图5b. MAX9509输出波形中的蓝色线段表示50%平场信号的近似直流平均值。
表2. MAX9509的平均功耗和静态功耗
| Company |
Part |
Supply Voltage (V) |
Average Current (mA) |
Average Power (mW) |
IQ (mA) |
PQ (mW) |
Output Style |
| Maxim |
MAX9509 |
1.8 |
6.5 |
11.7 |
3.1 |
6 |
DirectDrive |
附录1.8V视频滤波放大器的电路考虑,给出了采用新的1.8V数字I/O电压设计视频电路时需要解决的特殊问题。
当视频滤波放大器采用1.8V电源电压工作时,必须采用DirectDrive技术。采用电压模式输出级的放大器必须至少提供2VP-P摆幅,才能输出复合视频信号。传统的放大器采用1.8V单电源供电时,没有足够的余量产生2VP-P输出信号。而采用DirectDrive后,集成反向电荷泵将产生一个嘈杂的-1.8V电压;负电压
线性稳压器将-1.8V电压稳定到-1V,降低了电荷泵噪声。因此,由于采用-1V至+1.8V的电压供电,MAX9509刚好有足够的余量输出2VP-P视频信号。
MAX9509采用低电压、低IQ的DirectDrive输出级,器件平均功耗(表2)大大低于表1中3.3V器件的功耗。这意味着如果采用相同的电池给包含MAX9509的系统和包含3.3V器件的系统供电,则MAX9509放大器所需的电池功率比另一个系统低70%,从而延长了电池使用时间。这对环境有直接的影响,因为减少了废旧电池,以及充电电池铅板的使用次数。
更值得注意的是,MAX9509平均功耗低于3.3V视频滤波放大器的PQ。需要注意的是,在如此低的电压下电路高速工作,噪声将大大增加,因为此时电路的工作电流要比正常情况低。MAX9509在设计过程中考虑了噪声问题,该器件具有极佳的峰值信噪比(SNR),达到64dB,足以满足消费类产品的要求。为了使电视屏幕显示清晰的图像,峰值SNR应该在40dB左右。
将充满噪声的电荷泵与
滤波器和放大器放置在同一
芯片是主要的设计难点。电荷泵有可能向敏感的视频信号上引入开关噪声。把MAX9509的电荷泵与视频信号通路隔离开可以有效解决这个问题,得到极低的电荷泵噪声频域特性(图6),而且从时域特性也几乎观察不到噪声(图7)。

图6. 测量MAX9509的噪声和频率关系时,电荷泵的噪声频谱非常小。

图7. 视频信号为1VP-P时,MAX9509输出随时间的变化(底部图形),峰值为1.4mVP-P。顶部图形是电荷泵飞电容的电压。
消费者在屏幕上观察MAX9509的输出信号时,既不会看到宽带噪声,也不会看到电荷泵噪声。
低功耗视频滤波放大器的发展方向
虽然低功耗视频滤波放大器的开发工作已经取得了一些进展,但
IC设计人员还有许多工作要做。例如,视频负载
检测。如果视频滤波放大器具有负载
电子检测功能,并为
微控制器系统提供负载状态,只在出现有效的视频负载时开启视频输出电路,即可进一步增强系统的
智能化视频功耗管理。目前,大多通过
机械插孔检测视频负载的插入,以开启视频输出电路。如果电缆另一端没有连接电视或其他监视器,这种方法将造成电池能量的浪费。视频负载电子检测的另一个好处是只需要标准连接器,而不需要带有机械插孔检测的连接器,与标准连接器相比,这种机械连接器增加了成本,而且占用更大空间。
便携式设备中,低功耗一直是重中之重;考虑到越来越高的能源成本和全球变暖问题,墙上适配器供电的设备也越来越注重功耗问题。因此,发展趋势是在
模拟芯片中集成更加智能的
电源管理电路。对于视频滤波放大器,不但功耗要低,而且还应该具备视频负载检测、视频输入检测和
控制电路,以便控制相应的工作模式。由于视频芯片一般用于价格竞争激烈的消费类
电子产品,最大的难题是如何在增强智能化电源管理的同时不会过多地增加成本。
附录:1.8V视频滤波放大器的电路考虑
世界各地的
公司在产品设计时,除考虑降低成本、增加功能之外,还越来越重视其环保性能。选择低功耗及采用无铅/符合RoHS标准的封装的IC器件是设计环保系统的关键。
设计MAX9509低功耗视频滤波放大器时,需要考虑一些特殊因素。设置偏置电流合理分配电源电流,是最有效的途径。仔细布板能够降低寄生电容,实现良好的器件匹配。最后,还须认真检查并分析电路中所有支路的电流。这一系列措施有助于降低功耗,降低电路的带宽需求,只需满足频率响应和视频性能的带宽要求。
通过仔细的
电路设计,并依托Maxim先进的BiCMOS工艺,MAX9509的功耗要比上一代视频滤波放大器的功耗低得多。为了在满足特定应用性能要求的同时达到最低功耗,我们对所有上一代视频设计电路进行了分析。例如,减少MAX9509电源之间偏置电流的镜像;尽可能少地使用所产生的负电源。除此之外,还采用了专有电路来消除放大器工作在小电流时的失真。Maxim先进的模拟工艺能够针对特定的视频信号通道优选元件(例如,双极型和MOS),从而进一步降低MAX9509的功耗。MAX9509的5极点滤波器省去了上一代6极点滤波放大器所需的双二阶滤波器(图8和图9)。对于消费类应用,5极点和6极点滤波器的滤波性能差异不大,取消双二阶滤波器将使总电源电流降低10%以上。

图8. 上一代视频滤波放大器采用6极点滤波器。

图9. MAX9509只采用5极点滤波器,省去了双二阶滤波器,总电源电流减少10%。
通过仔细放置滤波电路和放大电路,在给定的系统参数下优化信号通道的每一模块,进而降低总电流。例如,MAX9509要获得8倍增益时,在滤波器内部采用4倍增益的前置放大器。因此,最终得到的视频放大器只需要2V/V增益(图9),从而降低了对最后一级视频放大器的要求,并降低功耗。同时也降低了两个放大器的总功耗,实现最佳性能。