摘要:MAX9503/MAX9505 DirectDrive™
视频滤波
放大器集成了
模拟开关(MAX9505)和负压
电荷泵,可有效提高音/视频应用的性能。
引言
MAX9503/MAX9505 DirectDrive视频滤波放大器集成了模拟开关(MAX9505)和负压电荷泵。这些器件采用2.7V至3.6V单
电源供电,可以与视频
DAC的输出直接连接,在输出端将视频
信号的黑电平置于地电位。这些器件省去了额外的负电源和大尺寸输出隔直
电容,从而降低系统成本、节省电路板面积。从以下讨论可以看出,负压电荷泵和模拟开关能够改善音/视频系统性能。
利用负压电荷泵调节同步头电平
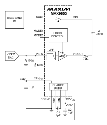
当MAX9503/MAX9505输入同步头电压范围在0至50mV时,输出黑电平介于-0.1V与0.1V之间。有些应用中,DAC输出的同步头电压会超过50mV。在这种情况下,MAX9503/5输出的黑电平电压可能会超过100mV。如果需要输出的黑电平电压等于地电位,可以利用图1所示电路调节输入电压,以调节输出黑电平。假设DAC负载为150Ω,将一个13kΩ
电阻连接在输入端和负压电荷泵的CPVSS (-3.3V)之间。电阻分压
网络将滤波放大器的输入电压下移40mVP-P左右。使用这个电阻分压网络,滤波放大器输入端的噪声纹波小于0.5mV,可以忽略。

图1. 通过调节MAX9503/MAX9505的输入电压改变输出黑电平
音/视频应用模拟开关的使用
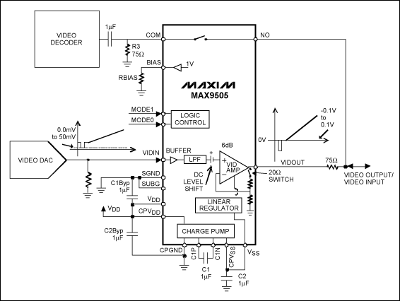
如图2所示,MAX9505集成了一个与外部四孔多媒体插座相连的模拟开关,视频输出和麦克风输入共用一个引脚。开关动作由MODE0和MODE1引脚的逻辑电平控制。使用麦克风输入时,模拟开关闭合;
音频信号通过开关进入基带
芯片;视频滤波放大器禁止,输出为高阻。R1和R2将音频信号的偏置电压设定为1.4V。模拟开关的带宽为200MHz,用于视频信号切换。图3为MAX9505在双向视频输入/输出切换中的应用,R3是外部输入视频信号的75Ω端接电阻。

图2. MAX9505的模拟开关与四孔多媒体插座连接

图3. MAX9505用于双向视频信号输入/输出