全球最实用的IT互联网信息网站!

AI人工智能P2P分享&下载搜索网页发布信息网站地图

当前位置:诺佳网 > 电子/半导体 > 音视频/家电 >

VGA视频接口转PAL制信号的电路图

时间:2007-12-08 23:22

人气:

作者:admin

标签: VGA 

导读:VGA视频接口转PAL制信号的电路图-VGA视频接口转PAL制信号的电路图 我国许多飞机使用过类似彩色电...

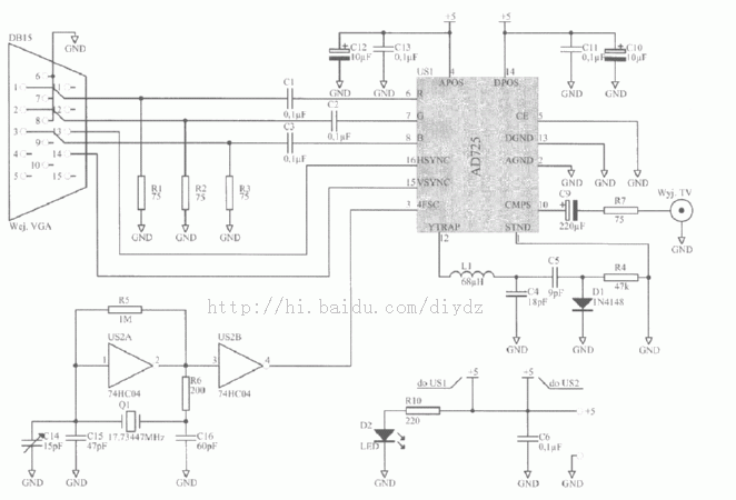
VGA视频接口转PAL制信号的电路图

          我国许多飞机使用过类似彩色电视的PAL制显示器,在显示图形分辨率要求不是很苛刻的情况下,这些设备完全可以作为机载计算机的显示终端。但一般计算机的显示接口并不直接支持PAL制,需要在VGA接口和PAL制之间进行适当的转换。美国模拟器件公司AD725就具有此项功能,图1是具体的转换电路。AD725支持PAL制和NTSC制式,PAL即逐行倒相正交平衡调幅制,是我国电视采用的标准;NTSC是全国电视系统委员会制式,是美国采用的标准。VGA接口主要包括2个同步信号和3个色彩信号,即水平同步(行同步)信号HSync,垂直同步(帧同步)信号VSync,以及R(红)、G(绿)、B(蓝)三色强度信号。其中,HSync和VSync是TTL逻辑电平,RGB是模拟信号。RGB输出经过交流耦合连接到AD725相应的输入,在靠近AD725附近要对模拟信号端接75 的电阻,其电压最大峰-峰值为714mV。为增强抑制噪音,需要较大的输入阻容,每个输入端都接有0.1 F的串联电容。HSync和VSync逻辑电平输入在AD725内部共同产生综合同步。如果直接使用综合同步信号,则综合同步信号接HSync输入端,而VSync端要接高电平H(+2V)。

 

PAL/NTSC模式转换由管脚STND决定,当输入STND = H时,芯片工作在NTSC模式;当STND = L时,芯片工作在PAL模式。图中工作模式由H1、H2调线设置,两者应同时为H或L。当工作在PAL制时,G1的晶振频率应选17.734475MHz;工作在NTSC模式时,G1应为14.318180MHz。图1中的视频输出提供两种方法:一种是所有的TV都有R/F输入,对应信号为管脚10的综合视频(COMP)输出;另一种采用亮度和色度组成图像控制,图中管脚11(LIMA)是亮度输出,管脚9(CRMA)是色度输出。

温馨提示:以上内容整理于网络,仅供参考,如果对您有帮助,留下您的阅读感言吧!
相关阅读
本类排行
相关标签
本类推荐

CPU | 内存 | 硬盘 | 显卡 | 显示器 | 主板 | 电源 | 键鼠 | 网站地图

Copyright © 2025-2035 诺佳网 版权所有 备案号:赣ICP备2025066733号
本站资料均来源互联网收集整理,作品版权归作者所有,如果侵犯了您的版权,请跟我们联系。

关注微信