时间:2006-04-17 23:23
人气:
作者:admin
二.四通道功率放大器
与电子二分频前级相配合,功率放大器部分由4个通道构成――左右声道各有一个高音功率放大器和一个低音功率放大器。图8、图9给出了一个声道的高音功率放大器和低音放大器的原理图,另外一个声道完全相同。
1.高音功放
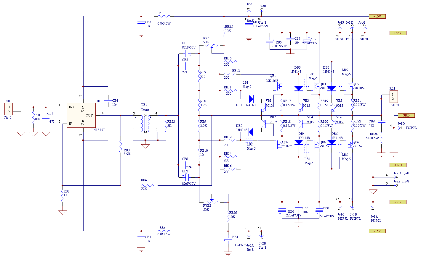
高音功放主要由推动级、推动变压器和电流输出级三部分构成。推动级UT1由我们熟知的优秀集成功率放大器LM1875T构成。由于LM1875T的在电源电压为±15V时的静态电流高达50-60mA,而推动变压器的初级阻抗是约40Ω,所以当驱动推动变压器时,最大输出电流不会超过100mA,因此在绝大部分情况下,LM1875T都工作在甲类状态下,使其发挥出了最佳的性能优势,让这名老兵焕发出了第二青春……最后的试听效果也充分证明了这点,算是本人的一个创造吧!

图八
推动变压器T01事实上是一个升压比为1:12的宽频带升压变压器。这里使用变压器的根本原因,在于MOSFET功率管是电压驱动元件,即使在频率较高时,也只需要很小的驱动电流。这种方式的一个突出优点是省略了推动级的辅助电源,用±15V的电压就可以产生几十甚至上百伏的驱动电压。推动变压器使用0.35mm的高矽硅钢片优质铁心分层绕制,由于体积小,所以简单的绕制方法就能得到很高的性能,实测频响不劣于20Hz(0dB)-50kHz(-3dB),完全能满足全频带Hi-Fi放音的要求。
电流输出级QT1、QT2由一对Hi-Fi名管2SK1058/J162构成互补推挽电路。RT17、RT18、RT7、RT 8、RT9、RT10和RVT1、RVT2构成了MOSFET的偏置电路,VT1、VT2用于QT1、QT2的限流保护,约4A时开始动作。T01的次级通过耦合电容CT5、CT6直接驱动QT1、QT2两只功率管。其他部分均属常用的成熟电路。
值得一提的是本电路采用了交直流双环负反馈的电路模式。由RT3、RT2构成了LM1875T的直流负反馈回路,而RT4和RT2又构成了交流负反馈回路。由自动控制理论可知,双环负反馈系统的瞬态响应要好于单环系统,因此这种电路模式对抑制瞬态失真有更好的效果。同时,推动变压器的感性输出与MOSFET的容性输入结合使用,几乎可以从根本上消除瞬态尖峰的出现。因此尽管电路的转换速率不是很高,而且频响也没有一般放大器常见的几百kHz的带宽,但听感却非常优秀。
另外UT1的±15V电源的两只继电器K1、K2,通过接口JP1或者JP2(二者等效)控制其通断,用于控制高音功率放大器是否工作。JP1或JP2的连接方式见后面介绍。当K1、K2释放时,功率管QT1、QT2失去偏置,容易出现输出中点电位偏移的现象导致扬声器保护电路误动作,因此增加了电阻RT17、RT18用于稳定中点电位。
2.低音功放
低音功放的原理图见图9,与图8基本相同,只是电流输出级使用了3对MOSFET功率管互补输出。由于高音和低音功放安装在一块PCB上,所以要求电源供应充足,因此无论是±15V还是±37V的电源连接器,都采用了多引脚并联的连接方式,如图9中的Jv1A、Jv1B、Jv1C等。由于电流级并联的管子增加,所以MOSFET的输入电容也随之增加了几倍,所以对频响的影响就不容忽视。实测推动变压器的直流电阻约950Ω,每只K1058的输入电容是600p,J162的输入电容是900p,经计算得到 -3dB开环带宽约为38kHz。因为推动变压器包含在负反馈回路之内,所尽管没有仔细计算,但总体的带宽肯定足足够用。限流保护部分的动作电流在12A左右。

图九
整个功率放大板的PCB见图10,左右声道各一块。

图十
整机效果:
screen.width-333)this.width=screen.width-333">