时间:2006-04-17 23:23
人气:
作者:admin
3.单片机控制电路

控制电路的核心是单片机AT90S1200。当初选择单片机也是费了不少周折。由于PCB面积的限制,所以单片机的面积不能太大,而且外围电路越简单越好;断电后调整好的分频点不能丢失,所以内部要有E2PROM;I/O口要够用不能太少以免使用扩展电路;还要能使用现有的开发系统以免成本过高……最后经朋友推荐才选定了这款AVR单片机。U6的I/O口PB0-PB7用于控制继电器的8条控制线,PD2-PD3通过2个按键DWT、UPT接地,用于上行和下行调整PB4-PB7上的输出,控制高音的分频点;PD4、PD5通过2个按键DWF、UPF接地,用于上行和下行控制PB0-PB3上的输出,控制低音的分频点。PB0-PB7的输出分为两路:第一路通过开关管Tr1-Tr8驱动上述16只继电器;另外一路通过4只3-8线译码器74LS138驱动2*16只发光管,分别显示高低音的分频点。连接在PD1端口的按键LCK是一个键盘锁,只有当LCK按下并持续一定时间后,指示灯LOCK LED熄灭后,上述分频点调整的按键才能调整分频点,用于防止他人因误调分频点而烧毁高音扬声器。由于这部分只是一个控制电路,与音频信号基本上无关,因此详细原理请参考有关书籍。
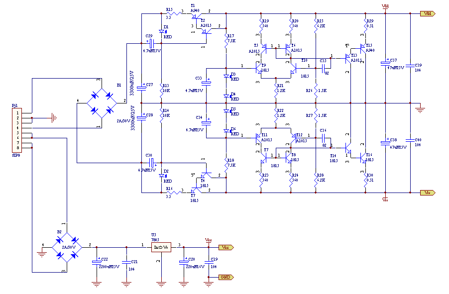
4.电源供应

本机的电源也由两部分构成,由漏磁极小的R型12W变压器供电。主电源是一个号称甲类电源的――并联调整线性稳压电源,输出±17.5V/100mA供4只双运放使用;另外一路输出5V/700mA供控制电路和继电器使用。由于都是常规电路,故在此不再做详细介绍。
5.安装调试

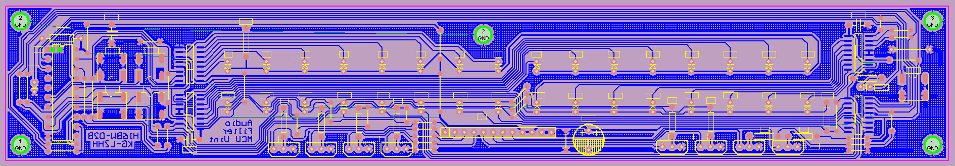
图六

图七
本机的电路板共2块,如图6、图7所示。图1、图2和图5的三部分安装在一块电路板上,运放用镀金插座安装,以方便发烧友更换更好的运放。图4的控制电路安装在前面板背面的电路板上,以方便调节使用。两块PCB之间经接口Jcn和Jcd,通过一个12线的扁平电缆连接。
如果电路连接正确、元器件良好,整个电路几乎不需要调试就能正常工作。唯独可能需要调整的是±17.5V电源,通过微调R26、R27的大小,使正负电源的输出绝对值相等,误差最好不要超过0.1V。
上一篇:NE5539使用记