时间:2006-04-17 23:25
人气:
作者:admin
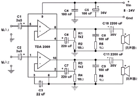
这里介绍一个用TDA2009A功放集成电路制作的10+10W的立体声放大器(见图)。由于采用专用集成电路,使得它的制作变得非常简单,性能也不错。它的主要性能特点如下:
电源电压 | 直流8-24V/1-2A | |
功率输出 | >10W | 4Ω负载,24VDC 电源 |
>6W | 4Ω负载,24VDC 电源 | |
>4W | 4Ω负载,12VDC 电源 | |
S/N | >75dB | 10W输出时 |
频率响应 | 10Hz—50kHz | -3dB |
增益 | 36dB | |
输入电平 | 100mV满功率输出 | |

原理及制作要点: C1、C2为输入电容,C10、C11为输出电容,C6、C7为反馈电容,C4、C5为电源滤波电容。R1/R2或(R3/R4)控制反馈量,放大器的增益等于1+(R1/R2)=68或37dB。该装置电源电压最大为DC28V。工作时TDA2009A需加散热片,并应注意电源线和接扬声器接线的选择。输入端应选用屏蔽线并尽可能的短。焊接TDA2009A时注意时间要短,动作要快,但要让其充分与电路板融合,保证接触良好、可靠。
——来源:拓普电子
上一篇:汽车音响BTL专用功放IC集锦