时间:2006-04-17 23:26
人气:
作者:admin
和韵T99是欧博音响公司的五周年纪念版前级,其外形秀巧,电路简洁,音质纯静而无音染。
T99前级放大电路如图所示。从图中可见,它除了两个电子三极管之外,几乎就没有什么元件了,所以在介绍它之前先说一说电子管及其在音频设备应用中的地位。电子管的物理特性在某些方面仍优于晶体管,如近代的6N15、6N3电子管,其电极间距离10-3m量级,在几百伏屏压下电子在真空中的速度达107m/s,渡越时间为10-10s量级,对于10MHz的频率周期为10-8s。在这个渡越时间内,各电极的电压相位基本无变化,因此电子管可以毫无困难地工作到300~500MHz,也就是说,在音频放大中根本不必考虑电子管的频率特性问题,任何一种电子管都至少可满足10kHz的音频放大要求。另外在100kW以上的高频大功率放大器中,电子管仍独步天下,晶体管则望尘莫及,因此目前在军事领域和高科技领域仍在部分使用电子管。至于普遍认为电子管高频特性不如晶体管,并不是管子本身的问题,而是由于电子管在做电压放大时其内阻与分布电容所形成的低通电路以及在做功率放大时输出变压器的漏感等寄生参量造成的。总之,电子管目前仍是优秀的音频放大器件,只是电路设计和变压器制作不能马虎。

从听感及欣赏角度而言,晶体管和电子管应该说各有千秋,不可一概而论。电子管音色温暖、甜润、耐听,空气感及空间信息的融合性好,这在音响界已成为共识,而晶体管具有瞬态反应快、分析力高、对音像细节的镌刻更深入等优点。
电子管(三极管)是由阴极K、屏极(阳极)A、栅极G组成的。阴极是电子管电子流的源泉,当阴极被灯丝加热到一定程度时,就会不断地向空间发射电子。在屏极与阴极间加上直流电压,使屏极电位高于阴极电位时,在屏极电场的作用下,从阴极发射的电子就会源源不断地奔向屏极,即所谓的真空管正向导通。根据电流方向与电子流方向相反的定理,电流便从屏极流向阴极,这就是所谓的屏流Ia。栅极是决定电子管放大作用的电极,位于阴极和屏极之间靠近阴极的位置。栅极的作用是抑制由阴极向屏极发射电子。当栅极加上相对于阴极为负的电压即栅负压,便在管内屏、阴之间形成两个电场:一是屏极的正电压产生的正电场,对空间电荷区的电子起吸引作用;二是栅极负压产生的负电场,对空间电荷区的电子起排斥作用,栅极电压越负,排斥作用越强,屏极电流就越小。改变栅负压即可改变屏极电流。而栅极比屏极更靠近阴极,对屏极电流的抑制作用远比屏极电压更大,约大4~100倍。栅极电压的微小变化,便能引起屏极电流的较大变化,从而实现电子管的电流放大作用。
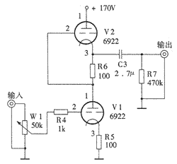
了解了电子管的放大原理之后,再来看T99前级放大电路。T99前级电路是一种典型的分流调整式推挽放大电路(SRPP),如附图所示。两个电子三极管(6922)V1和V2起调整式电压放大作用,R5、R6为自给偏压电阻,C3是输出耦合电容,R7为交流负载电阻,W1是音量控制电位器。SRPP是一个非常精采的电路设计。对于该电路的原理说法不一,从电路名称上看应是推挽电路,国内外无线电刊物也有称其为单端推挽电路的。
从图中看,V2栅阴电压取自R6的压降,随信号变化而变化的屏流流过R6而产生相应变化的压降,V2等效内阻随之改变,其改变幅度与V1相反,V1构成共阴放大,V2为V1的负载。
当输入信号为正半周时,V1屏流增加,R6上压降增加,V2栅压往负方向移动,V2等效阻抗增高,V1屏压降低;当输入信号为负半周时,V1屏流减小,R6上压降亦减小,V2栅压往正方向移动,V2等效阻抗降低,V1屏压升高。
换句话说,当正信号(正半周)自V1栅压输入后,信号越强,栅压越正,屏流越大,V2栅压越负,等效内阻越高,管压降越大,从V2阴极取出信号的对地电压越低;当负信号(负半周)从V1输入后,信号越强,栅压越负,屏流越小,V2栅压越正,等效内阻越低,管压降越小,从V2阴极取出信号的对地电压越高。因此,输出信号相对于输入信号是幅度增大而相位相差180°。这种共阴放大电路的电压放大特性和晶体管共发射极放大电路的电压放大特性在原理上是一致的。SRPP电路具有可变性负载,从而扩展了输出电压的动态范围。
与固定负载共阴放大电路相比,SRPP电路输出电压失真度小,输入阻抗高,输出阻抗低,其最大特点是失真随频率升高而降低,具有良好的高频特性。因此,SRPP电路也是近年来较常用的流行电路。在这个基本电路的应用上,设计师们对其进行了许多改进和补偿。T99的设计特点是阴极自给偏压电阻R5数值较小,仅100Ω,同时取消了旁路电容。R5小时,栅偏压亦小,在同样大小的屏压下,静态工作电流相对较高,Q点高,线性区更为均衡(当然不能高过线性区中间位置),以减小由于静态工作点过低而在大动态时出现截止失真,从而扩展了放大器的动态范围。由于R5阻值小,交流信号反馈可忽略不计,而省去旁路电容则会减少电容产生的频率失真,高低频响应更好。即使取消旁路电容,会对信号增益产生一定影响,而因6922跨导较高,仍可保证较高的信号增益。6922的音色属中性,通透又爽朗。所以,该设计正好使整体音色更为丰润醇和。
T99是一个非常简洁而经典的设计。它没有阴极跟随电路,也没有扼流圈之类的高级滤波电路,而完全在于电路的合理设计,元器件的精心筛选,结构和线路的最佳布局和精心调整,这使得T99制作成本较低,售价低廉而音质纯正。T99采用一点接地,内部结构紧凑,主线路搭棚焊接,线路损耗小,也是T99声音纯正的原因之一。
经试听,T99具有平衡度好、分析力高、声音通透、动态适中、驱动能力强等特点。它还具有搭配特性好,即无论搭配什么后级,都表现出真实、自然的随和性。它就如同一部有增益的无源前级,除了供给后级足够的推动电压,以克服无前级时的声音清瘦、干纯之外,没有其它任何多余的东西。
上一篇:声雅SV-221功放剖析
下一篇:功放发烧拾贝