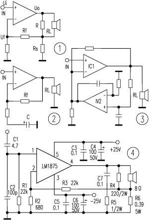
一、关于电流负反馈 近几年来,许多文章介绍在集成电路功放中采用电流负反馈电路,有人称为恒流激励方式、恒流功放,使功放的输出负载特性可变,从而使重放音质具有电子管的韵味。电子管功放音质好的原因除功率贮备较大、过荷能力较强以及瞬态互调失真较小外,还有一个重要的原因是输出负载特性好,其输出功率与负载成正比例关系。而晶体管功放一般采用电压负反馈,有人称为恒压功放。OCL电路的输出功率:Po=Eo2/8RL,即输出功率与负载成反比例关系。这是两种功放音质存在本质区别的主要原因。有人认为精心设计的恒流激励方式的集成电路晶体管电路功放,其音质有可能赶上甚至超过电子管功放。图1是其电路示意图。在扬声器与地之间串、并联R和Rs二个电阻(R主要是防止空载引起电路自激而设),由Rs电阻的上端至功放反相输入端加一电流负反馈(电阻)。假设输出电压为Uo,反馈电压为Uf,则:
, 一般取Rs?RL(当RL=8Ω时,选Rs=0.39Ω,Rs/RL约为5%左右,不然功率损失大);取R?RL(一般R取220Ω)。则:
, 从上式可知,扬声器的阻抗RL大时,反馈电压Uf就小,放大器的增益就高,输出电压Uo就变大;反之,若RL小时,Uf就大,放大器的增益就小,Uo也小。由此可见,功放的输出电压将随负载阻抗的增大而增大。这种输出负载特性可变的发生与电子管功放电路一样,难怪这种功放在重放音质时具有电子管的味道,而受发烧友津津乐道。 电流负反馈电路不仅应用在LM1875、TDA1514A和TDA2030A等集成电路功放中,同样可应用在分立元件晶体管功放中。 二、关于功放直流化 最初推出功放集成电路厂家推荐的标准电路中,在IC的反相输入端用一电解电容和电阻串联接地,以保持输出中点零电位,见图2。正是这个电解电容对反馈信号随不同频率表现为不同的容抗,而使功放电路的反馈量、相移和内阻都会随频率而变,使得功放的失真度明显增加,听觉上会感到低音的力度和下潜的深度不够,中高音欠透明。为了去掉这个严重影响音质的电容,同时又要保持功放输出中点的零电位,引入了有源直流伺服电路,见图3。它是一个带低通滤波器的积分电路。功放电路IC1输出的信号经有源直流伺服电路中的低通滤波器滤除交流成分后只剩下直流成分,此直流分量在IC2中与零电位进行比较,于是IC1输出端直流电位的微小变化量都会经IC2放大后通过电阻加到IC1的反相输入端,从而将输出端拉回零电位。使用该电路后,功放的频响理论上可扩展到DC,低频下限不再有电容C的限制并且消除了由此电容带来的信号相移和非线性失真,听感上低频的力度大增,中高音的解析力增强。 可是回头再看,有源直流伺服电路中有两只积分电容,免不了对音频输出也有一定的“反馈”影响。有行家甚至认为其对音质的影响程度不低于前面所说的隔直电容器C。其实一些性能优异的功放集成电路本身输出失调电压极低。如LM1875失调电压2μV;TDA1514A失调电压也只有1mV,完全可以去掉反馈电容,而不必另加有源直流伺服电路,功放直接变为DC放大器。实际电路中LM1875失调电压极低,TDA1514A失调电压仅发现10mV左右,长期使用电路稳定,功放的音质也极为满意。值得指出的是,这种功放的性能要靠优质电源和外围元件来保证。 电流负反馈和功放直流化电路在LM1875集成功放电路中同时应用,效果更佳,因为LM1875功放本身音质柔和,更接近电子管的味道,音响效果特靓。具体电路见图4。其中R6选用无感电阻,其余要求同一般发烧功放电路,不再赘述。 三、关于变压器 首先是变压器的功率。变压器的额定功率应是功放额定输出功率的2倍以上。否则在大音量或在大动态时,你的功放就会捉襟见肘,从而引起较大的失真。 其次许多文章竭力推荐环形变压器,而大部分进口功放机都未用环形变压器,而用传统方形变压器,因此可以说推荐环牛只是国内的“一头热”现象。的确环形变压器具有漏磁小、磁阻小、体积小、耗线短电阻小等优点。笔者曾制作一只环牛,每层都用玻璃纸绝缘并浸漆,耗时几天不说,使用一年以来,与普通EI型变压器至少在听感上并无明显区别。有些发烧友还发现环牛存在讨厌的“嗡”声。而EI型铁芯本身在磁路上就有较小的间隙,这对电磁转换是有特定效果的,同时自制较为方便。只要在工艺和选材上保证质量,即芯片质量要高,线径宜粗不宜细,额定功率要大,初级屏蔽,层间绝缘,浸漆以及在变压器外侧磁轭上包一层铜皮短路环以减少磁漏等措施,是完全满足发烧要求的。 ?江苏 杨晓林 
温馨提示:以上内容整理于网络,仅供参考,如果对您有帮助,留下您的阅读感言吧!
相关阅读
本类排行
相关标签
本类推荐
|