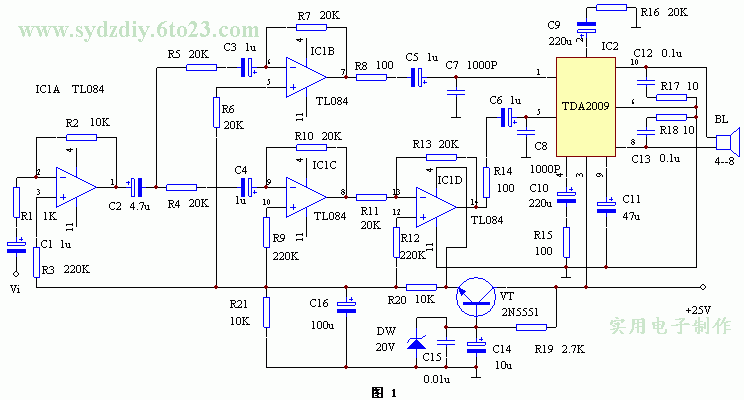
这里介绍一种无需调试、保真度高、成本低廉的BTL功率放大电路,并且可以根据自己的情况选取末级功放集成电路,由于通用性强,给音响爱好者制作带来极大方便。 工作原理  该装置电路工作原理见图1。这里只给出了其中一个通道的电路图,另一个通道完全相同。音频信号从电路的A端输入,经运算放大器IC1放大后(放大倍数由R1、R2决定),一路经IC2作反相放大,其增益为1;另一路经IC3、IC4作两次反相放大,增益仍然为1,其实质是IC3、IC4共同构成增益为1的正相放大器,所以在IC2的B端和IC4的C端得到的是两个大相等而相位相反的音频信号。这两个互为反相的音频信号分别通过R9、C5和R10、C6加到双音频功率放大集成电路IC5(TDA2009)的①和⑤脚端,这两个输入端是同相输入和反相输入端,因此在IC5的内部进行功率放大后,分别从IC5的⑩脚和⑧脚输出,推动扬声器BL。 元器件选择与调试 元器件清单见下表。 | 编 号 | 名 称 | 型 号 | 数 量 | 编 号 | 名 称 | 型 号 | 数 量 | | R1 | 电阻 | 1K | 1 | C11 | 电解电容 | 47u | 1 | | R2、20、21 | 电阻 | 10K | 3 | C12、13 | 涤纶电容 | 0.1u | 2 | | R3、R9、R12 | 电阻 | 220K | 3 | C14 | 电解电容 | 10u | 1 | | R4-R7、10、11、13、16 | 电阻 | 20K | 8 | C15 | 瓷片电容 | 0.01u | 1 | | R8、14、15 | 电阻 | 100Ω | 3 | C16 | 电解电容 | 100u | 1 | | R17、18 | 电阻 | 10Ω | 2 | DW | 稳压二极管 | 20V | 1 | | R19 | 电阻 | 2.7K | 1 | VT | 晶体三极管 | 2N5551 | 1 | | C1、3、4、5、6 | 电解电容 | 1u | 5 | IC1 | 四运放IC | TL084 | 1 | | C2 | 电解电容 | 4.7u | 1 | IC2 | 双声道功放IC | TDA2009 | 1 | | C7、8 | 瓷片电容 | 1000P | 2 | BL | 扬声器 | 4-8Ω | 1 | | C9、10 | 电解电容 | 220u | 2 | | | | | IC1-IC4可以用一块四运放集成电路TL084,差分放大器的频响宽、噪声低、瞬态指标高。功率集成放大器除了采用TDA2009以外,亦可选用其它同类集成电路,不作特别要求。所用电阻全部采用低噪声、精密型金属膜电阻器,其目的是降低前置级噪声,同时应使得B、C两点的信号幅度相等,所用的前置级耦合电容器也应采用精密型钽电容。三极管VT的功率应视电路所需电流而定,并有足够的容量储备以期获得良好的瞬态特性和足够的动态范围。 由于本电路设计的通用性,因此,任何OTL或OCL输出的双功率放大集成电路,都可以与差放放大器的B、C两端驳接,从而构成BTL放大器。读者如果有兴趣的话,还可以插入RC衰减式音调控制电路,将会收到更好的效果。
温馨提示:以上内容整理于网络,仅供参考,如果对您有帮助,留下您的阅读感言吧!
相关阅读
本类排行
相关标签
本类推荐
|