时间:2006-04-17 23:28
人气:
作者:admin
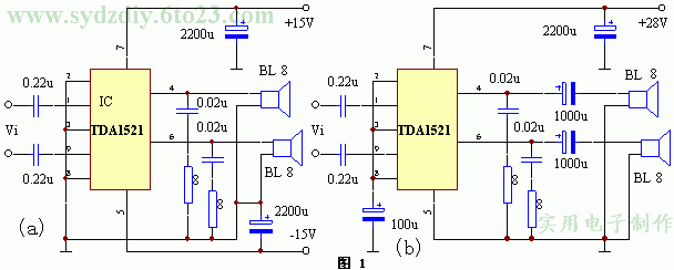
用高保真功放IC TDA1521A制作功放电路,具有外围元件少,不用调试,一装就响的特点。适合自制,用于随身听功率接续,或用于改造低档电脑有源音箱。
TDA1521A采用九脚单列直插式塑料封装,具有输出功率大、两声道增益差小、开关机扬声器无冲击声及可靠的过热过载短路保护等特点。TDA1521A既可用正负电源供电,也可用单电源供电,电路原理分别见图1(a)、(b)。双电源供电时,可省去两个音频输出电容,高低音音质更佳。单电源供电时,电源滤波电容应尽量靠近集成电路的电源端,以避免电路内部自激。制作时一定要给集成块装上散热片才能通电试音,否则容易损坏集成块。散热板不能小于200×100×2mm3。

下一篇:环形变压器之我见