全球最实用的IT互联网信息网站!

AI人工智能P2P分享&下载搜索网页发布信息网站地图

当前位置:诺佳网 > 电子/半导体 > 音视频/家电 >

[组图]LM1875功放电路

时间:2006-04-15 13:04

人气:

作者:admin

标签: 功放电路  组图LM 

导读:[组图]LM1875功放电路- LM1875功率较TDA2030及TDA2009都为大,电压范围为16~60V。不失真功率为20W(THD=0.08%),THD=1%时,功率可达...
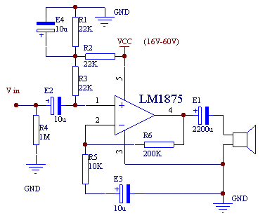
LM1875功率较TDA2030及TDA2009都为大,电压范围为16~60V。不失真功率为20W(THD=0.08%),THD=1%时,功率可达40W(人耳对THD<10%一下的失真没什么明显的感觉),保护功能完善。笔者是一个不错的选择。

其接法同TDA2030相似,也有单双电源两种接法。

1.单电源接法图:

2.双电源的接法如图:

温馨提示:以上内容整理于网络,仅供参考,如果对您有帮助,留下您的阅读感言吧!
相关阅读
本类排行
相关标签
本类推荐

CPU | 内存 | 硬盘 | 显卡 | 显示器 | 主板 | 电源 | 键鼠 | 网站地图

Copyright © 2025-2035 诺佳网 版权所有 备案号:赣ICP备2025066733号
本站资料均来源互联网收集整理,作品版权归作者所有,如果侵犯了您的版权,请跟我们联系。

关注微信