时间:2006-04-15 13:04
人气:
作者:admin

2.分频滤波电路
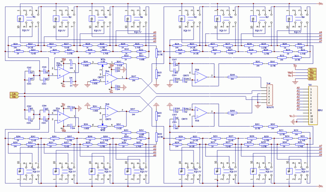
经综合考虑,分频滤波电路还是选用了瞬态特性和衰减特性都能兼顾的二阶巴特沃思(Butterworth)滤波器,基本电路见图2a、b。当然,这里也可以选用瞬态特性更加优异的贝塞尔(Bessel)滤波器,或者衰减特性更好的切比雪夫( Chebyshev)滤波器(基本电路都与图2相同,只是阻容值不一样)。但贝塞尔滤波器的缺点一是阻带内的衰减相对较小;二是转折点的相移不是90°(对二阶而言),而是74.2°,不利于分频点除的相位衔接;三是电容取值更复杂。但是贝塞尔滤波器优良的瞬态特性和平坦延迟的特点,使其更多在CD中被用于低通滤波器。因为CD中的低通滤波器的任务是彻底滤除高频分量,而不用考虑高低频相位衔接的问题。切比雪夫滤波器有更陡峭的衰减特性,但是其瞬态和相位特性都稍差,而且通带内的衰减率有纹波状的小幅度波动,因此只在有源低音箱上偶有应用。

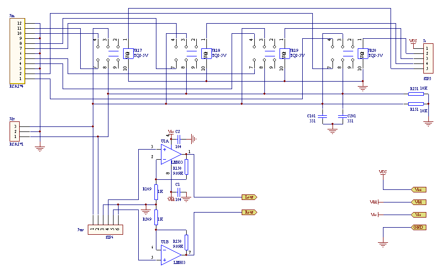
在图2中,每个声道的高低音分频器都使用了4只高品质的进口微型信号继电器,用于改变滤波网络中电阻的阻值,因此共使用了JR1-JR16共16只继电器。在每一路中,滤波电阻连接在继电器的每组动触点与常开触点之间,依靠继电器的吸合和释放来将电阻短路或者接入电路,这样4个继电器就有2 4 = 16个吸合和释放的排列,也就产生了16个分频点。全部继电器通过8条控制线A0-A7由图4中的单片机来控制,其中A0-A3用来控制左右声道高音的分频点;A4-A7用于控制左右声道低音的分频点。由于A0-A3和A4-A7相互独立,因此高低音的分频点可以独立调整。例如,高音分频点可以调整到2.5kHz,而低音调整到3.1kHz,这样高低音之间就可以有2.5-3.1kHz的重合区域,相反亦然。这种独特的设计非常方便发烧友试验器材的听音特性,找到问题或者调整器材。左右声道的高音分频运放U2A、U3A的输出端,分别连接到反向放大器U4A、U4B的输入端,构成高音衰减网络。在实际应用中,图中的衰减电位器WT(A、B)已经被更换为一只由2*6的波段开关和固定电阻构成的衰减网络,最大阻值与电位器WT相同,通过PCB上的接插件Jt-adj接入。用固定电阻来替代电位器,衰减值就可以被明确标度,在此分别是0、-1、-2、-3、-4、-6dB,足以适应绝大多数声箱中高低音扬声器灵敏度的差异。U2B、U3B及其阻容网络构成了左右声道的低音分频器,结构形式与高音部分相同,在此不再螯述。左右声道的高低频分别通过RCA插座Jout输出,电阻R147、R148和R247、R248起到隔离保护的作用。由于运放中点电位漂移最大只有十几个mV,故电路均直流耦合以拓展系统频响。

由于计算得到的电阻值绝大部分都不是1%精度系列内的标准值,所以分频网络内的电阻都用两个电阻串联而成,最大限度地保证分频点的准确性。电容也采用相同的方式串并联而得到,并且用电容表测量得到精确值。对运放的基本要求是高的输入阻抗和低的输出阻抗,这里选用在发烧友中口碑不错的OP275。
整机效果:
screen.width-333)this.width=screen.width-333">
上一篇:[组图]LM1875功放电路