时间:2006-04-15 13:05
人气:
作者:admin
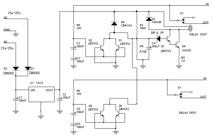
原理图:

基本功能功能是:
1、开机延时接通耳机,按照我做的板子,在开机后大约延时3-5秒接通耳机,保护耳机不受开机电流冲击。
2、关机断电,由于电源部分的滤波电容选的比较小,关机后,几乎是同时断开耳机与放大器的连接,保护耳机不受关机的电流冲击。
3、输出直流电压异常保护,经过简单实验,当放大器输出端出现+1.5V的输出电压的时候,可以在1秒内断开连接,而放大器出现负电压输出的时候,则保护动作电压比较高。
整整3个小时的时间,终于把耳放的保护电路焊好了,由于元件不凑手,参数与上面的原理图有出入,可喜的是一次焊接成功,注意输入输出接线端子之间的小黑色长方体就是那个小日本的微型继电器,用来保护耳机是最合适的了,当然,你也可以采用大型的继电器,把她用做喇叭保护,PCB板子上已经按照双继电器的安装形式制作。
电路中所用的继电器:

做成的成品电路板,看看体积还小巧吧?PCB扳子的面积是10CM*4CM
下一篇:[组图]牛哥的单端耳放装机报告