时间:2006-04-15 13:04
人气:
作者:admin
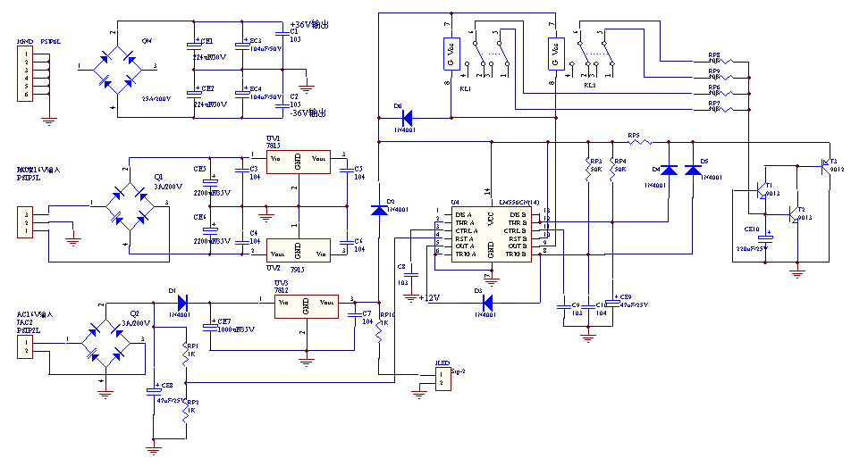
3.电源和喇叭保护电路

图11
电源和保护电路部分见图11,PCB板见图12。主电源整流桥直接固定在散热器上,因此在PCB上没有安装位置。±15V输出由7815和7915实现。保护电路由一只LM556N及其外围电路构成。图中,T1、T2和T3构成了中点电位检测电路;半个556与RP4、CE9构成了开机延时电路;另外半个556与D1、RP1、RP2、CE8构成了关机喇叭快速断开电路;两只继电器KL1、KL2控制高低音喇叭的连接与断开。整机使用一只500VA的环形变压器供电:主电源28V+28V/8.4A,辅助电源16V+16V+16V/0.5A。喇叭保护继电器的容量是2*8A/250V,12V驱动。

图12
4.输入和控制电路
screen.width-333)this.width=screen.width-333">
图13
输入电路原理见图13,PCB见图14。图中Jin是2*2的RCA信号输入插座,前级分频后的左右声道的高低频信号由此输入,Jout是连接功放板的接插排,分别向左右声道功放板输出高低频信号;Jfo用于直接输出左右声道的低频信号,为外接低音箱而准备。Jcn是工作模式选择输出接口,其中1-4脚用于连接图8中的继电器控制接口JP1或者JP2,每块功放板上连接一个;5-7脚用于控制面板上的工作模式指示灯,当SW连接到不同档位时点亮相应的LED。Jvp是12V控制电源接口。

图14
下面主要说明一下工作模式开关SW的用途。本机的工作模式一共有三种,均由SW设定,为放大器提供了多种用法,下面分别说明。
第一种模式:标准前级分频模式(4in/4out)。当SW的1-2端闭合时,继电器JS1释放,这时如果Jin输入4路音频信号,则直接通过4个隔直电容(可省略)从Jout直接输出到功放板,12V的直流电压通过DK1输出到Jcn的1、4脚,通过JP1或JP2控制功放板上的继电器K1、K2吸合,高低音的功放电路都正常工作在分频状态。
第二种模式:双放大器功率分频模式(2in/4out)。当SW的1-3端闭合时,JS1吸合,如果这时只有左右声道的全频带信号从Jin的低频输入端输入,则信号也同时被输出到Jout的高音信号的输出端,12V电源也通过DK2输出到Jcn的1、4脚,功放板上4个放大器都工作在全频带状态,可用于"双放大器"模式的功率分频。
第三种模式:双声道模式(2in/2out)。当SW的1-4端闭合时,JS1释放。如果这时如第二种模式一样,仅从Jin的低频输入端输入左右声道的全频带信号,那么高音功放将无信号输入。由于这时Jcn的1、4脚也没有12V的控制电压输出,则K1、K2释放,左右声道的高音功放因±15V电源被切断而停止工作,也不消耗电能。这时整个放大器就是一台标准的Hi-Fi立体声放大器。
5.组装调试
除电路图中标注出的以外,电阻均选用1/4W的金属膜电阻,小容量电容使用CBB电容即可。功率管的配对误差要求也不高,在0.5A配对误差小于20%即可使用。注意LM1875T要安装上散热面积不小于30cm2的散热片。整机的调试非常简单,主要需要调试的只有静态电流和中点电位。通过多次调整板子上每路功放的2个多圈电位器,就可以将静态电流调整到预定值,并将输出端中点电位调整到50mV以下,方法与其他功放相同。需要注意的是:首先要将多圈电位器调整到阻值最大的位置,±15V电源供电正常,并将功率管在散热片上安装好。如果静态电流比较大,可以在调整时先调大5-10%,待热均衡后电流会自动降低到设定值。对于高音功放,静态电流不要超过0.8A,低音功放部分每对管子最好不要超过0.5A。经试验最佳的静态电流为:高音功放部分0.5A,低音部分共1.0A,这时听感和耗电量达到一个比较好的均衡。对于2SK1058/J162而言,每个管子再增加静态电流已经很难听出区别。事实上每对管子的静态电流从0.2A变化到0.5A,听感的差别已经非常微小了。
经实测,本机的增益大约是23dB(15倍),配上合适的散热片,通过调整静态电流可以工作在甲类、甲乙类。最大输出功率:低音为2*80W,高音为2*35W。各通道输出功率10W时,全频带失真度小于0.5%,信噪比 >85dB。
本机输出端有两组2*8个输出端子,可同时驳接两对扬声器,通过面板左侧的A/B切换开关来切换。由于分频前级内已经将高音信号反相,所以在连接高音单元时不能反相连接。
整体效果:
screen.width-333)this.width=screen.width-333">
下一篇:[组图]耳机及喇叭保护电路