全球最实用的IT互联网信息网站!

AI人工智能P2P分享&下载搜索网页发布信息网站地图

当前位置:诺佳网 > 电子/半导体 > 音视频/家电 >

[图文]使用开关电源的胆石混合功率放大器

时间:2006-04-15 13:05

人气:

作者:admin

标签: 图文使用  率放大器 

导读:[图文]使用开关电源的胆石混合功率放大器- 前置放大采用了一支欧洲产TESLA牌低噪高颊双三极管PCC88。该管增益适中(μ=33),阳极容许电流大(Ia=...
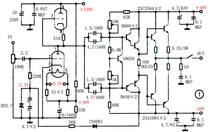
前置放大采用了一支欧洲产TESLA牌低噪高颊双三极管PCC88。该管增益适中(μ=33),阳极容许电流大(Ia=15mA),跨导高(12.5mA/V),所需阳极电压低。用它接成SRPP方式能得到25倍左右的电压增益。

  为改善音质,减少干扰和稳定工作点,对PCC88灯丝供电采取了以下措施:1.降压供电。灯丝电压由标准的7V降至6.5V,能大幅降低管子的热噪声,增加电路的稳定性。2.灯丝电源开关电源经LM317获得,并采用悬浮式结构,避免对电子管工作状态以及对音质的影响,3.垫高灯丝电位,通过两支电阻对阳极电压 进行分压,将灯丝电位垫高至阳压的1/3倍(这两支电阻兼作高压泄故),降低了灯丝与阳极,特别是与U2管栅极、阴极间的电位差,能有效降低噪声干扰。4.采用固定栅偏压方式。—48V电源经一个56k电阻和RD2.7稳压管降压得到—2.7V电压,,由一支220k的电阻隔离接入栅极,阴极直接接地,免除了自给偏偏压方式需在阴极电阻上并联大电解电容所带采的频响及失真度指标下降等问题。

  电流放大级采用三级射极跟随器,设置足够的电流增益,减轻了前级胆管的负担。用两对D669/B649组成达林顿管结构,能消除由于信号过载引起的饱和削顶现象。当前级管接近饱和时,电流增益会迅速降低,使末级管水远不会进入饱和区,实现信号“软着陆”,避免刺耳失真。彻底取消负反馈,各级均采用推挽电路。

  末级用两对东芝Hi—Fi对管2SC2564/2SAl094作并联输出。该管fT=90MHz,是常见的2SC3280/2SAl301特征频率的三倍,电流12A.功率120W。推动级则选用日立发烧对管25D669/2SB649,该管fT高达140MHz,耗散功率20W,用它与2SC2564/2SAl094搭档能输出相当温暖甜润的音色。

  末级设计成高偏置甲乙类输出,管子静态电流设置成360mA,使功放管始终工作在线性放大区,同时也可得到8W左右的甲类功率(8Ω),作乙类输出时,最大输出功率可达140W!

  采用高频开关电源作整台功放的能量供给(见图2)。电子管供电选用三洋83P机芯彩电开关电源线路,稍做改动自制而成。后级供电选用两***生产的明纬牌工业级S-320—48型开关电源构成±48V、6.5A电源,功率达320W,开关频率167kHz,设有过流、过压、过热等多种保护功能,内置自动风冷系统。

  线路布置上遵循星形一点接地法则。除末级晶体管静态工作点需耐心细致反复调试外,整机无需过多调整便能得到优美动听的放音效果。
 
温馨提示:以上内容整理于网络,仅供参考,如果对您有帮助,留下您的阅读感言吧!
相关阅读
本类排行
相关标签
本类推荐

CPU | 内存 | 硬盘 | 显卡 | 显示器 | 主板 | 电源 | 键鼠 | 网站地图

Copyright © 2025-2035 诺佳网 版权所有 备案号:赣ICP备2025066733号
本站资料均来源互联网收集整理,作品版权归作者所有,如果侵犯了您的版权,请跟我们联系。

关注微信