时间:2006-04-15 13:06
人气:
作者:admin
音响电路的种类有RC衰减式和反馈式两面种,还有本站价绍的AA类音调电路(实际上也是
RC衰减式,只不过前级用AA类放大),两种电路各有优缺点,RC电路由于为无源元件,电路工作稳定,相位特性好,但是信噪比差,对前后级放大电路输入输出阻抗的要求较高,易受外界磁场的干挠,还有一个是对高低音的控制范围较小。负反馈式音调电路有一定的增益,信噪比高,非线性失真较小,电路的动态范围大,但是由于电路处于深度负反馈状态,如果布线设计不合理的易产生自激,综合以上的两种电路的优缺点,本站决定选用反馈式音调电路来配合本站的SSE01/SSE02,理由是它的缺点可以在精心合理的布线中加以克服,同时在运放的输出端和反相输入端加入防自激的相位补偿电容,在运放的电源供电脚4,8脚最近的位置加入电源退耦电容,这样也为使用转换速率较高对电路设计和布线要求较高的发烧运AD827/OPA2604做音调控制创造条件,不选用RC电路另外一原因是本站的曾搞出的AA音调板并定做出成品,在实际上和SSE01/SSE02板配合时信噪比不理想且易受电源变压器的磁场干挠,故放弃它重新设计为下面介绍的SSE06 HIFI音调板,在实际配合本站的SSE01/SSE02板时通过更换不同的运放,均达到相当满意听音效果。

音调控制电路如上图,由W1,W2,W3,W4,分别实现高音,中音,低音,平衡控制电路,音量电路由于本站的SSE01/SSE02板上已经设有音量电位器,故不再增加,音量电位其中运放U1做为前级信号的缓冲放大,R3/R2的值为1-5倍之间,本站设为2倍放大,可以根据实际的音源情况改变R2的值加以调整,信号通道中的电容C2,C4,C7对音质的影响较大,用高品质量发烧电容德国红WIMA 电容,运算放大器U2选用高品质的发烧运放AD827/OPA2604/NE5532均可以,音色表现不同,烧友可根据自已喜好加以选取,有关前级发烧运放的音色特点请看联系我们中有详细的说明,上图中和常见的功率放大器中的音调控制中只有高低音控制不同是增设中音控制电路,在听音中,中频部分和音乐的临场感关系密切,中频过亮或单薄都将导致临场失真,由W2入相关外围元件构成对1000HZ-2000HZ的中频信号做6-10dB的提升或衰减,达到中频控制的目的。
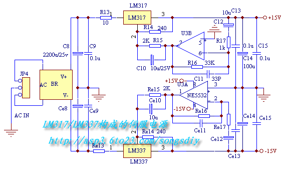
在电源的设计上这里改用LM317/LM337构成的有源伺服稳压电源,比78/79系列构成的有源伺服电源相比在电源内阻和噪声低一个数量级,纹波抑制更强,和一些相对复杂的洼田式具有电源结构简单,性能稳定的优点,在成本上虽提高了些,但是实际使用上对音质的改善也相当的明显。电路图如上图,输入电压为交流双12V-双18V均可,其中影响电压精度的电阻R14/Re14,R15/Re15的参数要一致,这样才能达到正负电源的良好对称性,输出的电压值不一定为双15V,但是正负电压达到一致(一般运放电压为DC双12V-双15V均可正常工作)
PCB板设计图如下
PCB设计上充分的地考虑到用高速率的运放使用上的严格要求,在离IC电源脚最近的位置增加WIMA CBB退耦电容,电路的电源远离小信号处理部分,增加地线隔离措施,以及严格的一点接地布线措施,使用本板得到最佳的信噪比。
下面是本站最近从厂家定做的本页介绍的用发烧运放制作的带高,中,低,平衡的音调控制板实物图片。
1
2
3
元器件选取:在影响音质的关键元件上均用上发烧元件,退耦电容均用WIMA CBB 的0.1U电容,音频交连耦合电容用WIMA 1U电容,C14/Ce14用正品的ELNA(S)高速补品电解电容,PCB板和SSE01/SSE02板一样的工艺,为蓝色加厚2MM镀金板
电源输入:交流双12V-双18V可共用环变上的小电压输出组。
安装接线注意事项:
信号的输入 ,输出座均为板上的白色针式插座,其中靠近大电解滤波电容的插座为信号输出座,其它一个为输入座,信号线最好用专用的屏蔽信号线,以避免交流磁场的干挠。电源输入座为板上的蓝色的接线座,其中注意中间标为GND的为地线,不要搞错。
和本站的SSE01/SSE02板配合使用时注意:
1.为了减小不必要的噪声,提高信噪比,节约成本,已经购买过本站的SSE01/SSE02板的网友在另配本板做前级音调控制时,应该对SSE01/SSE02板做些小小的改动,即断开或去掉该板的前级放大部分,如下图所示

经过改动后,接线就可以利用原SSE01/SSE02板上的音频输入座,直接连上本网页介绍的SSE06板的信号输出线,即接线流程为:信号源--》SSE06音调板信号输入座,SSE06音调板信号输出座--》SSE01/SSE02音频输入座,接上电源,扬声器输出,通电即可工作。需要指出的是,为了避免信号线受交流工频磁场的影响,信号线最好用三蕊屏蔽线。
2.关于发烧运放的选取,本站提供的几类发烧包括NE5532,OPA2604,AD827,AD812运均为DIP8封装形式,可以在功放板前级上直接相互替代,但用在本反馈式音调板上时,由于它们的转换速率和增益带宽不同,相位补偿电容C6/Ce6的电容取值会不同,在高频10KHZ-80KHZ频段方波特性测试中发现,U1,U2均为AD812或AD827时不要加该相位补偿电容在该频段没有发现过冲现象发生,AD827/AD812的输出脚电压没有零飘现象,加上补偿电容反而出现方波特性变差,而用NE5532/OPA2604时,则必需要加上该补偿电容,取值为30-50P(本站用33P)的高频瓷片电容,用以消除方波波峰的轻微振铃现象,在听音上,通过以上严格测试取值,配合本站后级功放板SSE01/SSE02板时,在高音区要清晰纤细许多,透明度提高,很好的发挥了各发烧IC的优越性能,而简单相互替代通常达不到预期的效果,在测试中除缓冲放大运放U1,音调控制U2统一用同一类运放外,即本站的代号为SSE06A(用NE5532x2),SSE06B(AD827X2),SSE06C(OPA2604X2),SSE06D(AD812X2).还尝试做另外的几类搭配均可以有较好的中高频方波特性图
A:用NE5532(U1,用作缓冲放大)+OPA2604(U2,音调控制),C6/Ce6用33P, 代号为SSE06E
B.用AD827(U1)+AD812(U2),不用相位补偿电容(取消C6,Ce6), 代号为SSE06F
其它搭配如用NE5532/OPA2604 + AD827 或NE5532/OPA2604 + AD812 在10KHZ到80KHZ频率内波峰有振铃现象,建议不要采纳.以上两种方案可以为已购买本站的SSE01/SSE02板的网友提供参考建议,还有一点就是性能好的运放做为U2,直接输出推动后级的功放板才能发挥该运放的优异性能.