时间:2006-04-15 13:06
人气:
作者:admin
LC-KING 耳机放大电路
对音响发烧友来说,发烧音响就等于烧钱,对一些经济条件不十分宽裕的发烧族来说,玩耳机就是一个很好的不需要太多的钱的最佳发烧途径了,原因很简单,一般来说,花两三百块钱连市面上劣质的音响器材都难买下来,但是却能买到一副很不错的发烧耳机,而且耳机的频率响应和各项指标一点都不逊于高档的扬声器单元,这也是耳机放大器DIY在国内外流行的主要原因,耳机放大器中,一般优秀的分立元件电路在国内外网站上都见过不少,还有电子管制作的,但是对一般的爱好者来说就是元器件难以寻找,管子的配对也是一个头痛的问题,电子管制作主要的变压器难已解决。
下面应网友的要求,特找来一些易于制作的耳机放大电路,供动手能力好一点的爱好者参考制作,电路图的来源于国内外网站,以及电子杂志。如果有侵犯了你的版权,请通知我,我会删去。
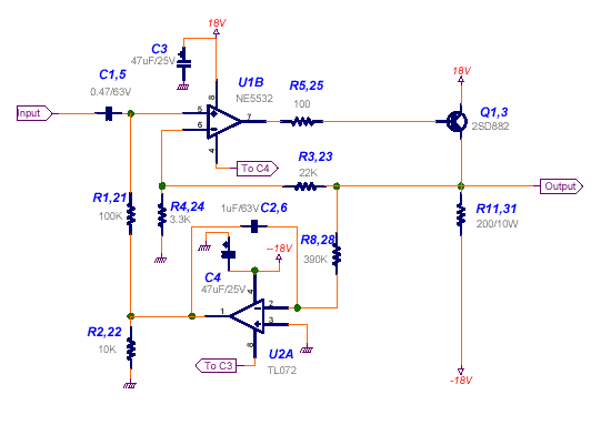
LC-KING A(甲)类耳机放大电路

上图为电路图,电路很简洁,前级放大推动为NE5532或其它类型的OP,U2A为DC SERVER,用于稳定中点的电位,推动级2SD882为NPN型功率三极管,该管工作在甲类状态,因此发热量较大,流经的R11,R31的电流可以通过改变它的阻值来调整,在制作时三极管要加散热器。
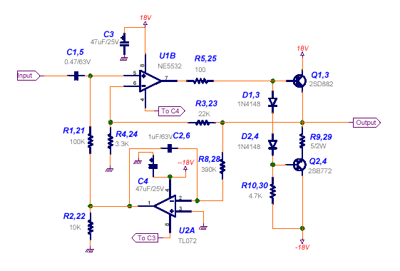
LC-KING的AB类放大器电路

上图为LC-KING 的甲已类功率放大电路,后级的放大由对管2SD882(NPN)和2SB772(PNP)TL072为直流伺服电路,起稳定电位的作用。
LC-KING的放大电路比较简洁,制作上并不困难,可以用洞洞板来完成,后极的三极管也可以换成其它的管子。放大器的电源对音质的影响也很大,用洼田电源当然是很好的,也可以用伺服电源,原图的电源有一点复杂,关键是有些元器件很偏,因此没有放到网上。
--------------------------------------------------------------------------
用OPA2604等双运放做的耳放

上图为网上很流行的一款用运算放大器做的耳放,当然可以用其它的双运放来代替,以得到不同的音色,上图中用两个放大器可以提高电流输出能力,从而可以推动高阻耳机,大多高档耳机都是高阻抗的。在国外网站上用OP234 或OP2134(双运放)来做耳机放大器比较流行,因为该运放在低电压工作时的性能不错,这样可以方便用电池来供电。做成便携式的耳放。
--------------------------------------
ZEN 的耳放

以上是ZEN的耳放电路,也是近年来在国内的烧友乐于制作并且据说是用来练听耳朵的一款电路,并且有做成PCB板在网上供应给爱好者组装,笔者没有亲自实践,但是有机会找到元件后想试一试。
----------------------------------------------------------------------------
MOSFET A 类放大器
