全球最实用的IT互联网信息网站!

AI人工智能P2P分享&下载搜索网页发布信息网站地图

当前位置:诺佳网 > 电子/半导体 > 音视频/家电 >

[组图]高保真磁头放大板

时间:2006-04-15 13:06

人气:

作者:admin

标签: 头放大板  组图高保 

导读:[组图]高保真磁头放大板- 随着电子技术的发展,数字音源的出现,人们的目光大都集中在,CD.VCD.DVD,还有近几年流...


  随着电子技术的发展,数字音源的出现,人们的目光大都集中在,CD.VCD.DVD,还有近几年流行的MP3等上面,是不是TAPE已经过时了呢,事实并不是这样,光蝶机固然有选曲快捷,音质优美,动态范围大等优点,但是也有自身的缺点,比如难以消除的数码味,还有从目前的情况来看,市面上还没有或极少有录取的功能,(除MD)外,而磁带机则正好可以弥补光蝶的不足之处,而且它的特有的松软的音质,让听惯了数码音的音响烧友感觉别有一番风味,事实上世界名牌电子厂商如索尼,松下等一直都有新型磁带随声听产品的推出。

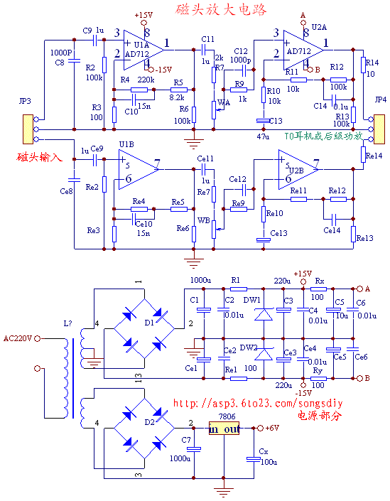
  以下是笔者做的一款用AD712制作的磁头前级放大电路:
其原理简述如下,U1为磁头放大部分,其中的C8和磁头线圈构成谐振电路,以提高高频份量,该电容用瓷介电容或CBB电容,U2为线性放大部分,其中增加了高低音补尝电路,这样可以在输出端直接推动一般的低阻耳机,省去了音调部分和音调调节电路,这样也可以做为音源的一部分后驳接功放电路。另外本电路还单独设计了一个稳压直流供电电路,为机芯上的电机提供电源,读者可以根据实际情况,来提高或降低该输出直流电压,(在三端稳压集成块的外围加二极管的方法,可参考有关书刊)
  
  从实际的使用来看,效果不错,能一扫普通市售的录音机,国产放音机单调混蚀不清的音质,一些听不出的细节也表达出来,从制作的过程来看,为了保证声道的平衡,应该严格的选取元器件,特别是保证两组器件的一致,如下图中的R3、R4、R5、C10等无元件,最好用数字万用表测试,小容量电容选取为CBB,或用发烧级的,电阻金属膜的,以最大限度的减少噪声,本制作具有易于成功,很强的实用性.

 另外,为了取得更好的听音效果,前级磁头的选用也尤其重要,一般选用DM62磁头,你可以用你现有的国产随声听,用屏蔽线直接接上磁头的引脚,利用它的机芯即可,也可以到市面上买来现成的国产磁带机芯,一般上面都带有9V或12V的电子调速电机,(其后背面有一个小孔可以用螺丝刀调磁头转速)直接接上电源即可,再用屏蔽线连接好本磁头放大板,后面可以加上自制的耳机放大器或者功放电路,一款完全DIY的音响作品就大功告成了。

 制作安装注意事项:

 1.由于本磁头放大电路属于前级电压放大,其放大倍数较大,在交流磁场中很容易受到干扰,因此在安装时应尽可能的远离变压器,还有你可以调节变压器的方向,使干扰最少,或者干脆用金属将其屏蔽起来,一劳永逸。

 2.注意机芯的我接地也很重要,很简单,只要从机芯上焊一根导线到本电路板的电源滤波的接地脚即可.用于连接磁头的信号线要用屏蔽线.

 3.连接好接线后试音时,还要调整磁头的方位,使音质达到最佳,以下是该板的电原理图,以及实物图片

PCB图如下:(尺寸10CM X 6CM)

元件布局图如下

印刷电路板如下

温馨提示:以上内容整理于网络,仅供参考,如果对您有帮助,留下您的阅读感言吧!
相关阅读
本类排行
相关标签
本类推荐

CPU | 内存 | 硬盘 | 显卡 | 显示器 | 主板 | 电源 | 键鼠 | 网站地图

Copyright © 2025-2035 诺佳网 版权所有 备案号:赣ICP备2025066733号
本站资料均来源互联网收集整理,作品版权归作者所有,如果侵犯了您的版权,请跟我们联系。

关注微信