| IC+分立件的RIAA电路
放大电路原理图 
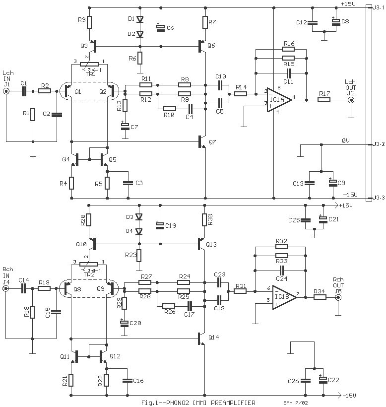
元件的选择: | R1-18=47K | R15-16-32-33=150K | C12-13-25-26=100nF 100V MKT | | R2-19-13-29=270R | R17-34=100R | TR1-2=220R trimmer | | R3-20=1K | C1-14=1uF 100V MKT | D1-2-3-4=1N4148 | | R4-5-21-22=150R | C2-15=220pF *See text | Q1-2-8-9=BC214C [matched] | | R6-23=2K2 | C3-16=220pF | Q3-10=BC212 | | R7-30=82R | C4-17=47nF 100V [matched] | Q4-5-11-12=BC183 | | R8-24=68K | C5-18=100nF 100V MKT | Q6-13=BC640 | | R9-25=1M5 | C6-19=470uF 25V | Q7-14=BC639 | | R10-26=3K9 | C7-20=100uF 16V | IC1=TL072 - NE5532 | | R11-27=2K7 | C8-9-21-22=47uF 25V | J1-2-4-5=Female RCA cinch | | R12-28=33K | C10-23=2.2uF 100V MKT | J3=3pin connector 2.54mm step | | R14-31=33K | C11-24=1nF 100V [matched] | All Resistors is 1/4W 1% metal film |
|
|
温馨提示:以上内容整理于网络,仅供参考,如果对您有帮助,留下您的阅读感言吧!
相关阅读
本类排行
相关标签
本类推荐
|