经典FET输入甲类前级 本电路是参照《无线电与电视》杂志2000第一期的《电池供电高级纯A类分立件前级放大器》黄小凤所设计的电路加以补充的一个经典电路。其中列出了原电路中没有注明的R3、R4、R7、R10、R18、R19、C2的具体参数,该参数是由“新客”老师经过周密计算和认真推敲得出的。由于此线路有着纯甲单端的纯净甘甜,速度感和瞬态响应优异,故特与烧友们一起分享。 
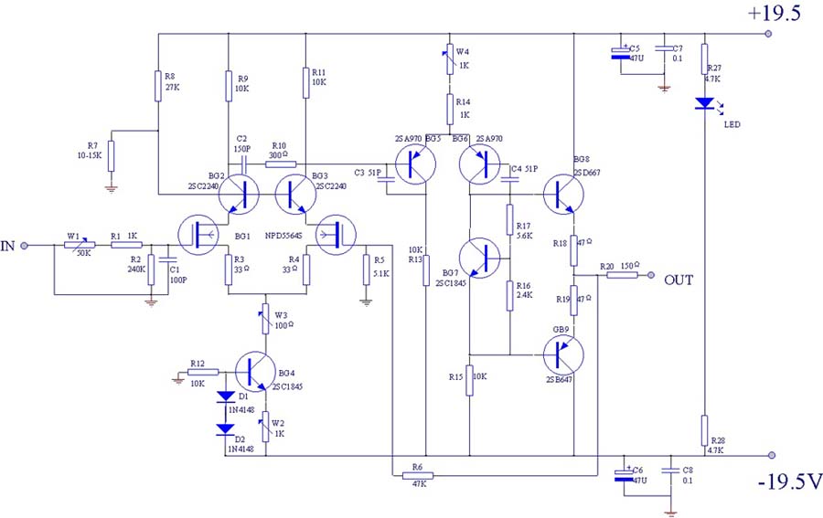
本前级实际是一个20dB的平直放大器,其主电路如图1所示,从图中可以知道,它是一个经典的两级差分放大和单端挽推DC化电路。除DC化措施外,其电压放大和挽推输出级均工作于纯甲类状态.由于甲类放大的的工作点手机在最佳负载上,静态电流的取值为最大电流的摆幅的一半,挽推管又是一起工作的,只是一管电流增加另一管电流减少,所以对猝发信号的反应极为敏锐,不象有的AB类或B类的输出电流对应输入信号有拖沓的滞后现象,不存在开关失真和交越失真.此外,对晶体管的Ie-Vb的非线性失真也可以很大程度上的抵消,使严重危害声音甜美的奇次谐波失真最小,尽管他的效率不高但用在前级之中,却是物尽其用的明智之举。 要获得纯净而低噪的重放,高素质的电源的一个特别重要的基础。国外进口名机对电源素质极为重视,可见电源的好坏对整机的素质有决定性的影响,因此我们效仿高档名机对电源采取电池供电的形式,使其达到更高的水平,电池可采用6只6V/1.5A,质量较好的免维护蓄电池,每边三枚做正负供电。这样一方面为取得良好的音质打下了坚实的基础,另一方面也省去了设计复杂,制作难度较高的电源电路。“前级电路(电源附图)”是该机的充电电路。 一个好的前级,不但要有好的电路设计,好的电源,还要有好的元件支持,其中是缺一不可的。由于本电路的元件不多,所以采用高素质的精品元件并不会有很大的难度。而且采用较好的元件还可以帮助克服本机一个DC化的弱点,就是直流零飘的问题,严格的选配晶体管可以很大程度上对输出端保持零电位有保证。 由于输入级处于放大器的最前端,它对全机信噪声要求十分苛刻。一般双级型晶体管由于噪声特性不是十分理想,所以难以胜任,为取得较好的低噪声特性,该前级用了高跨导Gm结型场效应(JFET)组成的高阻抗,大动态,低噪声差动放大器,但使用高跨导的FET管也有其利弊,因为在结构上 FET管的输入电容及反馈电容较大,所以对音色有一定的修饰作用。至于你喜欢胆之温暖或石之清丽就见仁见智了。本机的输入级是使用了市场上常见的高跨导Gm结型场效应管-NPD5564S,由于此管是孪生结型管所以其内部特性一致,不用配对。可以省去不少时间。采用结型场效应作为第一级差分放大也有一个好处,就是当工作电流ID取得较大时保证大的动态范围和输出大的过渡电流给R10,C2充电.用这种管作差分输入时在工作电源较大时噪声仍然十分小,静态电流为1.2mA,在兼顾信噪比的前提下,取较大的表态电流不仅提高了该级的搞过载能力,电压转换速率和频宽都有了相就的明显改善。面用普通的双极型晶体管作差分放大级时,工作电流一大,电流噪声必然会剧增,人面使整机的信噪比劣化。 输入级的双端输出使得电压放大仅出构成差放形式,两级差放的市共模抑制比使得本机中点直流失偏电压飘移极小.如图所示,第一级的负载,R10和C2为双极点频率补偿.BG2,BG3为BG1组成一个共源共基电路,以减小GB1两管的极间电容影响,这样就改善了的高频响应.为了提高共模抑制比(CMRR),共用了一个恒流源,该恒流源由BC4,D1,D2,组成,B5为镜流级,由于发射极电阻与集电极电阻大约相同,因此其集电极输出波形与发射极波形大小相同,只是方向相反.通过BG5镜流级使BG3输出加到BG6与BG4输出加到BG7信号幅度相同,BG6与BG7组成差分推挽电路,同时作为BG8,BG9的偏置电压,BG8,BG9组成对称的单端推挽输出级,以获得较大的输出电流及较低的输出阻抗。 第二级所用的管子是东芝的C2240,Hfe>250误差最好保证在3%之内,也可以选用Vceo>120V,Icm>50mA,Pcm>200的管子,但要注意管子的一致性。这样才能保证有更好的声音和更好的稳定性。 最后一级同样不能马虎,要求管子参数为Vceo>160,Icm>50mA,Pcm>750mW,fT>50MHz,符合以上要求的管子的市面上有不少,其中较有口碑的有人立的D756、B716,D667、B647,还有东芝的A1145、C2705等,本机则选用了大家所熟悉的2SB647、2SD667,对该管的要求是在Ic=10mA状态下配对误差为>2%。 最后对于其他元件很不能有所大意,电阻最好选用菲利浦的五色环电阻功率为1/2W误差也应尽可能的小,电容方面市场的选择很多,但切记要使用较高素质的正品电容,同时整流电容的一致性也不容忽视,因为正负极电容的充放电时间的不同,会使电源不平衡,从而产生低频自激,轻则声音变坏,重则影响到整机的正常工作。所以电容误差应控制在3%之内。电位器选用ALPS的塑封型电位器,其他电位器可选用我近日的电器市场见到的一种叫COPALD的电位器也是塑封型的,是日本生产的售价在2-4元之间。为度金引脚,外型小巧,品质优良传输线为特富龙度银线,焊锡也最好使用含银锡。机箱的选用就视乎自己的条件自行选择,但要注意抗震。 整机布局可分为三个小机箱,左为电源包括:变压器、充电电路,中间为电池组,右边则为前级电路,布线方面要短而不乱,最好对敏感的走线加以屏蔽。 调试方面只要元件素质符合要求,本机调试并不复杂,首先的电池的电压,而后先使输入端对地短路,微调W3使输出端为0V,后调W2使R9两端电压差为5V,最后的W4使BG5、BG6的集电极对地电压为-1V,完成后静侯30分钟,再接通电源对以上步骤重新调试,使输出中点电压为0V即可。
|