| | IC+射极交叉输出的前级
由于以后的耳机放大电路还要用到这个PCB板子,所以首先应该申明,耳机放大器与前级的要求是不一样的,根据我的理解是:在保证各种失真很小,信噪比很高的情况下,前级需要的频响是平直的,相位移应该越小越好。而对于耳机放大器来说,由于耳机是感性负载,所以还要对频响和相位移做好匹配。 元件规格见电路图(如果原理图与PCB板上的数值有差异,请以原理图为准)。 首先保证电源电压在+-15V----+-22V之间,为了适应大多数运放的要求,可以把电源电压选在+-18V。只要元件安装正确,电源电压正确,一般是不需要调整的。如果想对音质做进一步的修饰,可以考虑从以下几方面着手。 
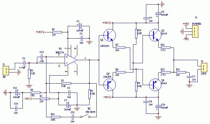
电路看起来很简单,就是一个由单运放外加一个“射极交叉输出器”扩流,射极交叉输出器,我最早看的是用在视频电路中做缓冲用,可见这个电路的工作频率范围还是很宽的。由于电路采用的是交叉输出,直接偶合,分析电路就可以得到一个重要的结论:这个电路的热稳定性很好。 但是,这个电路有一个致命的缺点就是只能工作在纯甲类状态,而且输出的电压范围也不是很大,好在我们的用途是前级放大,这些缺点对我们来说是无关紧要的。 电路的设计是专为发烧友准备的,为了给制作者留出比较大的摩机空间,充分发挥每个发烧友对HI-FI的理解,PCB板子的设计上留有很大的发挥空间,可以通过调整不同的元件数值和连接方式,可以做成纯直流放大电路,也可以做成交流放大器,并且还可以通过调整负反馈网络的元件对音质进行修饰,达到符合自己听音要求的效果。 |
|
温馨提示:以上内容整理于网络,仅供参考,如果对您有帮助,留下您的阅读感言吧!
相关阅读
本类排行
相关标签
本类推荐
|