全球最实用的IT互联网信息网站!

AI人工智能P2P分享&下载搜索网页发布信息网站地图

当前位置:诺佳网 > 电子/半导体 > 音视频/家电 >

[图文]TC9153AP音量控制电路的DIY

时间:2006-04-15 13:08

人气:

作者:admin

标签: 图文TC  的DIY 

导读:[图文]TC9153AP音量控制电路的DIY-...

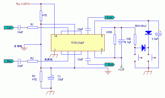
TC9153AP音量控制电路DIY  

   由于东芝公司电子文档没有直接给出TC9153的应用电路,本人不得已只得硬着头皮啃那文档,终于找到原因:原来《应用》一文把地线搞错了,怪不得他本人也出现了“嘟嘟”、“嗞嗞”的脉冲噪声。现本人把可用的电路图绘制如下,供没有DIY成功的朋友们制作、参考。另外,本人建议DIY时最好把该电路放置在前置输入端,原因是该电路过载能力较差。我修改以后的电路原理图如下:

    该IC原理就是一个电位器,故可在输入端分别串联一如上图所示的R1、R2电阻。经本人试验,当电阻为47K时,用大动态CD片放音还会出现失真,当加大至68K后失真消失,所以DIYER可根据实际情况选择该电阻大小。本人的后级放大倍数为96倍,深夜测试时喇叭一米处基本听不到噪声,该IC音量控制效果也极好。

温馨提示:以上内容整理于网络,仅供参考,如果对您有帮助,留下您的阅读感言吧!
相关阅读
本类排行
相关标签
本类推荐

CPU | 内存 | 硬盘 | 显卡 | 显示器 | 主板 | 电源 | 键鼠 | 网站地图

Copyright © 2025-2035 诺佳网 版权所有 备案号:赣ICP备2025066733号
本站资料均来源互联网收集整理,作品版权归作者所有,如果侵犯了您的版权,请跟我们联系。

关注微信