全球最实用的IT互联网信息网站!

AI人工智能P2P分享&下载搜索网页发布信息网站地图

当前位置:诺佳网 > 电子/半导体 > 音视频/家电 >

小功率功放APA4800/APA4801

时间:2006-04-15 13:09

人气:

作者:admin

标签: APA  小功 

导读:小功率功放APA4800/APA4801-APA4800/APA4801是Anpec公司生产的SO-8或DIP-8塑封甲乙类立体声音...

APA4800/APA4801是Anpec公司生产的SO-8或DIP-8塑封甲乙类立体声音频放大器IC,主要应用于便携式数字音响、PC和话筒放大器等。
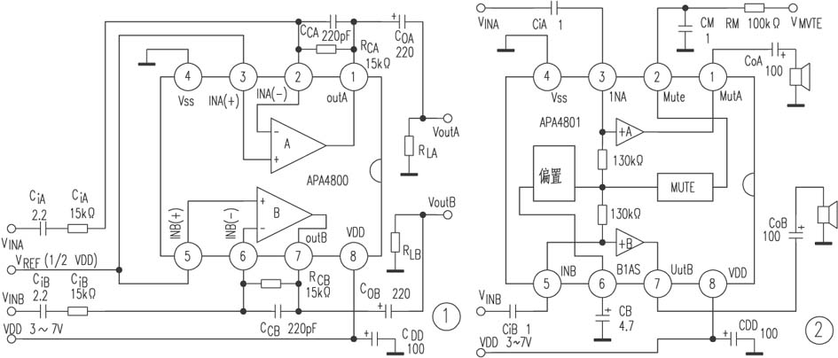
    用APA4800驱动的立体声290mW、8Ω音频放大器电路如图1所示。APA4800内置放大器A和B,其同相端(1NA+,1NB+)连接在一起,并施加1/2VDD的参考电压(VRFE)。电源电压范围为3~7V,空载电源电流为205mA(VDD=5V时)。两路输入VINA、VINB经CiA、RiA和CiB、RiB分别施加到放大器A和B的反相输入端INA-和INB-,①脚和⑦脚上的两个输出信号分别经耦合电容COA和COB施加到负载RLA和RLB。连接IC①脚与②脚及⑦脚与⑥脚的CCA、RCA、和CCB、RCB分别为A和B的频率补偿元件。信噪比(S/N)达100dB,总谐波失真加噪声与信号之比率〔(THD+N)/S〕为0.15%(典型值),压摆率为5V/μs,电源纹波抑制比(PSRR)为55dB,工作温度范围为-40~+85℃。
    用APA4801作为驱动器的280mW、8Ω立体声音频放大器电路如图2所示。与APA4800比较,APA4801集成了电阻分压器,从而消除了外部电阻。同时,APA4801还带有优异的无噪声调整之功能,实现柔性无噪声调节和无开关咔嗒声。IC的Mute脚(②脚)的功能是使芯片控制输入失能(disable)。当Mute脚为“H”时,扬声器动作;为“L”时,使声音继续减弱(Mute on)。IC在VDD=5V和无载下电源电流IDD=2.5mA时,待机电流仅为150μA,Mute脚输入电压为0.8V,无噪声调节衰减(ATT)为75dB,(THD+N)S=0.1%,S/N=100dB,压摆率为5V/μs。在10%(THD+N)上进入8Ω负载的输出功率为280mW;当RL=16Ω时,输出功率是160mW。电源电压纹波抑制(PSRR)=76dB。
    放大器输入电容(CiA、CiB)的数值影响电路的低频性能。若Ci与IC内130kΩ电阻形成的高通滤波器(HPF)拐点频率为fc,则有Ci=1/(2π×130kΩ×fC)。本电路中,Ci选用1μF的瓷介电容。                           

 

温馨提示:以上内容整理于网络,仅供参考,如果对您有帮助,留下您的阅读感言吧!
相关阅读
本类排行
相关标签
本类推荐

CPU | 内存 | 硬盘 | 显卡 | 显示器 | 主板 | 电源 | 键鼠 | 网站地图

Copyright © 2025-2035 诺佳网 版权所有 备案号:赣ICP备2025066733号
本站资料均来源互联网收集整理,作品版权归作者所有,如果侵犯了您的版权,请跟我们联系。

关注微信