全球最实用的IT互联网信息网站!
AI人工智能P2P分享&下载搜索网页发布信息网站地图
调音台有关术语及中英文对照表
阅读全文2010-04-19
调音台之信号处理设备之压限器详解
调音台之信号处理设备之扩展器与噪声详解
调音台之信号处理设备之均衡器和激励器详解
调音台教程之分频器、扬声器和音箱
调音台之功放的匹配详解
调音台输入部分详解说明
TI推出全新视频处理器TMS320DM368
阅读全文2010-04-17
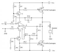
Hi-Fi功率放大器电路(有BOM)
阅读全文2010-04-16
LM567及NE567原理及应用
阅读全文2010-04-14
低成本、易部署、更高效 | 千视全NDI IP剧
音频电路供电没有负压也能正常输出的原
富信推出新款双P沟道增强型场效应管FS
制冷系统和制冷机一样吗 制冷系统和制冷
CPU | 内存 | 硬盘 | 显卡 | 显示器 | 主板 | 电源 | 键鼠 | 网站地图
Copyright © 2025-2035 诺佳网 版权所有 备案号:赣ICP备2025066733号 本站资料均来源互联网收集整理,作品版权归作者所有,如果侵犯了您的版权,请跟我们联系。