全球最实用的IT互联网信息网站!
AI人工智能P2P分享&下载搜索网页发布信息网站地图
单身经济促进了智能家居的发展
阅读全文2020-10-19
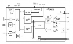
基于DP108T高集成度的USB/YTPE-C音频芯片
小家电正迎来快发展,走向成熟需注意四点
智能电视有何魅力,能让众多企业纷纷布局其中
阅读全文2020-10-16
智能家居如何实现节能?
5G商用的技术推动,巨头们将争视角转向智能家居
智能家居时代,中国将引领全球风向主导智能家居
阅读全文2020-10-15
智能家居服务器的组成及功能介绍
康佳75英寸8K MiniLED电视于近日正式发布
TWS 真无线蓝牙耳机干扰与不同步之研究
阅读全文2020-10-14
低成本、易部署、更高效 | 千视全NDI IP剧
音频电路供电没有负压也能正常输出的原
富信推出新款双P沟道增强型场效应管FS
制冷系统和制冷机一样吗 制冷系统和制冷
CPU | 内存 | 硬盘 | 显卡 | 显示器 | 主板 | 电源 | 键鼠 | 网站地图
Copyright © 2025-2035 诺佳网 版权所有 备案号:赣ICP备2025066733号 本站资料均来源互联网收集整理,作品版权归作者所有,如果侵犯了您的版权,请跟我们联系。