时间:2022-07-26 09:35
人气:
作者:admin
PMIC 是小型电池供电设备的最佳选择,因为它们可以在单芯片中提供完整的电源解决方案,并包括电压转换器、稳压器、电池电量指示器、电池充电器和 LED 驱动器等功能。
低功耗 PMIC 必须提供紧凑的外形尺寸和高效率,以在可穿戴设备中提供较长的电池寿命。在 SoC(片上系统)、FPGA 和微控制器等计算密集型系统中,目标是最大限度地提高每瓦性能,从而提高整体系统效率。
尽管是设计阶段的一个重要方面,但具有电气关键环境的车辆中的直流电源管理对于 ADAS 系统设计人员来说是一个鲜为人知但至关重要的问题。PMIC 解决方案提供直流电源保护、低静态电流和 EMI 降低,为车辆的能源管理提供舒适的环境。
在各种设备中采用 PMIC 解决方案有助于有效地使用电源并延长这些设备的使用寿命。预计在不久的将来对电源管理 IC 的需求会增加。
挑战
电源管理正成为一个复杂的问题,随着微电子系统在尺寸极小化和功耗要求不断提高方面的发展,它值得开发人员高度关注:这就是可穿戴电子系统正在发生的事情。电力收集技术和最新一代超级电容器的应用可能是有效解决此类问题的良好策略。
具有轻巧紧凑外形的可穿戴物联网设备需要运行时间短的小型微型电池。电源管理集成电路 (PMIC) 可以通过在需要时启用/禁用电源块来提供灵活性,以有效管理可穿戴物联网设计中的电压总线。PMIC 基本上可以让可穿戴物联网设备在充电之间运行更长的时间间隔。除了设计灵活性之外,PMIC 还包括保护、监控和控制。
电源管理系统将 DC-DC 电源转换为三种不同的形式,在尺寸、灵活性和效率方面存在差异。线性稳压器可以完全集成并具有电压可扩展性,但效率不高。基于电容器的开关稳压器可以完全集成且高效,但没有电压可扩展性。基于电感器的开关稳压器可以高效且具有电压可扩展性,不能完全集成。
电源管理子系统的整体设计涉及几个挑战。必须有足够的空间供电源使用,它必须适合所提供的空间。使用自然对流电源时,电源附近必须有足够的空间以供冷却。如果使用强制风冷,则需要在电源周围有足够的空气流动。
Dialog Semiconductor 汽车事业部高级副总裁 Tom Sandoval 表示:“为高电流轨供电所面临的热挑战主要与试图保持器件的内部温度(结温)不超过器件规定的温度有关。” 他补充说:“更高的电流意味着更高的功耗会产生更多的热量,这使得设计一种在系统的指定环境温度下提供高电流而又不超过设备指定结温的设备更具挑战性。电路设计的整体效率对在给定电流水平下将发生的热量产生重大影响。此外,用于设备的包装类型会影响设备在操作过程中的加热方式。最后,在系统层面,
设计通常很困难且有问题,因此需要很好地了解补偿控制周期和特定电源管理 IC 的操作。拥有面向设计的仿真工具有助于加速和简化 PMIC 解决方案的开发。
解决方案
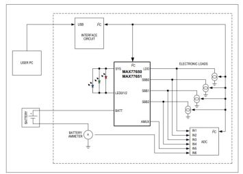
电源管理 IC (PMIC) 设计有用于可穿戴设备的微功率 SIMO 升降压 DC-DC 转换器,可以成为延长电池寿命的有效工具。通过利用整个电池电压范围,由于每个输出都具有降压-升压配置的优势,这些转换器可以产生高于、低于或等于输入电压的输出电压。借助每个输出的可编程峰值电感电流等特性,可以优化设计的效率、输出纹波、电磁干扰 (EMI)、PCB 设计和负载能力之间的平衡。MAX77650 和 MAX77651 PMIC 包括一个集成的 150mA 低压差稳压器 (LDO),可为对噪声敏感的应用提供纹波抑制。SIMO 控制方案中的控制器可确保及时处理所有输出。

图1:MAX77650框图
“我们在可穿戴设备、可听设备和低功耗物联网领域的客户群处于高端技术和美学的交汇点。这些是适合日常生活的品牌。Maxim Integrated 移动电源产品线总监 Karthi Gopalan 表示,随着全球对智能 AI 助手、移动生物识别跟踪和精确定位跟踪的依赖程度不断提高,这些市场正在获得巨大的吸引力。
她补充说:“借助 Maxim Integrated 的低功耗单电感多输出 (SIMO) PMIC,我们可以为此类空间受限的设计以最小的外形尺寸提供最高的系统效率。我们的 PMIC 现在可以将解决方案尺寸减半。这可以腾出电路板空间来打包语音命令、支付、GPS 接收器、生物识别、手势控制、3-D 识别和摄像头模块等增值模块。”
在汽车应用中,PMIC 面临三个主要挑战:温度、资质、安全。汽车应用必须在 -40 到至少 105 摄氏度之间的环境温度范围内运行。因此,半导体器件需要在更宽的温度范围内具有卓越的性能。
“汽车应用需要更高的质量水平,以确保在超过十年的使用过程中故障率接近零。这对设备的设计、资格要求和测试/筛选都有影响,以确保在汽车的整个生命周期内都能达到最高质量水平,”Sandoval 说。
在许多汽车应用中,存在与安全相关的元素,即防止故障的能力。该设备必须能够管理电气故障并提供可能的解决方案。“必须在设备中设计额外的电路以支持这种类型的功能,从而导致更高的复杂性和成本,”Sandoval 说。
Dialog 高度集成的 DA913X-A 器件可实现低系统 BoM 成本和小解决方案占用空间。这些器件以超过 90% 的效率运行,减少了为包括高级驾驶员辅助系统 (ADAS) 在内的各种系统中的大电流轨供电的热设计挑战。
DA913X-A 系列由三个配置为单输出或双输出降压转换器的器件组成。DA9130-A 用作单通道、两相降压转换器,可提供高达 10 A 的输出电流。DA9131-A 集成了两个单相降压转换器,每个可提供高达 5 A 的输出电流。DA9132-A 还集成了两个单相降压转换器,每个都提供高达 3 A 的输出电流。所有器件的输入电压范围为 2.5 V 至 5.5 V,输出电压范围为 0.3 V 至 1.9 V,使其适用于各种低压系统。1.9 V 以上的输出电压由外部电阻分压器支持。

图 2:DA913X-A 框图
1TOPS算力+6nm工艺,功耗再降30%!BES6000即将