时间:2006-04-16 23:15
人气:
作者:admin
1.最简单的振荡器

这种振荡器特点是:T≈(1.4~2.3)R*C
电源波动将使频率不稳定,适合小于100KHz的低频振荡情况。
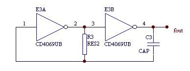
2.加补偿电阻的振荡

T≈(1.4~2.2)R*C,电源对频率的影响减小,频率稳定度可控制在5%
3.环行振荡器

4.采用TTL反相器,频率可达50MHz4.采用施密特触发器构成的振荡器

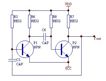
5.采用两三极管构成的振荡器

其中R5=R8,R7=R6,C5=C6
上一篇:单向可控硅的分立元件实现图
下一篇:555集成块的两种常见接法
台积电如何为 HPC 与 AI 时代的 2.5D/3D 先进