时间:2006-04-16 23:15
人气:
作者:admin
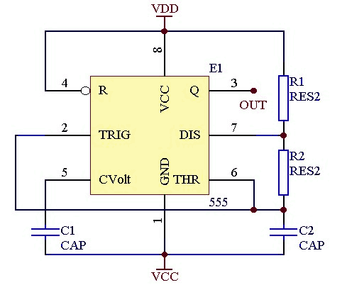
1.这种就是我们电工书上所给出的接法。

这种接法的缺点是:获得的方波占空比一定是>50%;R1的数值不能太小,大约要500欧姆以上。C1电容的作用是防止外界干扰。一般可以不接。
T=0.7*(R1+2*R2)*C2
2.这种接法的优点相对接法一就是获得占空比50%的方波。还可以少个电阻,调动R2的数值即可调节频率。

上一篇:RC振荡电路的几种接法
下一篇:常见锡点问题与处理方法
台积电如何为 HPC 与 AI 时代的 2.5D/3D 先进