时间:2006-04-16 23:17
人气:
作者:admin
电弧焊引弧电路
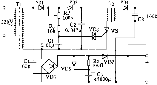
本装置最大输入小于100W,采用弱电流引弧技术,能迅速自动地引燃长约5mm~10mm,
电流1~3A的稳定电弧。作为直流焊机的辅助引弧器.可将焊机一次引弧成功率由目前的
30%提高到100%,解决了引弧难题。电弧不易熄灭.引弧时不会发生焊条同工件粘焊。该装置
本身亦可作为一种袖珍焊机,用来焊接厚lmm以下的金属薄板壳体、金属丝、毛细管、接头
等.如下图示,T2次级产生频率为50Hz的1000V脉冲电压。调整RP,确保T2次级短
路时的最大平均电流小于0.5mA。由C4、C5、VD5、VD6、VD7、R2组成主电路,输出约80V的
直流空载电压。焊接时首先进行短路引弧(一极接焊条,另一极接工件),然后分开两极,脉冲电
路产生的高压击穿正负极间的空气隙,形成电离通道,C5上的能量通过R2向该通道释放,以
维持其电离。接着,主电路即由这一通道释放l~3A的电流,从而引燃连续的电弧

上一篇:用555做的高压发生器
下一篇:电子点火器电路
台积电如何为 HPC 与 AI 时代的 2.5D/3D 先进