网站首页 全球最实用的IT互联网站!

人工智能P2P分享Wind搜索发布信息网站地图标签大全

当前位置:诺佳网 > 电子/半导体 > 制造与封装 >

电子点火器电路

时间:2006-04-16 23:17

人气:

作者:admin

标签: 电子点火  火器电路 

导读:电子点火器电路-...

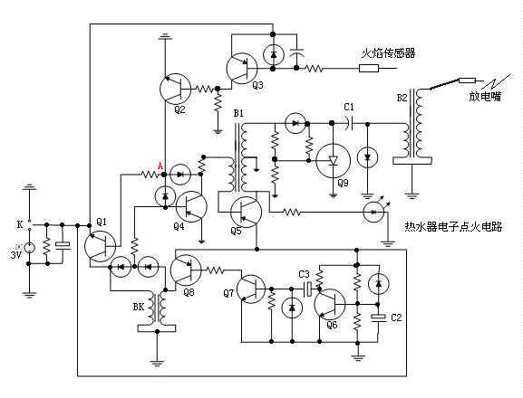
    上图是一个燃气热水器通用的电子点火电路,工作过程如下:图中K是水压开关,当打开水龙头后K将接通3V的电池组,电路开始工作。由于C2需要一定的充电时间,此时Q6处于截止状态,电源通过两个电阻对C3进行充电,充电电流使得Q7导通,Q8导通。Q8的导通使得供气(煤气)电磁阀BK的启动绕组得电,煤气阀门打开,开始向热水气供气。

    由于Q8的导通使Q4也导通,振荡管Q5得到偏置而开始工作,并通过Q9、C1、B2产生脉冲高压,使点火嘴产生放电火花,从而完成点火的过程。

    点火后,火焰传感器将产生电动势使Q3、Q2导通,Q2的导通使电路中的A点电位下降,Q4截止,振荡管Q5因失去偏置电压而停止工作,火花放电停止。与此同时Q1导通,BK维持绕组得电;此时由于C2两端电压通过一段时间的充电而升高,使Q6导通,这样一来C3两端的电压将通过Q6加到Q7的基极与发射极间,使Q7反偏而截止,Q7的截止使Q8也截止,BK的启动绕组失电,BK靠维持绕组继续维持阀门打开状态,从而达到低功耗的目的

上一篇:

下一篇:

温馨提示:以上内容整理于网络,仅供参考,如果对您有帮助,留下您的阅读感言吧!
相关阅读
本类排行
相关标签
本类推荐

CPU | 内存 | 硬盘 | 显卡 | 显示器 | 主板 | 电源 | 键鼠 | 网站地图

Copyright © 2025-2035 诺佳网 版权所有 备案号:赣ICP备2025066733号
本站资料均来源互联网收集整理,作品版权归作者所有,如果侵犯了您的版权,请跟我们联系。

关注微信