全球最实用的IT互联网信息网站!
AI人工智能P2P分享&下载搜索网页发布信息网站地图
微型交流电焊机制作方法及工作原理
阅读全文2009-12-26
简易金属探测器的制作方法
RS:三季度同比转正,交出2009满意答卷
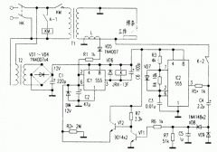
交流电焊机空载节电电路原理
阅读全文2009-12-25
省电实用的电话灯制作原理及用途
09年市场波动过大 太阳能市场预测错误率高
韩国政府批准三星LG Display中国建液晶面板厂
台湾1月放行面板登陆 友达800亿布局昆山龙飞
全球LED大爆发 南韩LED 3强谁能胜出
2010电子产业展望有喜有忧 看好10个信号
比科奇推出5G小基站开放式RAN射频单元的
今日看点丨传英特尔将推Gaudi2降规版抢攻
浩亭庆祝越南工厂正式投产
贸泽现已开售运行速度远超前代产品的树
CPU | 内存 | 硬盘 | 显卡 | 显示器 | 主板 | 电源 | 键鼠 | 网站地图
Copyright © 2025-2035 诺佳网 版权所有 备案号:赣ICP备2025066733号 本站资料均来源互联网收集整理,作品版权归作者所有,如果侵犯了您的版权,请跟我们联系。